Suppr超能文献

大豆中热激转录因子(Hsf)家族的全基因组分析及GmHsf-34参与干旱和热胁迫的功能鉴定

Genome-wide analysis of the Hsf family in soybean and functional identification of GmHsf-34 involvement in drought and heat stresses.

作者信息

Li Pan-Song, Yu Tai-Fei, He Guan-Hua, Chen Ming, Zhou Yong-Bin, Chai Shou-Cheng, Xu Zhao-Shi, Ma You-Zhi

机构信息

College of Agronomy, Northwest A & F University, Yangling 712100, China.

出版信息

BMC Genomics. 2014 Nov 21;15(1):1009. doi: 10.1186/1471-2164-15-1009.

Abstract

BACKGROUND

High temperature affects organism growth and metabolic activity. Heat shock transcription factors (Hsfs) are key regulators in heat shock response in eukaryotes and prokaryotes. Under high temperature conditions, Hsfs activate heat shock proteins (Hsps) by combining with heat stress elements (HSEs) in their promoters, leading to defense of heat stress. Since the first plant Hsf gene was identified in tomato, several plant Hsf family genes have been thoroughly characterized. Although soybean (Glycine max), an important oilseed crops, genome sequences have been available, the Hsf family genes in soybean have not been characterized accurately.

RESULT

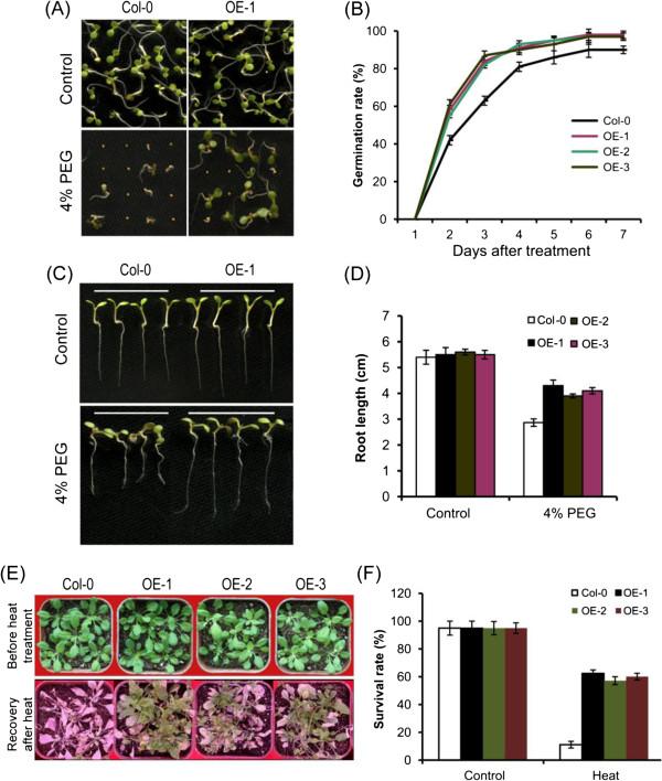
We analyzed the Hsf genetic structures and protein function domains using the GSDS, Pfam, SMART, PredictNLS, and NetNES online tools. The genome scanning of dicots (soybean and Arabidopsis) and monocots (rice and maize) revealed that the whole-genome replication occurred twice in soybean evolution. The plant Hsfs were classified into 3 classes and 16 subclasses according to protein structure domains. The A8 and B3 subclasses existed only in dicots and the A9 and C2 occurred only in monocots. Thirty eight soybean Hsfs were systematically identified and grouped into 3 classes and 12 subclasses, and located on 15 soybean chromosomes. The promoter regions of the soybean Hsfs contained cis-elements that likely participate in drought, low temperature, and ABA stress responses. There were large differences among Hsfs based on transcriptional levels under the stress conditions. The transcriptional levels of the A1 and A2 subclass genes were extraordinarily high. In addition, differences in the expression levels occurred for each gene in the different organs and at the different developmental stages. Several genes were chosen to determine their subcellular localizations and functions. The subcellular localization results revealed that GmHsf-04, GmHsf-33, and GmHsf-34 were located in the nucleus. Overexpression of the GmHsf-34 gene improved the tolerances to drought and heat stresses in Arabidopsis plants.

CONCLUSIONS

This present investigation of the quantity, structural features, expression characteristics, subcellular localizations, and functional roles provides a scientific basis for further research on soybean Hsf functions.

摘要

背景

高温影响生物体的生长和代谢活动。热休克转录因子(Hsfs)是真核生物和原核生物热休克反应中的关键调节因子。在高温条件下,Hsfs通过与热休克蛋白(Hsps)启动子中的热应激元件(HSEs)结合来激活热休克蛋白,从而实现对热应激的防御。自第一个植物Hsf基因在番茄中被鉴定以来,多个植物Hsf家族基因已得到深入研究。虽然重要油料作物大豆(Glycine max)的基因组序列已公布,但大豆中的Hsf家族基因尚未得到准确鉴定。

结果

我们使用GSDS、Pfam、SMART、PredictNLS和NetNES在线工具分析了Hsf的遗传结构和蛋白质功能域。对双子叶植物(大豆和拟南芥)和单子叶植物(水稻和玉米)的基因组扫描显示,大豆在进化过程中经历了两次全基因组复制。根据蛋白质结构域,植物Hsfs被分为3类和16个亚类。A8和B3亚类仅存在于双子叶植物中,A9和C2亚类仅存在于单子叶植物中。系统鉴定出38个大豆Hsf,并将其分为3类和12个亚类,分布在15条大豆染色体上。大豆Hsf的启动子区域包含可能参与干旱、低温和脱落酸应激反应的顺式作用元件。在应激条件下,不同Hsf的转录水平存在较大差异。A1和A2亚类基因的转录水平特别高。此外,每个基因在不同器官和不同发育阶段的表达水平也存在差异。选择了几个基因来确定它们的亚细胞定位和功能。亚细胞定位结果显示,GmHsf - 04、GmHsf - 33和GmHsf - 34定位于细胞核。GmHsf - 34基因的过表达提高了拟南芥植株对干旱和热胁迫的耐受性。

结论

本研究对大豆Hsf的数量、结构特征、表达特性、亚细胞定位和功能作用进行了探究,为进一步研究大豆Hsf功能提供了科学依据。

https://cdn.ncbi.nlm.nih.gov/pmc/blobs/1c92/4253008/b8920a3ed1fe/12864_2014_6707_Fig1_HTML.jpg

文献AI研究员

20分钟写一篇综述,助力文献阅读效率提升50倍。

立即体验

用中文搜PubMed

大模型驱动的PubMed中文搜索引擎

马上搜索

文档翻译

学术文献翻译模型,支持多种主流文档格式。

立即体验