Suppr超能文献

白细胞介素-6/信号转导和转录激活因子3(IL-6/STAT3)与烟酰胺腺嘌呤二核苷酸磷酸氧化酶4/蛋白激酶B(NOX4/Akt)信号之间的相互激活促进非小细胞肺癌细胞的增殖和存活。

Reciprocal activation between IL-6/STAT3 and NOX4/Akt signalings promotes proliferation and survival of non-small cell lung cancer cells.

作者信息

Li Juan, Lan Tian, Zhang Cuixiang, Zeng Cheng, Hou Jincai, Yang Zhicheng, Zhang Min, Liu Jianxun, Liu Bing

机构信息

Clinical Pharmacy Department, Guangdong Pharmaceutical University, Guangzhou 510006, China.

Vascular Biology Research Institute, Guangdong Pharmaceutical University, Guangzhou 510006, China.

出版信息

Oncotarget. 2015 Jan 20;6(2):1031-48. doi: 10.18632/oncotarget.2671.

Abstract

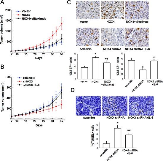
Inflammatory cytokines and oxidative stress are two critical mediators in inflammation-associated cancer. Interleukin-6 (IL-6) is one of the most critical tumor-promoting cytokines in non-small cell lung cancer (NSCLC). In our recent study, we confirmed that NADPH oxidase 4 (NOX4), an important source of reactive oxygen species (ROS) production in NSCLC cells, promotes malignant progression of NSCLC. However, whether the crosstalk of NOX4 and IL-6 signalings exists in NSCLC remains undentified. In this study, we show that NOX4 expression is positively correlated with IL-6 expression in NSCLC tissues. Exogenous IL-6 treatment significantly enhances NOX4/ROS/Akt signaling in NSCLC cells. NOX4 also enhances IL-6 production and activates IL-6/STAT3 signaling in NSCLC cells. Specifically, NOX4 is confirmed to functionally interplay with IL-6 to promote NSCLC cell proliferation and survival. The in vivo results were similar to those obtained in vitro. These data indicate a novel NOX4-dependent link among IL-6 in the NSCLC microenvironment, oxidative stress in NSCLC cells and autocrined IL-6 in NSCLC cells. NOX4/Akt and IL-6/STAT3 signalings can reciprocally and positively regulate each other, leading to enhanced NSCLC cell proliferation and survival. Therefore, NOX4 may serve as a promising target against NSCLC alone with IL-6 signaling.

摘要

炎症细胞因子和氧化应激是炎症相关癌症中的两个关键介质。白细胞介素-6(IL-6)是非小细胞肺癌(NSCLC)中最关键的促肿瘤细胞因子之一。在我们最近的研究中,我们证实NADPH氧化酶4(NOX4)是NSCLC细胞中活性氧(ROS)产生的重要来源,它促进NSCLC的恶性进展。然而,NSCLC中是否存在NOX4和IL-6信号通路的相互作用仍未明确。在本研究中,我们发现NSCLC组织中NOX4表达与IL-6表达呈正相关。外源性IL-6处理显著增强NSCLC细胞中的NOX4/ROS/Akt信号通路。NOX4还增强NSCLC细胞中IL-6的产生并激活IL-6/STAT3信号通路。具体而言,已证实NOX4与IL-6在功能上相互作用以促进NSCLC细胞增殖和存活。体内结果与体外结果相似。这些数据表明在NSCLC微环境中的IL-6、NSCLC细胞中的氧化应激和NSCLC细胞中自分泌的IL-6之间存在一种新的依赖于NOX4的联系。NOX4/Akt和IL-6/STAT3信号通路可以相互正向调节,导致NSCLC细胞增殖和存活增强。因此,NOX4可能单独作为针对NSCLC的有前景的靶点以及IL-6信号通路。

https://cdn.ncbi.nlm.nih.gov/pmc/blobs/6856/4359215/143277be9586/oncotarget-06-1031-g001.jpg

文献AI研究员

20分钟写一篇综述,助力文献阅读效率提升50倍。

立即体验

用中文搜PubMed

大模型驱动的PubMed中文搜索引擎

马上搜索

文档翻译

学术文献翻译模型,支持多种主流文档格式。

立即体验