Suppr超能文献

原卟啉增强HtrA1丝氨酸蛋白酶的寡聚化和酶活性。

Protoporphyrins enhance oligomerization and enzymatic activity of HtrA1 serine protease.

作者信息

Jo Hakryul, Patterson Victoria, Stoessel Sean, Kuan Chia-Yi, Hoh Josephine

机构信息

Department of Environmental Health Science, Yale University School of Public Health, New Haven, Connecticut, United States of America; Department of Ophthalmology and Visual Sciences, Yale University School of Medicine, New Haven, Connecticut, United States of America.

Department of Pediatrics, Emory University School of Medicine and Children's Healthcare of Atlanta, Atlanta, Georgia, United States of America.

出版信息

PLoS One. 2014 Dec 15;9(12):e115362. doi: 10.1371/journal.pone.0115362. eCollection 2014.

Abstract

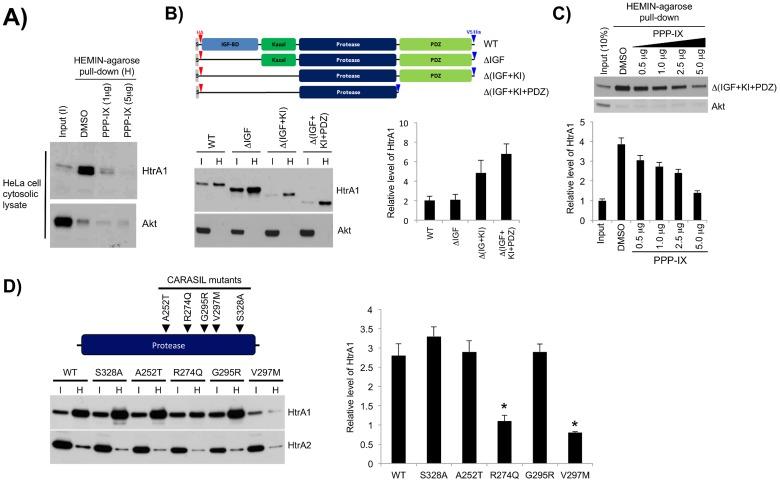
High temperature requirement protein A1 (HtrA1), a secreted serine protease of the HtrA family, is associated with a multitude of human diseases. However, the exact functions of HtrA1 in these diseases remain poorly understood. We seek to unravel the mechanisms of HtrA1 by elucidating its interactions with chemical or biological modulators. To this end, we screened a small molecule library of 500 bioactive compounds to identify those that alter the formation of extracellular HtrA1 complexes in the cell culture medium. An initial characterization of two novel hits from this screen showed that protoporphyrin IX (PPP-IX), a precursor in the heme biosynthetic pathway, and its metalloporphyrin (MPP) derivatives fostered the oligomerization of HtrA1 by binding to the protease domain. As a result of the interaction with MPPs, the proteolytic activity of HtrA1 against Fibulin-5, a specific HtrA1 substrate in age-related macular degeneration (AMD), was increased. This physical interaction could be abolished by the missense mutations of HtrA1 found in patients with cerebral autosomal recessive arteriopathy with subcortical infarcts and leukoencephalopathy (CARASIL). Furthermore, knockdown of HtrA1 attenuated apoptosis induced by PPP-IX. These results suggest that PPP-IX, or its derivatives, and HtrA1 may function as co-factors whereby porphyrins enhance oligomerization and the protease activity of HtrA1, while active HtrA1 elevates the pro-apoptotic actions of porphyrin derivatives. Further analysis of this interplay may shed insights into the pathogenesis of diseases such as AMD, CARASIL and protoporphyria, as well as effective therapeutic development.

摘要

高温需求蛋白A1(HtrA1)是HtrA家族的一种分泌型丝氨酸蛋白酶,与多种人类疾病相关。然而,HtrA1在这些疾病中的具体功能仍知之甚少。我们试图通过阐明其与化学或生物调节剂的相互作用来揭示HtrA1的作用机制。为此,我们筛选了一个包含500种生物活性化合物的小分子文库,以鉴定那些能改变细胞培养基中细胞外HtrA1复合物形成的化合物。对该筛选中两个新发现的化合物的初步表征表明,血红素生物合成途径中的前体原卟啉IX(PPP-IX)及其金属卟啉(MPP)衍生物通过与蛋白酶结构域结合促进了HtrA1的寡聚化。由于与MPP的相互作用,HtrA1对Fibulin-5(年龄相关性黄斑变性(AMD)中一种特定的HtrA1底物)的蛋白水解活性增加。这种物理相互作用可被患有伴有皮质下梗死和白质脑病的常染色体隐性遗传性脑动脉病(CARASIL)患者中发现的HtrA1错义突变所消除。此外,敲低HtrA1可减弱PPP-IX诱导的细胞凋亡。这些结果表明,PPP-IX或其衍生物与HtrA1可能作为辅助因子发挥作用,卟啉增强HtrA1的寡聚化和蛋白酶活性,而活性HtrA1则增强卟啉衍生物的促凋亡作用。对这种相互作用的进一步分析可能有助于深入了解AMD、CARASIL和原卟啉病等疾病的发病机制以及有效的治疗方法开发。

https://cdn.ncbi.nlm.nih.gov/pmc/blobs/68f8/4266670/85ebf6442922/pone.0115362.g001.jpg

文献AI研究员

20分钟写一篇综述,助力文献阅读效率提升50倍。

立即体验

用中文搜PubMed

大模型驱动的PubMed中文搜索引擎

马上搜索

文档翻译

学术文献翻译模型,支持多种主流文档格式。

立即体验