Yang Huan, Wang Haichao, Ju Zhongliang, Ragab Ahmed A, Lundbäck Peter, Long Wei, Valdes-Ferrer Sergio I, He Mingzhu, Pribis John P, Li Jianhua, Lu Ben, Gero Domokos, Szabo Csaba, Antoine Daniel J, Harris Helena E, Golenbock Doug T, Meng Jianmin, Roth Jesse, Chavan Sangeeta S, Andersson Ulf, Billiar Timothy R, Tracey Kevin J, Al-Abed Yousef
Department of Biomedical Science and Department of Medicinal Chemistry, The Feinstein Institute for Medical Research, Manhasset, NY 11030
Department of Emergency Medicine, North Shore University Hospital, Manhasset, NY 11030.
J Exp Med. 2015 Jan 12;212(1):5-14. doi: 10.1084/jem.20141318. Epub 2015 Jan 5.
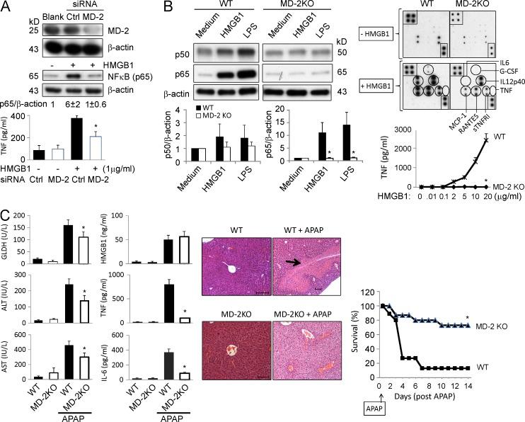
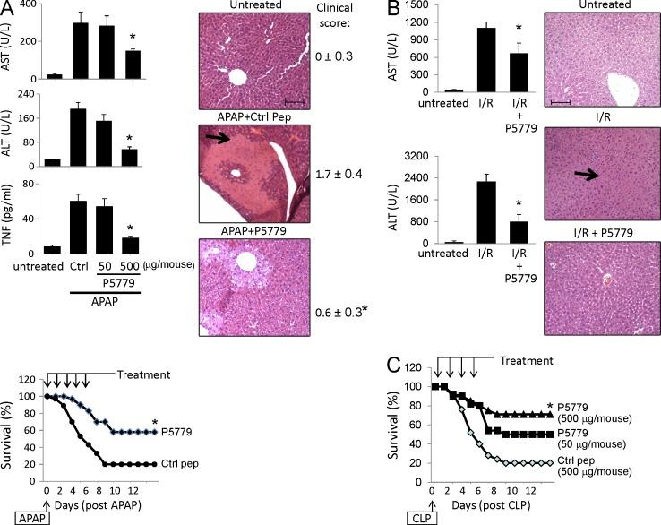
Innate immune receptors for pathogen- and damage-associated molecular patterns (PAMPs and DAMPs) orchestrate inflammatory responses to infection and injury. Secreted by activated immune cells or passively released by damaged cells, HMGB1 is subjected to redox modification that distinctly influences its extracellular functions. Previously, it was unknown how the TLR4 signalosome distinguished between HMGB1 isoforms. Here we demonstrate that the extracellular TLR4 adaptor, myeloid differentiation factor 2 (MD-2), binds specifically to the cytokine-inducing disulfide isoform of HMGB1, to the exclusion of other isoforms. Using MD-2-deficient mice, as well as MD-2 silencing in macrophages, we show a requirement for HMGB1-dependent TLR4 signaling. By screening HMGB1 peptide libraries, we identified a tetramer (FSSE, designated P5779) as a specific MD-2 antagonist preventing MD-2-HMGB1 interaction and TLR4 signaling. P5779 does not interfere with lipopolysaccharide-induced cytokine/chemokine production, thus preserving PAMP-mediated TLR4-MD-2 responses. Furthermore, P5779 can protect mice against hepatic ischemia/reperfusion injury, chemical toxicity, and sepsis. These findings reveal a novel mechanism by which innate systems selectively recognize specific HMGB1 isoforms. The results may direct toward strategies aimed at attenuating DAMP-mediated inflammation while preserving antimicrobial immune responsiveness.
用于识别病原体相关分子模式(PAMPs)和损伤相关分子模式(DAMPs)的天然免疫受体可协调针对感染和损伤的炎症反应。HMGB1由活化的免疫细胞分泌或由受损细胞被动释放,其会发生氧化还原修饰,这会显著影响其细胞外功能。此前,尚不清楚Toll样受体4(TLR4)信号体如何区分HMGB1的不同亚型。在此,我们证明细胞外TLR4衔接蛋白——髓样分化因子2(MD-2)特异性结合HMGB1的细胞因子诱导性二硫键亚型,而不与其他亚型结合。利用MD-2基因敲除小鼠以及巨噬细胞中MD-2基因沉默技术,我们发现了HMGB1依赖的TLR4信号传导的必要性。通过筛选HMGB1肽库,我们鉴定出一种四聚体(FSSE,命名为P5779)作为特异性MD-2拮抗剂,可阻止MD-2与HMGB1的相互作用以及TLR4信号传导。P5779不干扰脂多糖诱导的细胞因子/趋化因子产生,从而保留PAMP介导的TLR4-MD-2反应。此外,P5779可保护小鼠免受肝缺血/再灌注损伤、化学毒性和脓毒症的影响。这些发现揭示了一种天然免疫系统选择性识别特定HMGB1亚型的新机制。该结果可能会导向旨在减轻DAMP介导的炎症反应同时保留抗菌免疫反应性的策略。