Suppr超能文献

p27在乳腺癌细胞胞质中的定位错误赋予了对抗HER2靶向治疗的抗性。

Mislocalization of p27 to the cytoplasm of breast cancer cells confers resistance to anti-HER2 targeted therapy.

作者信息

Zhao Hui, Faltermeier Claire M, Mendelsohn Lori, Porter Peggy L, Clurman Bruce E, Roberts James M

机构信息

Basic Sciences Division, Fred Hutchinson Cancer Research Center, Seattle, Washington, USA.

Biology Department, Whitman College, Walla Walla, Washington, USA.

出版信息

Oncotarget. 2014 Dec 30;5(24):12704-14. doi: 10.18632/oncotarget.2871.

Abstract

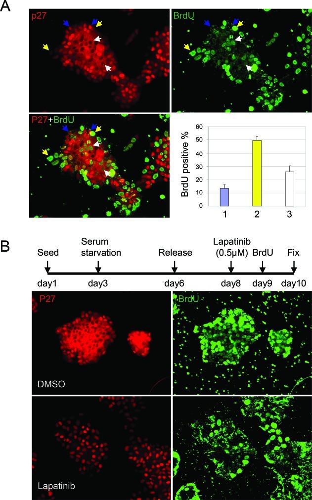
As a cell cycle inhibitor and tumor suppressor, p27 is frequently misregulated in human cancers. Increased degradation is the most common mechanism of misregulation, however in some cancers, p27 is mislocalized from its cell cycle inhibitory location in the nucleus, to the cytoplasm. In normal cells cytoplasmic p27 has functions that are distinct from its cell cycle-regulatory nuclear functions. Therefore, an important question is whether localization of p27 to the cytoplasm in tumor cells is primarily a mechanism for cancelling its inhibitory effect on cell proliferation, or whether cytoplasmic p27 has more direct oncogenic actions. To study p27 mislocalization in human cancers we screened a panel of common breast cancer cell lines. We observed that p27 accumulated in the cytoplasm exclusively in cell lines that are Her2+. To address the significance of p27 mislocalization in Her2+ breast cancer cells we interrogated the cellular response to the dual-Her2/EGFR kinase inhibitor, lapatinib. Knockdown of p27 using shRNA sensitized Her2+ cells to lapatinib-induced apoptosis. Moreover, expression of a constitutively cytoplasmic form of p27 (p27ΔNLS) reversed the lapatinib-induced apoptosis, suggesting that cytoplasmic p27 contributed to lapatinib resistance in Her2+ breast cancer cells by suppressing apoptosis. Our results suggest that p27 localization may be useful as a predictive biomarker of therapeutic response in patients with Her2+ breast cancers.

摘要

作为一种细胞周期抑制剂和肿瘤抑制因子,p27在人类癌症中经常出现调控异常。降解增加是最常见的调控异常机制,然而在某些癌症中,p27会从其在细胞核中的细胞周期抑制位置错误定位到细胞质中。在正常细胞中,细胞质中的p27具有与其细胞周期调节性核功能不同的功能。因此,一个重要的问题是,肿瘤细胞中p27定位到细胞质主要是一种消除其对细胞增殖抑制作用的机制,还是细胞质中的p27具有更直接的致癌作用。为了研究人类癌症中p27的错误定位,我们筛选了一组常见的乳腺癌细胞系。我们观察到,p27仅在Her2+的细胞系的细胞质中积累。为了探究p27错误定位在Her2+乳腺癌细胞中的意义,我们研究了细胞对双Her2/EGFR激酶抑制剂拉帕替尼的反应。使用shRNA敲低p27使Her2+细胞对拉帕替尼诱导的凋亡敏感。此外,组成型细胞质形式的p27(p27ΔNLS)的表达逆转了拉帕替尼诱导的凋亡,这表明细胞质中的p27通过抑制凋亡导致Her2+乳腺癌细胞对拉帕替尼耐药。我们的结果表明,p27定位可能作为Her2+乳腺癌患者治疗反应的预测生物标志物。

https://cdn.ncbi.nlm.nih.gov/pmc/blobs/98ab/4350358/a87e8d4dddb9/oncotarget-05-12704-g001.jpg

文献AI研究员

20分钟写一篇综述,助力文献阅读效率提升50倍。

立即体验

用中文搜PubMed

大模型驱动的PubMed中文搜索引擎

马上搜索

文档翻译

学术文献翻译模型,支持多种主流文档格式。

立即体验