Sookhak Mehdi, Akhundzada Adnan, Sookhak Alireza, Eslaminejad Mohammadreza, Gani Abdullah, Khurram Khan Muhammad, Li Xiong, Wang Xiaomin
Center for Mobile Cloud Computing (C4MCC), University of Malaya, Kuala Lumpur, Malaysia.
Fiber Optics Communication Networks Project Manager, Fars Regional Electric Co., Shiraz, Iran.
PLoS One. 2015 Jan 20;10(1):e0115324. doi: 10.1371/journal.pone.0115324. eCollection 2015.
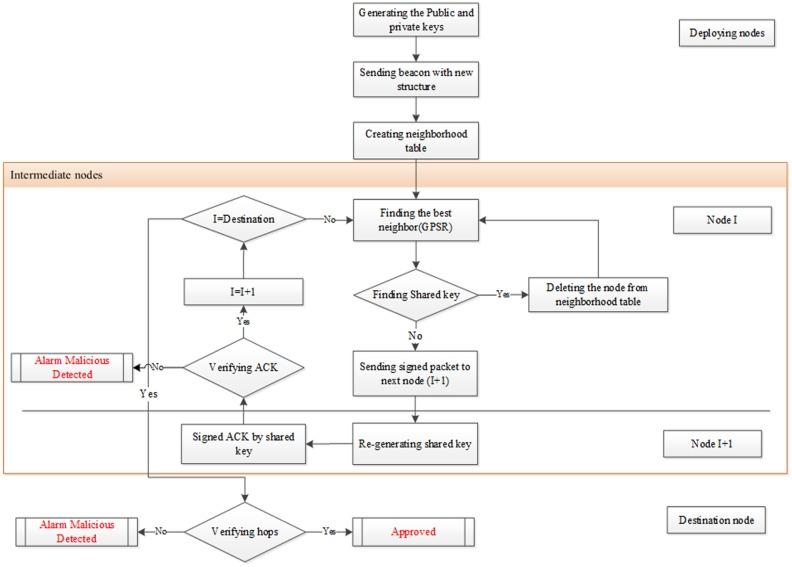
Wireless sensor networks (WSNs) are ubiquitous and pervasive, and therefore; highly susceptible to a number of security attacks. Denial of Service (DoS) attack is considered the most dominant and a major threat to WSNs. Moreover, the wormhole attack represents one of the potential forms of the Denial of Service (DoS) attack. Besides, crafting the wormhole attack is comparatively simple; though, its detection is nontrivial. On the contrary, the extant wormhole defense methods need both specialized hardware and strong assumptions to defend against static and dynamic wormhole attack. The ensuing paper introduces a novel scheme to detect wormhole attacks in a geographic routing protocol (DWGRP). The main contribution of this paper is to detect malicious nodes and select the best and the most reliable neighbors based on pairwise key pre-distribution technique and the beacon packet. Moreover, this novel technique is not subject to any specific assumption, requirement, or specialized hardware, such as a precise synchronized clock. The proposed detection method is validated by comparisons with several related techniques in the literature, such as Received Signal Strength (RSS), Authentication of Nodes Scheme (ANS), Wormhole Detection uses Hound Packet (WHOP), and Wormhole Detection with Neighborhood Information (WDI) using the NS-2 simulator. The analysis of the simulations shows promising results with low False Detection Rate (FDR) in the geographic routing protocols.
无线传感器网络(WSN)无处不在且普遍存在,因此极易受到多种安全攻击。拒绝服务(DoS)攻击被认为是对无线传感器网络最主要且重大的威胁。此外,虫洞攻击是拒绝服务(DoS)攻击的潜在形式之一。而且,实施虫洞攻击相对简单,不过,其检测却并非易事。相反,现有的虫洞防御方法既需要专门的硬件,又需要很强的假设条件来抵御静态和动态虫洞攻击。接下来的论文介绍了一种在地理路由协议(DWGRP)中检测虫洞攻击的新颖方案。本文的主要贡献在于基于成对密钥预分配技术和信标包来检测恶意节点,并选择最佳且最可靠的邻居节点。此外,这种新颖技术不受任何特定假设、要求或专门硬件的限制,比如精确的同步时钟。通过与文献中的几种相关技术进行比较,如接收信号强度(RSS)、节点认证方案(ANS)、使用猎犬包的虫洞检测(WHOP)以及使用邻居信息的虫洞检测(WDI),利用NS - 2模拟器对所提出的检测方法进行了验证。仿真分析表明,在地理路由协议中具有低误检率(FDR)的良好结果。