Ortiz Myrna L, Kumar Vinit, Martner Anna, Mony Sridevi, Donthireddy Laxminarasimha, Condamine Thomas, Seykora John, Knight Stella C, Malietzis George, Lee Gui Han, Moorghen Morgan, Lenox Brianna, Luetteke Noreen, Celis Esteban, Gabrilovich Dmitry
H. Lee Moffitt Cancer Center and Research Institute, Tampa, FL 33612.
The Wistar Institute, Philadelphia, PA 19104.
J Exp Med. 2015 Mar 9;212(3):351-67. doi: 10.1084/jem.20140835. Epub 2015 Feb 9.
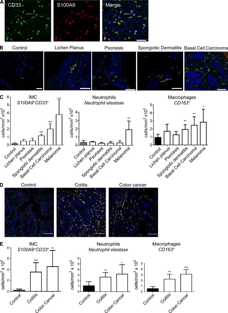
Evidence links chronic inflammation with cancer, but cellular mechanisms involved in this process remain unclear. We have demonstrated that in humans, inflammatory conditions that predispose to development of skin and colon tumors are associated with accumulation in tissues of CD33+S100A9+ cells, the phenotype typical for myeloid-derived suppressor cells in cancer or immature myeloid cells (IMCs) in tumor-free hosts. To identify the direct role of these cells in tumor development, we used S100A9 transgenic mice to create the conditions for topical accumulation of these cells in the skin in the absence of infection or tissue damage. These mice demonstrated accumulation of granulocytic IMCs in the skin upon topical application of 12-O-tetradecanoylphorbol-13-acetate (TPA), resulting in a dramatic increase in the formation of papillomas during epidermal carcinogenesis. The effect of IMCs on tumorigenesis was not associated with immune suppression, but with CCL4 (chemokine [C-C motif] ligand 4)-mediated recruitment of IL-17-producing CD4+ T cells. This chemokine was released by activated IMCs. Elimination of CD4+ T cells or blockade of CCL4 or IL-17 abrogated the increase in tumor formation caused by myeloid cells. Thus, this study implicates accumulation of IMCs as an initial step in facilitation of tumor formation, followed by the recruitment of CD4+ T cells.
证据表明慢性炎症与癌症有关,但这一过程中涉及的细胞机制仍不清楚。我们已经证明,在人类中,易引发皮肤和结肠肿瘤的炎症状态与CD33+S100A9+细胞在组织中的积累有关,这种表型是癌症中髓系来源的抑制细胞或无肿瘤宿主中的未成熟髓系细胞(IMCs)所特有的。为了确定这些细胞在肿瘤发展中的直接作用,我们使用S100A9转基因小鼠在无感染或组织损伤的情况下在皮肤中局部积累这些细胞。在局部应用12-O-十四酰佛波醇-13-乙酸酯(TPA)后,这些小鼠的皮肤中出现了粒细胞性IMCs的积累,导致表皮癌发生过程中乳头状瘤的形成显著增加。IMCs对肿瘤发生的影响与免疫抑制无关,而是与CCL4(趋化因子[C-C基序]配体4)介导的产生IL-17的CD4+T细胞的募集有关。这种趋化因子由活化的IMCs释放。消除CD4+T细胞或阻断CCL4或IL-17可消除髓系细胞引起的肿瘤形成增加。因此,这项研究表明IMCs的积累是促进肿瘤形成的第一步,随后是CD4+T细胞的募集。