• 文献检索
  • 文档翻译
  • 深度研究
  • 学术资讯
  • Suppr Zotero 插件Zotero 插件
  • 邀请有礼
  • 套餐&价格
  • 历史记录
应用&插件
Suppr Zotero 插件Zotero 插件浏览器插件Mac 客户端Windows 客户端微信小程序
定价
高级版会员购买积分包购买API积分包
服务
文献检索文档翻译深度研究API 文档MCP 服务
关于我们
关于 Suppr公司介绍联系我们用户协议隐私条款
关注我们

Suppr 超能文献

核心技术专利:CN118964589B侵权必究
粤ICP备2023148730 号-1Suppr @ 2026

文献检索

告别复杂PubMed语法,用中文像聊天一样搜索,搜遍4000万医学文献。AI智能推荐,让科研检索更轻松。

立即免费搜索

文件翻译

保留排版,准确专业,支持PDF/Word/PPT等文件格式,支持 12+语言互译。

免费翻译文档

深度研究

AI帮你快速写综述,25分钟生成高质量综述,智能提取关键信息,辅助科研写作。

立即免费体验

LEF1 通过 IDR 依赖性液-液相分离增强 β-连环蛋白的转录激活。

LEF1 enhances β-catenin transactivation through IDR-dependent liquid-liquid phase separation.

机构信息

National Center of Biomedical Analysis, Beijing, China.

School of Clinical Medicine, Tsinghua University, Beijing, China.

出版信息

Life Sci Alliance. 2023 Sep 1;6(11). doi: 10.26508/lsa.202302118. Print 2023 Nov.

DOI:10.26508/lsa.202302118
PMID:37657935
原文链接:https://pmc.ncbi.nlm.nih.gov/articles/PMC10474303/
Abstract

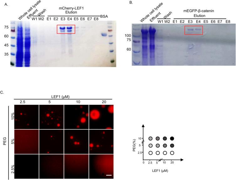
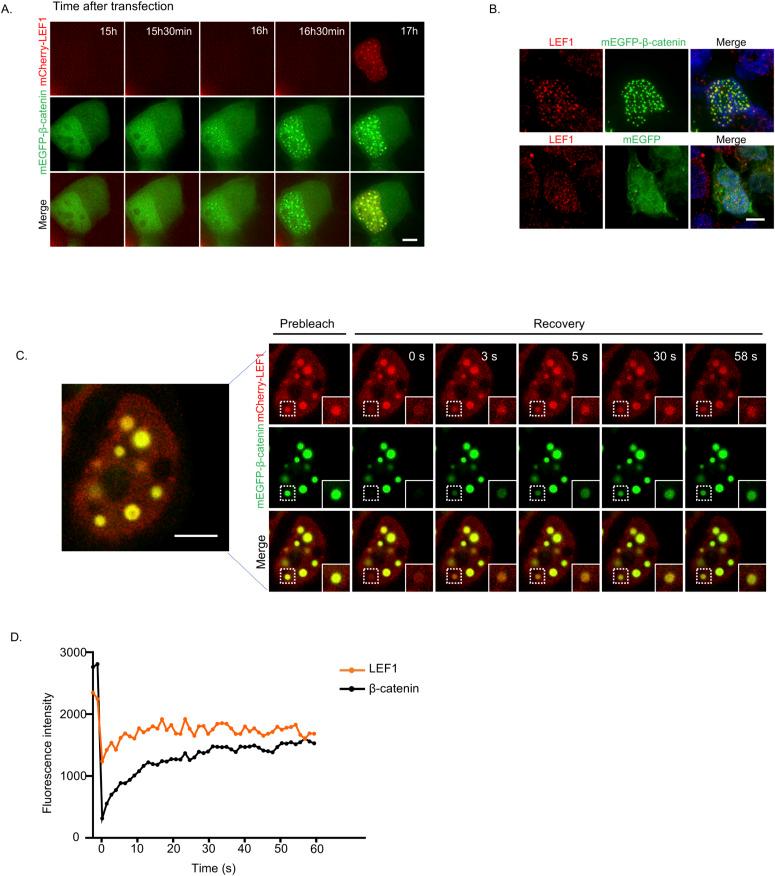
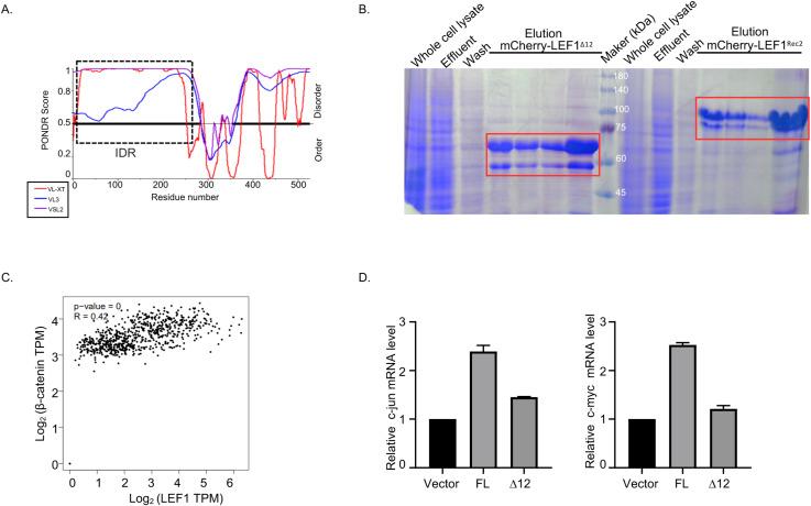
Wnt/β-catenin signaling plays a crucial role in cancer development, primarily activated by β-catenin forming a transcription complex with LEF/TCF in the nucleus and initiating the transcription of Wnt target genes. Here, we report that LEF1, a member of the LEF/TCF family, can form intrinsically disordered region (IDR)-dependent condensates with β-catenin both in vivo and in vitro, which is required for β-catenin-dependent transcription. Notably, LEF1 with disrupted IDR lost its promoting activity on tumor proliferation and metastasis, which can be restored by substituting with FUS IDR. Our findings provide new insight into the essential role of liquid-liquid phase separation in Wnt/β-catenin signaling and present a potential new target for cancer therapy.

摘要

Wnt/β-catenin 信号通路在癌症发展中起着至关重要的作用,主要通过β-catenin 在核内与 LEF/TCF 形成转录复合物,从而启动 Wnt 靶基因的转录。在这里,我们报告称,LEF1(LEF/TCF 家族的一员)可以在体内和体外与β-catenin 形成固有无序区域(IDR)依赖性凝聚物,这是β-catenin 依赖性转录所必需的。值得注意的是,缺失 IDR 的 LEF1 丧失了对肿瘤增殖和转移的促进活性,而用 FUS IDR 取代则可以恢复其活性。我们的研究结果为液-液相分离在 Wnt/β-catenin 信号通路中的重要作用提供了新的见解,并为癌症治疗提供了一个新的潜在靶点。

https://cdn.ncbi.nlm.nih.gov/pmc/blobs/9209/10474303/9069a106d804/LSA-2023-02118_Fig5.jpg
https://cdn.ncbi.nlm.nih.gov/pmc/blobs/9209/10474303/ec677ab45b46/LSA-2023-02118_Fig1.jpg
https://cdn.ncbi.nlm.nih.gov/pmc/blobs/9209/10474303/1c4ce142cf00/LSA-2023-02118_FigS1.jpg
https://cdn.ncbi.nlm.nih.gov/pmc/blobs/9209/10474303/be8300e1a277/LSA-2023-02118_FigS2.jpg
https://cdn.ncbi.nlm.nih.gov/pmc/blobs/9209/10474303/e79b08ad5ab3/LSA-2023-02118_Fig2.jpg
https://cdn.ncbi.nlm.nih.gov/pmc/blobs/9209/10474303/98bbfbdcec57/LSA-2023-02118_Fig3.jpg
https://cdn.ncbi.nlm.nih.gov/pmc/blobs/9209/10474303/01742dbee680/LSA-2023-02118_FigS3.jpg
https://cdn.ncbi.nlm.nih.gov/pmc/blobs/9209/10474303/37ded6eea893/LSA-2023-02118_Fig4.jpg
https://cdn.ncbi.nlm.nih.gov/pmc/blobs/9209/10474303/0bfeb7894308/LSA-2023-02118_FigS4.jpg
https://cdn.ncbi.nlm.nih.gov/pmc/blobs/9209/10474303/9069a106d804/LSA-2023-02118_Fig5.jpg
https://cdn.ncbi.nlm.nih.gov/pmc/blobs/9209/10474303/ec677ab45b46/LSA-2023-02118_Fig1.jpg
https://cdn.ncbi.nlm.nih.gov/pmc/blobs/9209/10474303/1c4ce142cf00/LSA-2023-02118_FigS1.jpg
https://cdn.ncbi.nlm.nih.gov/pmc/blobs/9209/10474303/be8300e1a277/LSA-2023-02118_FigS2.jpg
https://cdn.ncbi.nlm.nih.gov/pmc/blobs/9209/10474303/e79b08ad5ab3/LSA-2023-02118_Fig2.jpg
https://cdn.ncbi.nlm.nih.gov/pmc/blobs/9209/10474303/98bbfbdcec57/LSA-2023-02118_Fig3.jpg
https://cdn.ncbi.nlm.nih.gov/pmc/blobs/9209/10474303/01742dbee680/LSA-2023-02118_FigS3.jpg
https://cdn.ncbi.nlm.nih.gov/pmc/blobs/9209/10474303/37ded6eea893/LSA-2023-02118_Fig4.jpg
https://cdn.ncbi.nlm.nih.gov/pmc/blobs/9209/10474303/0bfeb7894308/LSA-2023-02118_FigS4.jpg
https://cdn.ncbi.nlm.nih.gov/pmc/blobs/9209/10474303/9069a106d804/LSA-2023-02118_Fig5.jpg

相似文献

1
LEF1 enhances β-catenin transactivation through IDR-dependent liquid-liquid phase separation.LEF1 通过 IDR 依赖性液-液相分离增强 β-连环蛋白的转录激活。
Life Sci Alliance. 2023 Sep 1;6(11). doi: 10.26508/lsa.202302118. Print 2023 Nov.
2
β-Catenin-independent activation of TCF1/LEF1 in human hematopoietic tumor cells through interaction with ATF2 transcription factors.β-连环蛋白非依赖性的 TCF1/LEF1 激活作用在人造血肿瘤细胞中通过与 ATF2 转录因子相互作用。
PLoS Genet. 2013;9(8):e1003603. doi: 10.1371/journal.pgen.1003603. Epub 2013 Aug 15.
3
Wnt target gene activation requires β-catenin separation into biomolecular condensates.Wnt 靶基因的激活需要 β-连环蛋白分离成生物分子凝聚物。
PLoS Biol. 2024 Sep 24;22(9):e3002368. doi: 10.1371/journal.pbio.3002368. eCollection 2024 Sep.
4
The transcription factor Lef1 switches partners from β-catenin to Smad3 during muscle stem cell quiescence.转录因子 Lef1 在肌肉干细胞静止期间从β-catenin 切换到 Smad3 作为其伙伴。
Sci Signal. 2018 Jul 24;11(540):eaan3000. doi: 10.1126/scisignal.aan3000.
5
Urokinase-type plasminogen activator receptor (uPAR)-mediated regulation of WNT/β-catenin signaling is enhanced in irradiated medulloblastoma cells.尿激酶型纤溶酶原激活物受体(uPAR)介导的 WNT/β-连环蛋白信号转导在辐射照射的髓母细胞瘤细胞中增强。
J Biol Chem. 2012 Jun 8;287(24):20576-89. doi: 10.1074/jbc.M112.348888. Epub 2012 Apr 16.
6
PARsylated transcription factor EB (TFEB) regulates the expression of a subset of Wnt target genes by forming a complex with β-catenin-TCF/LEF1.PARsylated 转录因子 EB(TFEB)通过与β-catenin-TCF/LEF1 形成复合物来调节一组 Wnt 靶基因的表达。
Cell Death Differ. 2021 Sep;28(9):2555-2570. doi: 10.1038/s41418-021-00770-7. Epub 2021 Mar 22.
7
Induction of LEF1 by MYC activates the WNT pathway and maintains cell proliferation.LEF1 的诱导由 MYC 激活 WNT 通路并维持细胞增殖。
Cell Commun Signal. 2019 Oct 17;17(1):129. doi: 10.1186/s12964-019-0444-1.
8
VBP1 modulates Wnt/β-catenin signaling by mediating the stability of the transcription factors TCF/LEFs.VBP1 通过介导转录因子 TCF/LEFs 的稳定性来调节 Wnt/β-catenin 信号通路。
J Biol Chem. 2020 Dec 4;295(49):16826-16839. doi: 10.1074/jbc.RA120.015282. Epub 2020 Sep 28.
9
[Effects of NGX6 on the transcriptional activation of beta-catenin/TCF/LEF in Wnt/beta-catenin signal pathway].NGX6对Wnt/β-连环蛋白信号通路中β-连环蛋白/TCF/LEF转录激活的影响
Zhong Nan Da Xue Xue Bao Yi Xue Ban. 2007 Dec;32(6):985-91.
10
Cross-talk between Rac1 GTPase and dysregulated Wnt signaling pathway leads to cellular redistribution of beta-catenin and TCF/LEF-mediated transcriptional activation.Rac1 GTP酶与失调的Wnt信号通路之间的相互作用导致β-连环蛋白的细胞重新分布以及TCF/LEF介导的转录激活。
Oncogene. 2004 Oct 28;23(50):8260-71. doi: 10.1038/sj.onc.1208007.

引用本文的文献

1
The cancer-associated fibroblast facilitates YAP liquid-liquid phase separation to promote cancer cell stemness in HCC.癌症相关成纤维细胞促进YAP液-液相分离,以促进肝癌中的癌细胞干性。
Cell Commun Signal. 2025 May 24;23(1):238. doi: 10.1186/s12964-025-02256-2.
2
Wnt signaling in cancer: from biomarkers to targeted therapies and clinical translation.癌症中的Wnt信号传导:从生物标志物到靶向治疗及临床转化
Mol Cancer. 2025 Apr 2;24(1):107. doi: 10.1186/s12943-025-02306-w.
3
Emerging regulatory mechanisms and functions of biomolecular condensates: implications for therapeutic targets.

本文引用的文献

1
A guide to membraneless organelles and their various roles in gene regulation.无膜细胞器及其在基因调控中的多种作用指南。
Nat Rev Mol Cell Biol. 2023 Apr;24(4):288-304. doi: 10.1038/s41580-022-00558-8. Epub 2022 Nov 23.
2
Nucleation landscape of biomolecular condensates.生物分子凝聚物的成核景观。
Nature. 2021 Nov;599(7885):503-506. doi: 10.1038/s41586-021-03905-5. Epub 2021 Sep 22.
3
Liquid-liquid phase separation in human health and diseases.液-液相分离在人类健康和疾病中的作用。
生物分子凝聚物的新兴调控机制与功能:对治疗靶点的启示
Signal Transduct Target Ther. 2025 Jan 6;10(1):4. doi: 10.1038/s41392-024-02070-1.
4
Wnt target gene activation requires β-catenin separation into biomolecular condensates.Wnt 靶基因的激活需要 β-连环蛋白分离成生物分子凝聚物。
PLoS Biol. 2024 Sep 24;22(9):e3002368. doi: 10.1371/journal.pbio.3002368. eCollection 2024 Sep.
Signal Transduct Target Ther. 2021 Aug 2;6(1):290. doi: 10.1038/s41392-021-00678-1.
4
Phase separation drives aberrant chromatin looping and cancer development.相分离驱动染色质异常环化和癌症发生。
Nature. 2021 Jul;595(7868):591-595. doi: 10.1038/s41586-021-03662-5. Epub 2021 Jun 23.
5
Direct targeting of β-catenin in the Wnt signaling pathway: Current progress and perspectives.直接靶向 Wnt 信号通路中的 β-连环蛋白:当前进展和展望。
Med Res Rev. 2021 Jul;41(4):2109-2129. doi: 10.1002/med.21787. Epub 2021 Jan 21.
6
Mutations and mechanisms of WNT pathway tumour suppressors in cancer.癌症中 WNT 通路肿瘤抑制因子的突变和机制。
Nat Rev Cancer. 2021 Jan;21(1):5-21. doi: 10.1038/s41568-020-00307-z. Epub 2020 Oct 23.
7
Phase Separation in Cell Division.细胞分裂中的相分离。
Mol Cell. 2020 Oct 1;80(1):9-20. doi: 10.1016/j.molcel.2020.08.007. Epub 2020 Aug 28.
8
Canonical Wnt Pathway Controls mESC Self-Renewal Through Inhibition of Spontaneous Differentiation via β-Catenin/TCF/LEF Functions.经典Wnt信号通路通过β-连环蛋白/TCF/LEF功能抑制自发分化来控制小鼠胚胎干细胞的自我更新。
Stem Cell Reports. 2020 Sep 8;15(3):646-661. doi: 10.1016/j.stemcr.2020.07.019. Epub 2020 Aug 20.
9
Nuclear Regulation of Wnt/β-Catenin Signaling: It's a Complex Situation.核调控 Wnt/β-连环蛋白信号通路:情况复杂。
Genes (Basel). 2020 Aug 4;11(8):886. doi: 10.3390/genes11080886.
10
Mediator Condensates Localize Signaling Factors to Key Cell Identity Genes.中介体凝聚物将信号因子定位到关键细胞身份基因。
Mol Cell. 2019 Dec 5;76(5):753-766.e6. doi: 10.1016/j.molcel.2019.08.016. Epub 2019 Sep 25.