Suppr超能文献

血管生成抑制治疗后溶酶体隔离的舒尼替尼的光激活导致血管闭塞并增强肿瘤生长抑制。

Photoactivation of lysosomally sequestered sunitinib after angiostatic treatment causes vascular occlusion and enhances tumor growth inhibition.

作者信息

Nowak-Sliwinska P, Weiss A, van Beijnum J R, Wong T J, Kilarski W W, Szewczyk G, Verheul H M W, Sarna T, van den Bergh H, Griffioen A W

机构信息

Institute of Chemical Sciences and Engineering, Swiss Federal Institute of Technology (EPFL), Lausanne, Switzerland.

1] Institute of Chemical Sciences and Engineering, Swiss Federal Institute of Technology (EPFL), Lausanne, Switzerland [2] Department of Medical Oncology, Angiogenesis Laboratory, VU University Medical Center, Amsterdam, The Netherlands.

出版信息

Cell Death Dis. 2015 Feb 12;6(2):e1641. doi: 10.1038/cddis.2015.4.

Abstract

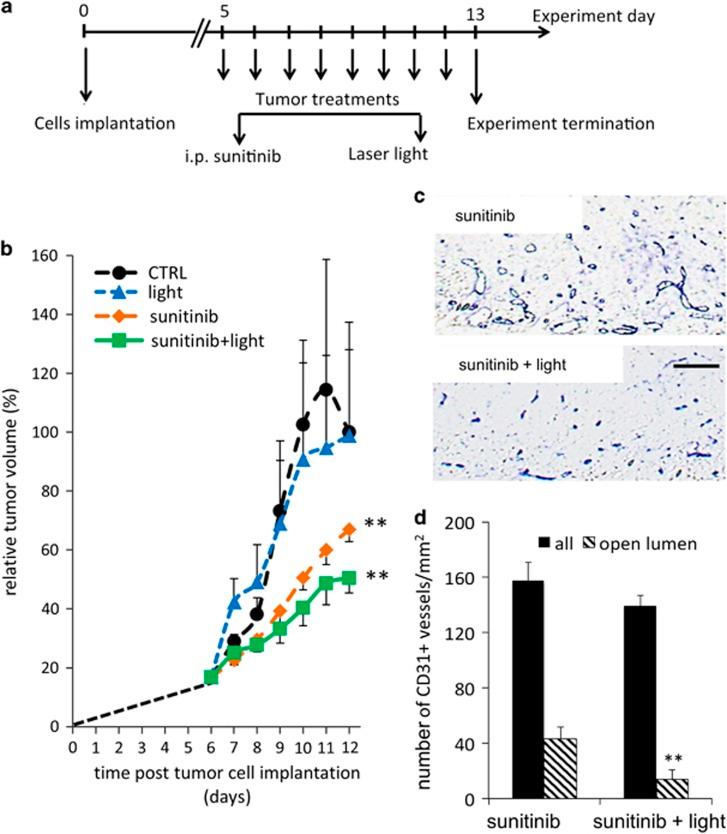
The angiogenesis inhibitor sunitinib is a tyrosine kinase inhibitor that acts mainly on the VEGF and PDGF pathways. We have previously shown that sunitinib is sequestered in the lysosomes of exposed tumor and endothelial cells. This phenomenon is part of the drug-induced resistance observed in the clinic. Here, we demonstrate that when exposed to light, sequestered sunitinib causes immediate destruction of the lysosomes, resulting in the release of sunitinib and cell death. We hypothesized that this photoactivation of sunitinib could be used as a vaso-occlusive vascular-targeting approach to treating cancer. Spectral properties of sunitinib and its lysosomal accumulation were measured in vitro. The human A2780 ovarian carcinoma transplanted onto the chicken chorioallantoic membrane (CAM) and the Colo-26 colorectal carcinoma model in Balb/c mice were used to test the effects of administrating sunitinib and subsequently exposing tumor tissue to light. Tumors were subsequently resected and subject to immunohistochemical analysis. In A2780 ovarian carcinoma tumors, treatment with sunitinib+light resulted in immediate specific angio-occlusion, leading to a necrotic tumor mass 24 h after treatment. Tumor growth was inhibited by 70% as compared with the control group (**P<0.0001). Similar observations were made in the Colo-26 colorectal carcinoma, where light exposure of the sunitinib-treated mice inhibited tumor growth by 50% as compared with the control and by 25% as compared with sunitinib-only-treated tumors (N≥4; P=0.0002). Histology revealed that photoactivation of sunitinib resulted in a change in tumor vessel architecture. The current results suggest that the spectral properties of sunitinib can be exploited for application against certain cancer indications.

摘要

血管生成抑制剂舒尼替尼是一种酪氨酸激酶抑制剂,主要作用于血管内皮生长因子(VEGF)和血小板衍生生长因子(PDGF)信号通路。我们之前已经表明,舒尼替尼会被隔离在暴露的肿瘤细胞和内皮细胞的溶酶体中。这种现象是临床上观察到的药物诱导耐药性的一部分。在此,我们证明,当暴露于光线下时,被隔离的舒尼替尼会立即导致溶酶体破坏,从而使舒尼替尼释放并导致细胞死亡。我们推测,舒尼替尼的这种光激活作用可作为一种血管闭塞性血管靶向方法用于癌症治疗。在体外测量了舒尼替尼的光谱特性及其在溶酶体中的蓄积情况。将人A2780卵巢癌移植到鸡胚绒毛尿囊膜(CAM)上,并在Balb/c小鼠中建立Colo-26结直肠癌模型,以测试给予舒尼替尼并随后将肿瘤组织暴露于光线下的效果。随后切除肿瘤并进行免疫组织化学分析。在A2780卵巢癌肿瘤中,舒尼替尼联合光照治疗导致立即出现特异性血管闭塞,治疗后2二十四小时出现坏死肿瘤块。与对照组相比,肿瘤生长受到70%的抑制(**P<0.0001)。在Colo-26结直肠癌中也观察到了类似的结果,与对照组相比,舒尼替尼治疗的小鼠经光照后肿瘤生长受到50%的抑制,与仅接受舒尼替尼治疗的肿瘤相比受到25%的抑制(N≥4;P=0.0002)。组织学检查显示,舒尼替尼的光激活导致肿瘤血管结构发生变化。目前的结果表明,舒尼替尼的光谱特性可用于针对某些癌症适应症的治疗。

https://cdn.ncbi.nlm.nih.gov/pmc/blobs/e23d/4669819/b4c06872b9ae/cddis20154f1.jpg

文献检索

告别复杂PubMed语法,用中文像聊天一样搜索,搜遍4000万医学文献。AI智能推荐,让科研检索更轻松。

立即免费搜索

文件翻译

保留排版,准确专业,支持PDF/Word/PPT等文件格式,支持 12+语言互译。

免费翻译文档

深度研究

AI帮你快速写综述,25分钟生成高质量综述,智能提取关键信息,辅助科研写作。

立即免费体验