Suppr超能文献

人类乳腺的表观遗传和转录决定因素

Epigenetic and transcriptional determinants of the human breast.

作者信息

Gascard Philippe, Bilenky Misha, Sigaroudinia Mahvash, Zhao Jianxin, Li Luolan, Carles Annaick, Delaney Allen, Tam Angela, Kamoh Baljit, Cho Stephanie, Griffith Malachi, Chu Andy, Robertson Gordon, Cheung Dorothy, Li Irene, Heravi-Moussavi Alireza, Moksa Michelle, Mingay Matthew, Hussainkhel Angela, Davis Brad, Nagarajan Raman P, Hong Chibo, Echipare Lorigail, O'Geen Henriette, Hangauer Matthew J, Cheng Jeffrey B, Neel Dana, Hu Donglei, McManus Michael T, Moore Richard, Mungall Andrew, Ma Yussanne, Plettner Patrick, Ziv Elad, Wang Ting, Farnham Peggy J, Jones Steven J M, Marra Marco A, Tlsty Thea D, Costello Joseph F, Hirst Martin

机构信息

Department of Pathology, Helen Diller Family Comprehensive Cancer Center, University of California San Francisco, San Francisco, California 94143, USA.

Canada's Michael Smith Genome Sciences Centre, BC Cancer Agency, Vancouver, British Columbia, Canada V5Z 1L3.

出版信息

Nat Commun. 2015 Feb 18;6:6351. doi: 10.1038/ncomms7351.

Abstract

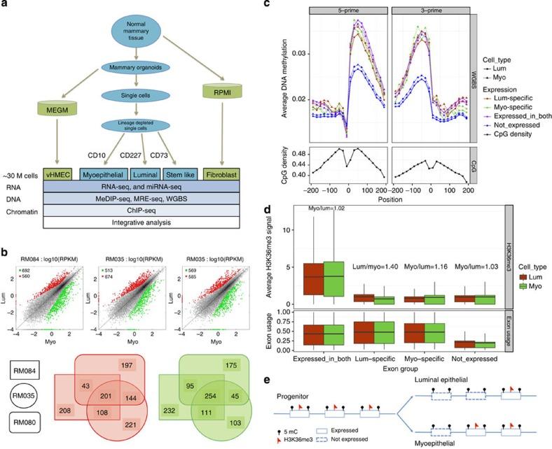
While significant effort has been dedicated to the characterization of epigenetic changes associated with prenatal differentiation, relatively little is known about the epigenetic changes that accompany post-natal differentiation where fully functional differentiated cell types with limited lifespans arise. Here we sought to address this gap by generating epigenomic and transcriptional profiles from primary human breast cell types isolated from disease-free human subjects. From these data we define a comprehensive human breast transcriptional network, including a set of myoepithelial- and luminal epithelial-specific intronic retention events. Intersection of epigenetic states with RNA expression from distinct breast epithelium lineages demonstrates that mCpG provides a stable record of exonic and intronic usage, whereas H3K36me3 is dynamic. We find a striking asymmetry in epigenomic reprogramming between luminal and myoepithelial cell types, with the genomes of luminal cells harbouring more than twice the number of hypomethylated enhancer elements compared with myoepithelial cells.

摘要

尽管人们已投入大量精力来表征与产前分化相关的表观遗传变化,但对于伴随产后分化出现的表观遗传变化却知之甚少,产后分化会产生寿命有限的功能完全分化的细胞类型。在这里,我们试图通过从无病人类受试者分离出的原代人乳腺细胞类型生成表观基因组和转录谱来填补这一空白。从这些数据中,我们定义了一个全面的人类乳腺转录网络,包括一组肌上皮和腔上皮特异性内含子保留事件。不同乳腺上皮谱系的表观遗传状态与RNA表达的交叉分析表明,甲基化胞嘧啶(mCpG)提供了外显子和内含子使用的稳定记录,而三甲基化组蛋白H3K36(H3K36me3)则是动态的。我们发现腔上皮和肌上皮细胞类型在表观基因组重编程方面存在显著不对称,与肌上皮细胞相比,腔上皮细胞基因组中低甲基化增强子元件的数量多出两倍以上。

https://cdn.ncbi.nlm.nih.gov/pmc/blobs/b18b/4346612/03aea04a9ce6/ncomms7351-f1.jpg

文献AI研究员

20分钟写一篇综述,助力文献阅读效率提升50倍。

立即体验

用中文搜PubMed

大模型驱动的PubMed中文搜索引擎

马上搜索

文档翻译

学术文献翻译模型,支持多种主流文档格式。

立即体验