Suppr超能文献

一种研究唐氏综合征与癌症反向共病关系的基因组学方法:解析21号染色体。

A genomic approach to study down syndrome and cancer inverse comorbidity: untangling the chromosome 21.

作者信息

Forés-Martos Jaume, Cervera-Vidal Raimundo, Chirivella Enrique, Ramos-Jarero Alberto, Climent Joan

机构信息

Genomics and Systems Biology (InGSB) Lab, Oncology and Hematology Department, Biomedical Research Institute INCLIVA Valencia, Spain.

出版信息

Front Physiol. 2015 Feb 4;6:10. doi: 10.3389/fphys.2015.00010. eCollection 2015.

Abstract

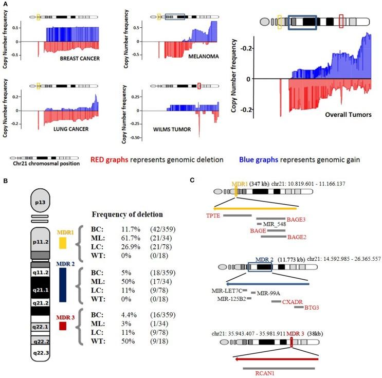
Down syndrome (DS), one of the most common birth defects and the most widespread genetic cause of intellectual disabilities, is caused by extra genetic material on chromosome 21 (HSA21). The increased genomic dosage of trisomy 21 is thought to be responsible for the distinct DS phenotypes, including an increased risk of developing some types of childhood leukemia and germ cell tumors. Patients with DS, however, have a strikingly lower incidence of many other solid tumors. We hypothesized that the third copy of genes located in HSA21 may have an important role on the protective effect that DS patients show against most types of solid tumors. Focusing on Copy Number Variation (CNV) array data, we have generated frequencies of deleted regions in HSA21 in four different tumor types from which DS patients have been reported to be protected. We describe three different regions of deletion pointing to a set of candidate genes that could explain the inverse comorbidity phenomenon between DS and solid tumors. In particular we found RCAN1 gene in Wilms tumors and a miRNA cluster containing miR-99A, miR-125B2 and miR-LET7C in lung, breast, and melanoma tumors as the main candidates for explaining the inverse comorbidity observed between solid tumors and DS.

摘要

唐氏综合征(DS)是最常见的出生缺陷之一,也是智力残疾最普遍的遗传病因,由21号染色体(HSA21)上额外的遗传物质引起。21三体增加的基因组剂量被认为是导致唐氏综合征独特表型的原因,包括患某些类型儿童白血病和生殖细胞肿瘤的风险增加。然而,唐氏综合征患者患许多其他实体瘤的发病率显著较低。我们假设位于HSA21上的基因的第三个拷贝可能对唐氏综合征患者对大多数类型实体瘤所表现出的保护作用具有重要作用。基于拷贝数变异(CNV)阵列数据,我们生成了在四种不同肿瘤类型中HSA21缺失区域的频率,据报道唐氏综合征患者对这些肿瘤具有保护作用。我们描述了三个不同的缺失区域,指出了一组候选基因,这些基因可以解释唐氏综合征与实体瘤之间的反向共病现象。特别是,我们在肾母细胞瘤中发现了RCAN1基因,在肺癌、乳腺癌和黑色素瘤中发现了一个包含miR-99A、miR-125B2和miR-LET7C的miRNA簇,作为解释实体瘤与唐氏综合征之间观察到的反向共病现象的主要候选基因。

https://cdn.ncbi.nlm.nih.gov/pmc/blobs/a12b/4316712/64ba034d4cc8/fphys-06-00010-g0001.jpg

文献检索

告别复杂PubMed语法,用中文像聊天一样搜索,搜遍4000万医学文献。AI智能推荐,让科研检索更轻松。

立即免费搜索

文件翻译

保留排版,准确专业,支持PDF/Word/PPT等文件格式,支持 12+语言互译。

免费翻译文档

深度研究

AI帮你快速写综述,25分钟生成高质量综述,智能提取关键信息,辅助科研写作。

立即免费体验