• 文献检索
  • 文档翻译
  • 深度研究
  • 学术资讯
  • Suppr Zotero 插件Zotero 插件
  • 邀请有礼
  • 套餐&价格
  • 历史记录
应用&插件
Suppr Zotero 插件Zotero 插件浏览器插件Mac 客户端Windows 客户端微信小程序
定价
高级版会员购买积分包购买API积分包
服务
文献检索文档翻译深度研究API 文档MCP 服务
关于我们
关于 Suppr公司介绍联系我们用户协议隐私条款
关注我们

Suppr 超能文献

核心技术专利:CN118964589B侵权必究
粤ICP备2023148730 号-1Suppr @ 2026

文献检索

告别复杂PubMed语法,用中文像聊天一样搜索,搜遍4000万医学文献。AI智能推荐,让科研检索更轻松。

立即免费搜索

文件翻译

保留排版,准确专业,支持PDF/Word/PPT等文件格式,支持 12+语言互译。

免费翻译文档

深度研究

AI帮你快速写综述,25分钟生成高质量综述,智能提取关键信息,辅助科研写作。

立即免费体验

精神分裂症相关基因1(DISC1)调节内质网钙动力学。

Disrupted-in-schizophrenia-1 (DISC1) Regulates Endoplasmic Reticulum Calcium Dynamics.

作者信息

Park Sung Jin, Jeong Jaehoon, Park Young-Un, Park Kyung-Sun, Lee Haeryun, Lee Namgyu, Kim Sung-Mo, Kuroda Keisuke, Nguyen Minh Dang, Kaibuchi Kozo, Park Sang Ki

机构信息

Department of Life Sciences, Pohang University of Science and Technology, 790-784, Republic of Korea.

Division of Integrative Biosciences and Biotechnology, Pohang University of Science and Technology, 790-784, Republic of Korea.

出版信息

Sci Rep. 2015 Mar 3;5:8694. doi: 10.1038/srep08694.

DOI:10.1038/srep08694
PMID:25732993
原文链接:https://pmc.ncbi.nlm.nih.gov/articles/PMC4346799/
Abstract

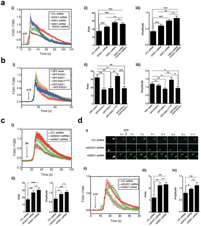
Disrupted-in-schizophrenia-1 (DISC1) has emerged as a convincing susceptibility gene for multiple mental disorders, but its mechanistic link to the pathogenesis of schizophrenia related psychiatric conditions is yet to be further understood. Here, we showed that DISC1 localizes to the outer surface of the endoplasmic reticulum (ER). EXOC1, a subunit of the exocyst complex, interacted with DISC1 and affected its recruitment to inositol-1,4,5-trisphosphate receptor 1 (IP3R1). Notably, knockdown of DISC1 and EXOC1 elicited an exaggerated ER calcium response upon stimulation of IP3R agonists. Similar abnormal ER calcium responses were observed in hippocampal neurons from DISC1-deficient mutant mice. Moreover, perturbation of ER calcium dynamics upon DISC1 knockdown was effectively reversed by treatment with antipsychotic drugs, such as clozapine and haloperidol. These results collectively indicate that DISC1 is a regulatory factor in ER calcium dynamics, linking a perturbed intracellular calcium signaling and schizophrenia pathogenesis.

摘要

精神分裂症相关基因1(DISC1)已成为多种精神障碍令人信服的易感基因,但其与精神分裂症相关精神疾病发病机制的机制联系尚待进一步了解。在此,我们表明DISC1定位于内质网(ER)的外表面。外泌体复合物的一个亚基EXOC1与DISC1相互作用,并影响其向内质网肌醇-1,4,5-三磷酸受体1(IP3R1)的募集。值得注意的是,敲低DISC1和EXOC1会在刺激IP3R激动剂时引发夸张的内质网钙反应。在DISC1缺陷型突变小鼠的海马神经元中也观察到类似的内质网钙反应异常。此外,用抗精神病药物如氯氮平和氟哌啶醇治疗可有效逆转敲低DISC1后内质网钙动力学的扰动。这些结果共同表明,DISC1是内质网钙动力学的调节因子,将细胞内钙信号紊乱与精神分裂症发病机制联系起来。

https://cdn.ncbi.nlm.nih.gov/pmc/blobs/b01f/4346799/d56cb1973280/srep08694-f6.jpg
https://cdn.ncbi.nlm.nih.gov/pmc/blobs/b01f/4346799/3b308906492a/srep08694-f1.jpg
https://cdn.ncbi.nlm.nih.gov/pmc/blobs/b01f/4346799/3153a0afc334/srep08694-f2.jpg
https://cdn.ncbi.nlm.nih.gov/pmc/blobs/b01f/4346799/f6602a7ea4b7/srep08694-f3.jpg
https://cdn.ncbi.nlm.nih.gov/pmc/blobs/b01f/4346799/6aa206cbd583/srep08694-f4.jpg
https://cdn.ncbi.nlm.nih.gov/pmc/blobs/b01f/4346799/480ca00ed98f/srep08694-f5.jpg
https://cdn.ncbi.nlm.nih.gov/pmc/blobs/b01f/4346799/d56cb1973280/srep08694-f6.jpg
https://cdn.ncbi.nlm.nih.gov/pmc/blobs/b01f/4346799/3b308906492a/srep08694-f1.jpg
https://cdn.ncbi.nlm.nih.gov/pmc/blobs/b01f/4346799/3153a0afc334/srep08694-f2.jpg
https://cdn.ncbi.nlm.nih.gov/pmc/blobs/b01f/4346799/f6602a7ea4b7/srep08694-f3.jpg
https://cdn.ncbi.nlm.nih.gov/pmc/blobs/b01f/4346799/6aa206cbd583/srep08694-f4.jpg
https://cdn.ncbi.nlm.nih.gov/pmc/blobs/b01f/4346799/480ca00ed98f/srep08694-f5.jpg
https://cdn.ncbi.nlm.nih.gov/pmc/blobs/b01f/4346799/d56cb1973280/srep08694-f6.jpg

相似文献

1
Disrupted-in-schizophrenia-1 (DISC1) Regulates Endoplasmic Reticulum Calcium Dynamics.精神分裂症相关基因1(DISC1)调节内质网钙动力学。
Sci Rep. 2015 Mar 3;5:8694. doi: 10.1038/srep08694.
2
DISC1 Modulates Neuronal Stress Responses by Gate-Keeping ER-Mitochondria Ca Transfer through the MAM.DISC1 通过调控 ER-线粒体钙转移来调控神经元应激反应。
Cell Rep. 2017 Dec 5;21(10):2748-2759. doi: 10.1016/j.celrep.2017.11.043.
3
A ternary complex comprising FAK, PTPα and IP3 receptor 1 functionally engages focal adhesions and the endoplasmic reticulum to mediate IL-1-induced Ca2+ signalling in fibroblasts.由粘着斑激酶(FAK)、蛋白酪氨酸磷酸酶α(PTPα)和三磷酸肌醇受体1(IP3 receptor 1)组成的三元复合物在功能上连接粘着斑和内质网,以介导白细胞介素-1诱导的成纤维细胞中Ca2+信号传导。
Biochem J. 2016 Feb 15;473(4):397-410. doi: 10.1042/BJ20150907. Epub 2015 Nov 26.
4
Roles of disrupted-in-schizophrenia 1-interacting protein girdin in postnatal development of the dentate gyrus.精神分裂症相关 1 相互作用蛋白 Girdin 在齿状回出生后发育中的作用。
Neuron. 2009 Sep 24;63(6):774-87. doi: 10.1016/j.neuron.2009.08.015.
5
DISC1-dependent Regulation of Mitochondrial Dynamics Controls the Morphogenesis of Complex Neuronal Dendrites.DISC1依赖的线粒体动力学调节控制复杂神经元树突的形态发生。
J Biol Chem. 2016 Jan 8;291(2):613-29. doi: 10.1074/jbc.M115.699447. Epub 2015 Nov 9.
6
Expression of DISC1 binding partners is reduced in schizophrenia and associated with DISC1 SNPs.精神分裂症中DISC1结合伴侣的表达降低,并与DISC1单核苷酸多态性相关。
Hum Mol Genet. 2006 Apr 15;15(8):1245-58. doi: 10.1093/hmg/ddl040. Epub 2006 Mar 1.
7
Disrupted-in-schizophrenia-1 (DISC1): a key susceptibility factor for major mental illnesses.精神分裂症断裂基因1(DISC1):主要精神疾病的关键易感因素。
Ann N Y Acad Sci. 2006 Nov;1086:126-33. doi: 10.1196/annals.1377.018.
8
Disrupted-in-schizophrenia 1 regulates transport of ITPR1 mRNA for synaptic plasticity.精神分裂症相关蛋白 1 调控 ITPR1mRNA 的运输从而影响突触可塑性。
Nat Neurosci. 2015 May;18(5):698-707. doi: 10.1038/nn.3984. Epub 2015 Mar 30.
9
Disrupted in Schizophrenia 1 (DISC1) is a multicompartmentalized protein that predominantly localizes to mitochondria.精神分裂症相关基因1(DISC1)是一种多结构域蛋白,主要定位于线粒体。
Mol Cell Neurosci. 2004 May;26(1):112-22. doi: 10.1016/j.mcn.2004.01.013.
10
Role of the PACAP-PAC1-DISC1 and PACAP-PAC1-stathmin1 systems in schizophrenia and bipolar disorder: novel treatment mechanisms?PACAP-PAC1-DISC1 和 PACAP-PAC1-stathmin1 系统在精神分裂症和双相情感障碍中的作用:新的治疗机制?
Pharmacogenomics. 2009 Dec;10(12):1967-78. doi: 10.2217/pgs.09.147.

引用本文的文献

1
Genome-wide Association Analysis of Schizophrenia and Vitamin D Levels Shows Shared Genetic Architecture and Identifies Novel Risk Loci.全基因组关联分析精神分裂症与维生素 D 水平表明存在共同的遗传结构,并确定新的风险基因座。
Schizophr Bull. 2023 Nov 29;49(6):1654-1664. doi: 10.1093/schbul/sbad063.
2
Insights into the role of intracellular calcium signaling in the neurobiology of neurodevelopmental disorders.深入了解细胞内钙信号在神经发育障碍神经生物学中的作用。
Front Neurosci. 2023 Feb 15;17:1093099. doi: 10.3389/fnins.2023.1093099. eCollection 2023.
3
Excitatory Dysfunction Drives Network and Calcium Handling Deficits in 16p11.2 Duplication Schizophrenia Induced Pluripotent Stem Cell-Derived Neurons.

本文引用的文献

1
Antiplatelet effects of caffeic acid due to Ca(2+) mobilizationinhibition via cAMP-dependent inositol-1, 4, 5-trisphosphate receptor phosphorylation.咖啡酸通过 cAMP 依赖的肌醇 1,4,5-三磷酸受体磷酸化抑制 Ca(2+)动员从而产生抗血小板作用。
J Atheroscler Thromb. 2014;21(1):23-37. doi: 10.5551/jat.18994. Epub 2013 Oct 2.
2
Behavioral alterations associated with targeted disruption of exons 2 and 3 of the Disc1 gene in the mouse.与在小鼠中靶向破坏 Disc1 基因外显子 2 和 3 相关的行为改变。
Hum Mol Genet. 2011 Dec 1;20(23):4666-83. doi: 10.1093/hmg/ddr400. Epub 2011 Sep 8.
3
PKA phosphorylation of NDE1 is DISC1/PDE4 dependent and modulates its interaction with LIS1 and NDEL1.
兴奋性障碍导致 16p11.2 重复精神分裂症诱导多能干细胞源性神经元的网络和钙处理缺陷。
Biol Psychiatry. 2023 Jul 15;94(2):153-163. doi: 10.1016/j.biopsych.2022.11.005. Epub 2022 Nov 9.
4
iASPP suppression mediates terminal UPR and improves BRAF-inhibitor sensitivity of colon cancers.iASPP 的抑制介导了末端 UPR,并提高了结肠癌对 BRAF 抑制剂的敏感性。
Cell Death Differ. 2023 Feb;30(2):327-340. doi: 10.1038/s41418-022-01086-w. Epub 2022 Nov 15.
5
What Can We Learn from Animal Models to Study Schizophrenia?我们能从动物模型中学到什么来研究精神分裂症?
Adv Exp Med Biol. 2022;1400:15-33. doi: 10.1007/978-3-030-97182-3_2.
6
Schizophrenia Hypothesis: Autonomic Nervous System Dysregulation of Fetal and Adult Immune Tolerance.精神分裂症假说:胎儿及成人免疫耐受的自主神经系统失调
Front Syst Neurosci. 2022 Jul 1;16:844383. doi: 10.3389/fnsys.2022.844383. eCollection 2022.
7
Quantification of a Neurological Protein in a Single Cell Without Amplification.单细胞中神经蛋白的无扩增定量分析。
ACS Omega. 2022 Jun 2;7(23):20165-20171. doi: 10.1021/acsomega.2c02009. eCollection 2022 Jun 14.
8
Inflammation and Nitro-oxidative Stress as Drivers of Endocannabinoid System Aberrations in Mood Disorders and Schizophrenia.炎症和氮氧化物应激作为情绪障碍和精神分裂症中内源性大麻素系统异常的驱动因素。
Mol Neurobiol. 2022 Jun;59(6):3485-3503. doi: 10.1007/s12035-022-02800-y. Epub 2022 Mar 26.
9
Mutations in DISC1 alter IPR and voltage-gated Ca channel functioning, implications for major mental illness.DISC1基因的突变会改变肌醇磷脂代谢和电压门控钙通道功能,这对重性精神疾病具有重要意义。
Neuronal Signal. 2021 Dec 7;5(4):NS20180122. doi: 10.1042/NS20180122. eCollection 2021 Dec.
10
Psychologically Traumatic Oxidative Stress; A Comprehensive Review of Redox Mechanisms and Related Inflammatory Implications.心理性创伤性氧化应激:氧化还原机制及相关炎症意义的综合述评。
Psychopharmacol Bull. 2021 Nov 3;51(4):65-86.
PKA 对 NDE1 的磷酸化作用依赖于 DISC1/PDE4,并调节其与 LIS1 和 NDEL1 的相互作用。
J Neurosci. 2011 Jun 15;31(24):9043-54. doi: 10.1523/JNEUROSCI.5410-10.2011.
4
Exo70, a subunit of the exocyst complex, interacts with SNEV(hPrp19/hPso4) and is involved in pre-mRNA splicing.外显子 70,外核复合物的一个亚基,与 SNEV(hPrp19/hPso4)相互作用,参与前体 mRNA 的剪接。
Biochem J. 2011 Aug 15;438(1):81-91. doi: 10.1042/BJ20110183.
5
Disrupted in Schizophrenia-1 regulates intracellular trafficking of mitochondria in neurons.精神分裂症相关基因1调节神经元中线粒体的细胞内运输。
Mol Psychiatry. 2011 Feb;16(2):122-4, 121. doi: 10.1038/mp.2010.110. Epub 2010 Nov 16.
6
Disrupted-in-schizophrenia 1 (DISC1) plays essential roles in mitochondria in collaboration with Mitofilin.精神分裂症相关蛋白 1(DISC1)与 Mitofilin 协作在细胞器线粒体中发挥重要作用。
Proc Natl Acad Sci U S A. 2010 Oct 12;107(41):17785-90. doi: 10.1073/pnas.1004361107. Epub 2010 Sep 28.
7
The psychiatric disease risk factors DISC1 and TNIK interact to regulate synapse composition and function.精神疾病风险因素 DISC1 和 TNIK 相互作用调节突触组成和功能。
Mol Psychiatry. 2011 Oct;16(10):1006-23. doi: 10.1038/mp.2010.87. Epub 2010 Sep 14.
8
Disrupted-in-Schizophrenia 1 (DISC1) regulates spines of the glutamate synapse via Rac1.精神分裂症相关蛋白 1(DISC1)通过 Rac1 调节谷氨酸能突触的棘突。
Nat Neurosci. 2010 Mar;13(3):327-32. doi: 10.1038/nn.2487. Epub 2010 Feb 7.
9
Heteromerization of dopamine D2 receptors with dopamine D1 or D5 receptors generates intracellular calcium signaling by different mechanisms.多巴胺 D2 受体与多巴胺 D1 或 D5 受体的异源二聚化通过不同的机制产生细胞内钙信号。
Curr Opin Pharmacol. 2010 Feb;10(1):93-9. doi: 10.1016/j.coph.2009.09.011. Epub 2009 Nov 10.
10
Sec3-containing exocyst complex is required for desmosome assembly in mammalian epithelial cells.Sec3 包含的胞外体复合物对于哺乳动物上皮细胞中桥粒的组装是必需的。
Mol Biol Cell. 2010 Jan 1;21(1):152-64. doi: 10.1091/mbc.e09-06-0459. Epub 2009 Nov 4.