Suppr超能文献

通过受体酪氨酸激酶基因驱动分类鉴定出的对BRAF抑制具有内在抗性的黑色素瘤亚型。

A melanoma subtype with intrinsic resistance to BRAF inhibition identified by receptor tyrosine kinases gene-driven classification.

作者信息

Dugo Matteo, Nicolini Gabriella, Tragni Gabrina, Bersani Ilaria, Tomassetti Antonella, Colonna Valentina, Del Vecchio Michele, De Braud Filippo, Canevari Silvana, Anichini Andrea, Sensi Marialuisa

机构信息

Functional Genomics and Bioinformatics, Department of Experimental Oncology and Molecular Medicine, Fondazione IRCCS Istituto Nazionale dei Tumori, Milan, Italy.

Unit of Immunobiology of Human Tumors, Department of Experimental Oncology and Molecular Medicine, Fondazione IRCCS Istituto Nazionale dei Tumori, Milan, Italy.

出版信息

Oncotarget. 2015 Mar 10;6(7):5118-33. doi: 10.18632/oncotarget.3007.

Abstract

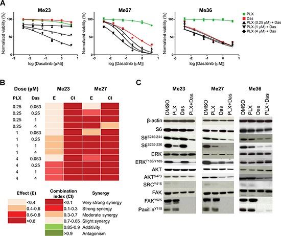
Dysregulation of receptor tyrosine kinases (RTKs) contributes to several aspects of oncogenesis including drug resistance. In melanoma, distinct RTKs have been involved in BRAF inhibitors (BRAFi) resistance, yet the utility of RTKs expression pattern to identify intrinsically resistant tumors has not been assessed. Transcriptional profiling of RTKs and integration with a previous classification, reveals three robust subtypes in two independent datasets of melanoma cell lines and one cohort of melanoma samples. This classification was validated by Western blot in a panel of patient-derived melanoma cell lines. One of the subtypes identified here for the first time displayed the highest and lowest expression of EGFR and ERBB3, respectively, and included BRAF-mutant tumors all intrinsically resistant to BRAFi PLX4720, as assessed by analysis of the Cancer Cell Line Encyclopedia pharmacogenomic study and by in vitro growth inhibition assays. High levels of EGFR were detected, even before therapy, in tumor cells of one of three melanoma patients unresponsive to BRAFi. Use of different pharmacological inhibitors highlighted the relevance of PI3K/mTOR signaling for growth of this PLX4720-resistant subtype. Our results identify a specific molecular profile of melanomas intrinsically resistant to BRAFi and suggest the PI3K/mTOR pathway as a potential therapeutic target for these tumors.

摘要

受体酪氨酸激酶(RTK)的失调在肿瘤发生的多个方面都有作用,包括耐药性。在黑色素瘤中,不同的RTK与BRAF抑制剂(BRAFi)耐药有关,但尚未评估RTK表达模式在识别内在耐药肿瘤方面的实用性。对RTK进行转录谱分析并与先前的分类相结合,在两个独立的黑色素瘤细胞系数据集和一组黑色素瘤样本中发现了三种稳定的亚型。这一分类在一组患者来源的黑色素瘤细胞系中通过蛋白质印迹法得到了验证。这里首次鉴定出的一种亚型分别显示出EGFR和ERBB3的最高和最低表达,并且包括所有对BRAFi PLX4720内在耐药的BRAF突变肿瘤,这是通过分析癌症细胞系百科全书药物基因组学研究和体外生长抑制试验评估得出的。在三名对BRAFi无反应的黑色素瘤患者中的一名患者的肿瘤细胞中,甚至在治疗前就检测到了高水平的EGFR。使用不同的药理抑制剂突出了PI3K/mTOR信号传导对这种PLX4720耐药亚型生长的相关性。我们的结果确定了对BRAFi内在耐药的黑色素瘤的特定分子特征,并表明PI3K/mTOR途径是这些肿瘤的潜在治疗靶点。

https://cdn.ncbi.nlm.nih.gov/pmc/blobs/e545/4467137/af8442c984e9/oncotarget-06-5118-g001.jpg

文献AI研究员

20分钟写一篇综述,助力文献阅读效率提升50倍。

立即体验

用中文搜PubMed

大模型驱动的PubMed中文搜索引擎

马上搜索

文档翻译

学术文献翻译模型,支持多种主流文档格式。

立即体验