Wang Yifei, Han Alex, Chen Eva, Singh Rakesh K, Chichester Clinton O, Moore Richard G, Singh Ajay P, Vorsa Nicholi
Department of Plant Biology and Pathology, Rutgers University, New Brunswick, NJ 08901, USA.
Molecular Therapeutics Laboratory, Program in Women's Oncology, Women and Infants' Hospital of Rhode Island, Alpert Medical School, Brown University, Providence, RI 02905, USA.
Int J Oncol. 2015 May;46(5):1924-34. doi: 10.3892/ijo.2015.2931. Epub 2015 Mar 17.
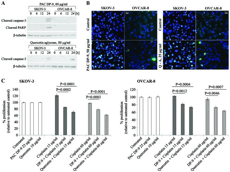
Cranberry flavonoids (flavonols and flavan-3-ols), in addition to their antioxidant properties, have been shown to possess potential in vitro activity against several cancers. However, the difficulty of isolating cranberry compounds has largely limited anticancer research to crude fractions without well-defined compound composition. In this study, individual cranberry flavonoids were isolated to the highest purity achieved so far using gravity and high performance column chromatography and LC-MS characterization. MTS assay indicated differential cell viability reduction of SKOV-3 and OVCAR-8 ovarian cancer cells treated with individual cranberry flavonoids. Treatment with quercetin aglycone and PAC DP-9, which exhibited the strongest activity, induced apoptosis, led to caspase-3 activation and PARP deactivation, and increased sensitivity to cisplatin. Furthermore, immunofluorescence microscopy and western blot study revealed reduced expression and activation of epidermal growth factor receptor (EGFR) in PAC DP-9 treated SKOV-3 cells. In addition, quercetin aglycone and PAC DP-9 deactivated MAPK-ERK pathway, induced downregulation of cyclin D1, DNA-PK, phospho-histone H3 and upregulation of p21, and arrested cell cycle progression. Overall, this study demonstrates promising in vitro cytotoxic and anti-proliferative properties of two newly characterized cranberry flavonoids, quercetin aglycone and PAC DP-9, against ovarian cancer cells.
蔓越莓类黄酮(黄酮醇和黄烷 - 3 - 醇),除了具有抗氧化特性外,还显示出对多种癌症具有潜在的体外活性。然而,分离蔓越莓化合物的困难在很大程度上限制了抗癌研究,使其主要集中在成分不明确的粗提物上。在本研究中,利用重力柱色谱和高效柱色谱以及液相色谱 - 质谱表征,将单个蔓越莓类黄酮分离到了目前为止所能达到的最高纯度。MTS 分析表明,用单个蔓越莓类黄酮处理的 SKOV - 3 和 OVCAR - 8 卵巢癌细胞的细胞活力有不同程度的降低。用活性最强的槲皮素苷元和 PAC DP - 9 处理可诱导细胞凋亡,导致半胱天冬酶 - 3 激活和聚(ADP - 核糖)聚合酶失活,并增加对顺铂的敏感性。此外,免疫荧光显微镜和蛋白质印迹研究显示,在 PAC DP - 9 处理的 SKOV - 3 细胞中,表皮生长因子受体(EGFR)的表达和激活减少。此外,槲皮素苷元和 PAC DP - 9 使 MAPK - ERK 通路失活,诱导细胞周期蛋白 Dl、DNA - PK、磷酸化组蛋白 H3 下调以及 p21 上调,并使细胞周期进程停滞。总体而言,本研究证明了两种新鉴定的蔓越莓类黄酮——槲皮素苷元和 PAC DP - 9,对卵巢癌细胞具有有前景的体外细胞毒性和抗增殖特性。