Suppr超能文献

在缺乏纤连蛋白或其同源整合素受体的情况下的肿瘤血管生成。

Tumor angiogenesis in the absence of fibronectin or its cognate integrin receptors.

作者信息

Murphy Patrick A, Begum Shahinoor, Hynes Richard O

机构信息

Howard Hughes Medical Institute, David H. Koch Institute for Integrative Cancer Research, Massachusetts Institute of Technology, Cambridge, MA, United States of America.

出版信息

PLoS One. 2015 Mar 25;10(3):e0120872. doi: 10.1371/journal.pone.0120872. eCollection 2015.

Abstract

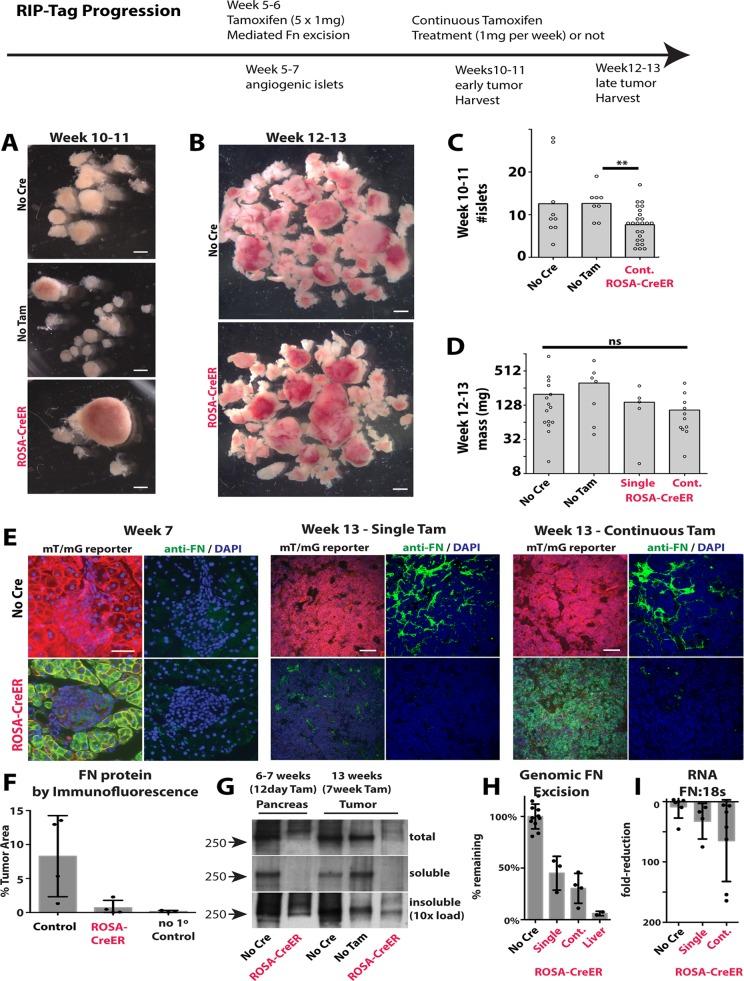
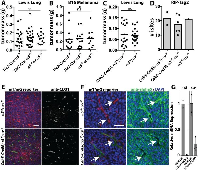
Binding of α5β1 and αvβ3/β5 integrin receptors on the endothelium to their fibronectin substrate in the extracellular matrix has been targeted as a possible means of blocking tumor angiogenesis and tumor growth. However, clinical trials of blocking antibodies and peptides have been disappointing despite promising preclinical results, leading to questions about the mechanism of the inhibitors and the reasons for their failure. Here, using tissue-specific and inducible genetics to delete the α5 and αv receptors in the endothelium or their fibronectin substrate, either in the endothelium or globally, we show that both are dispensable for tumor growth, in transplanted tumors as well as spontaneous and angiogenesis-dependent RIP-Tag-driven pancreatic adenocarcinomas. In the nearly complete absence of fibronectin, no differences in vascular density or the deposition of basement membrane laminins, ColIV, Nid1, Nid2, or the TGFβ binding matrix proteins, fibrillin-1 and -2, could be observed. Our results reveal that fibronectin and the endothelial fibronectin receptor subunits, α5 and αv, are dispensable for tumor angiogenesis, suggesting that the inhibition of angiogenesis induced by antibodies or small molecules may occur through a dominant negative effect, rather than a simple functional block.

摘要

内皮细胞上的α5β1和αvβ3/β5整合素受体与其在细胞外基质中的纤连蛋白底物结合,已被视为阻断肿瘤血管生成和肿瘤生长的一种可能手段。然而,尽管临床前结果很有前景,但阻断抗体和肽的临床试验却令人失望,这引发了关于抑制剂作用机制及其失败原因的疑问。在这里,我们利用组织特异性和诱导性遗传学方法,在内皮细胞或整体水平上删除内皮细胞中的α5和αv受体或其纤连蛋白底物,结果表明,无论是在移植瘤中,还是在自发的、依赖血管生成的RIP-Tag驱动的胰腺腺癌中,两者对于肿瘤生长都是可有可无的。在几乎完全缺乏纤连蛋白的情况下,未观察到血管密度或基底膜层粘连蛋白、IV型胶原、巢蛋白1、巢蛋白2或TGFβ结合基质蛋白、原纤蛋白-1和-2的沉积有任何差异。我们的结果表明,纤连蛋白以及内皮细胞纤连蛋白受体亚基α5和αv对于肿瘤血管生成是可有可无的,这表明抗体或小分子诱导的血管生成抑制可能是通过显性负效应发生的,而不是简单的功能阻断。

https://cdn.ncbi.nlm.nih.gov/pmc/blobs/e1de/4373772/55d7ba5aec0a/pone.0120872.g001.jpg

文献AI研究员

20分钟写一篇综述,助力文献阅读效率提升50倍。

立即体验

用中文搜PubMed

大模型驱动的PubMed中文搜索引擎

马上搜索

文档翻译

学术文献翻译模型,支持多种主流文档格式。

立即体验