Suppr超能文献

基部伞菌纲真菌红酵母(Xanthophyllomyces dendrorhous)的基因组为其乙酰辅酶A衍生途径的组织方式及伞菌亚纲的进化提供了见解。

The genome of the basal agaricomycete Xanthophyllomyces dendrorhous provides insights into the organization of its acetyl-CoA derived pathways and the evolution of Agaricomycotina.

作者信息

Sharma Rahul, Gassel Sören, Steiger Sabine, Xia Xiaojuan, Bauer Robert, Sandmann Gerhard, Thines Marco

机构信息

Biodiversity and Climate Research Centre (BiK-F), Georg-Voigt-Str. 14-16, 60325, Frankfurt (Main), Germany.

Institute of Ecology, Evolution and Diversity, Goethe University, Max-von-Laue-Str. 9, 60323, Frankfurt (Main), Germany.

出版信息

BMC Genomics. 2015 Mar 25;16(1):233. doi: 10.1186/s12864-015-1380-0.

Abstract

BACKGROUND

Xanthophyllomyces dendrorhous is a basal agaricomycete with uncertain taxonomic placement, known for its unique ability to produce astaxanthin, a carotenoid with antioxidant properties. It was the aim of this study to elucidate the organization of its CoA-derived pathways and to use the genomic information of X. dendrorhous for a phylogenomic investigation of the Basidiomycota.

RESULTS

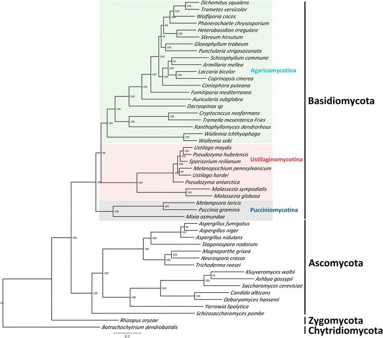
The genome assembly of a haploid strain of Xanthophyllomyces dendrorhous revealed a genome of 19.50 Megabases with 6385 protein coding genes. Phylogenetic analyses were conducted including 48 fungal genomes. These revealed Ustilaginomycotina and Agaricomycotina as sister groups. In the latter a well-supported sister-group relationship of two major orders, Polyporales and Russulales, was inferred. Wallemia occupies a basal position within the Agaricomycotina and X. dendrorhous represents the basal lineage of the Tremellomycetes, highlighting that the typical tremelloid parenthesomes have either convergently evolved in Wallemia and the Tremellomycetes, or were lost in the Cystofilobasidiales lineage. A detailed characterization of the CoA-related pathways was done and all genes for fatty acid, sterol and carotenoid synthesis have been assigned.

CONCLUSIONS

The current study ascertains that Wallemia with tremelloid parenthesomes is the most basal agaricomycotinous lineage and that Cystofilobasidiales without tremelloid parenthesomes are deeply rooted within Tremellomycetes, suggesting that parenthesomes at septal pores might be the core synapomorphy for the Agaricomycotina. Apart from evolutionary insights the genome sequence of X. dendrorhous will facilitate genetic pathway engineering for optimized astaxanthin or oxidative alcohol production.

摘要

背景

红酵母状锁掷酵母是一种分类地位不确定的基部伞菌纲真菌,以其独特的产生虾青素的能力而闻名,虾青素是一种具有抗氧化特性的类胡萝卜素。本研究的目的是阐明其辅酶A衍生途径的组织,并利用红酵母状锁掷酵母的基因组信息对担子菌门进行系统发育研究。

结果

红酵母状锁掷酵母单倍体菌株的基因组组装显示,其基因组大小为19.50兆碱基,有6385个蛋白质编码基因。进行了包括48个真菌基因组的系统发育分析。结果表明黑粉菌亚纲和伞菌亚纲是姐妹群。在伞菌亚纲中,推断出两个主要目——多孔菌目和红菇目之间有一个得到充分支持的姐妹群关系。威克酵母在伞菌亚纲中占据基部位置,而红酵母状锁掷酵母代表银耳菌纲的基部谱系,这突出表明典型的银耳状桶孔覆垫要么在威克酵母和银耳菌纲中趋同进化,要么在丝孢酵母目谱系中丢失。对辅酶A相关途径进行了详细表征,并确定了脂肪酸、甾醇和类胡萝卜素合成的所有基因。

结论

当前研究确定,具有银耳状桶孔覆垫的威克酵母是最基部的伞菌纲谱系,而没有银耳状桶孔覆垫的丝孢酵母目在银耳菌纲中深深扎根,这表明隔膜孔处的桶孔覆垫可能是伞菌亚纲的核心共衍征。除了进化方面的见解外,红酵母状锁掷酵母的基因组序列将有助于进行遗传途径工程,以优化虾青素或氧化醇的生产。

https://cdn.ncbi.nlm.nih.gov/pmc/blobs/5b7f/4393869/c4b436dc8cc9/12864_2015_1380_Fig1_HTML.jpg

文献AI研究员

20分钟写一篇综述,助力文献阅读效率提升50倍。

立即体验

用中文搜PubMed

大模型驱动的PubMed中文搜索引擎

马上搜索

文档翻译

学术文献翻译模型,支持多种主流文档格式。

立即体验