• 文献检索
  • 文档翻译
  • 深度研究
  • 学术资讯
  • Suppr Zotero 插件Zotero 插件
  • 邀请有礼
  • 套餐&价格
  • 历史记录
应用&插件
Suppr Zotero 插件Zotero 插件浏览器插件Mac 客户端Windows 客户端微信小程序
定价
高级版会员购买积分包购买API积分包
服务
文献检索文档翻译深度研究API 文档MCP 服务
关于我们
关于 Suppr公司介绍联系我们用户协议隐私条款
关注我们

Suppr 超能文献

核心技术专利:CN118964589B侵权必究
粤ICP备2023148730 号-1Suppr @ 2026

文献检索

告别复杂PubMed语法,用中文像聊天一样搜索,搜遍4000万医学文献。AI智能推荐,让科研检索更轻松。

立即免费搜索

文件翻译

保留排版,准确专业,支持PDF/Word/PPT等文件格式,支持 12+语言互译。

免费翻译文档

深度研究

AI帮你快速写综述,25分钟生成高质量综述,智能提取关键信息,辅助科研写作。

立即免费体验

RIP1或RIP3阻断在急性肝损伤小鼠模型中的不同作用。

Divergent effects of RIP1 or RIP3 blockade in murine models of acute liver injury.

作者信息

Deutsch M, Graffeo C S, Rokosh R, Pansari M, Ochi A, Levie E M, Van Heerden E, Tippens D M, Greco S, Barilla R, Tomkötter L, Zambirinis C P, Avanzi N, Gulati R, Pachter H L, Torres-Hernandez A, Eisenthal A, Daley D, Miller G

机构信息

S Arthur Localio Laboratory, Department of Surgery, New York University School of Medicine, 550 First Avenue, New York, NY, USA.

Department of Cell Biology, New York University School of Medicine, 550 First Avenue, New York, NY, USA.

出版信息

Cell Death Dis. 2015 May 7;6(5):e1759. doi: 10.1038/cddis.2015.126.

DOI:10.1038/cddis.2015.126
PMID:25950489
原文链接:https://pmc.ncbi.nlm.nih.gov/articles/PMC4669705/
Abstract

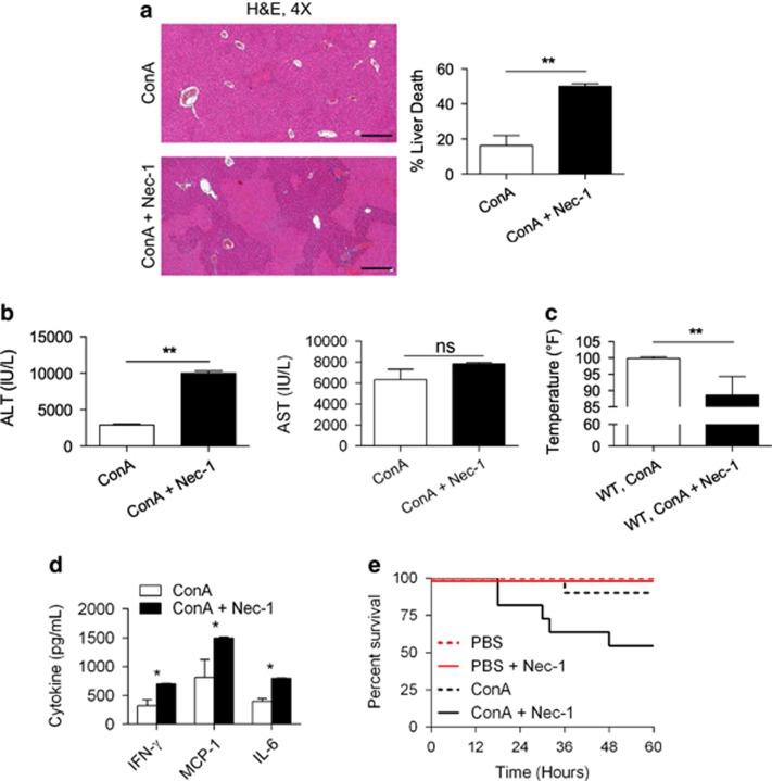
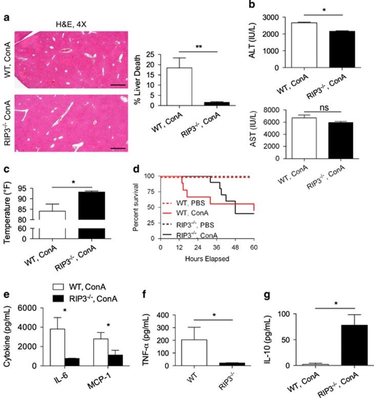
Necroptosis is a recently described Caspase 8-independent method of cell death that denotes organized cellular necrosis. The roles of RIP1 and RIP3 in mediating hepatocyte death from acute liver injury are incompletely defined. Effects of necroptosis blockade were studied by separately targeting RIP1 and RIP3 in diverse murine models of acute liver injury. Blockade of necroptosis had disparate effects on disease outcome depending on the precise etiology of liver injury and component of the necrosome targeted. In ConA-induced autoimmune hepatitis, RIP3 deletion was protective, whereas RIP1 inhibition exacerbated disease, accelerated animal death, and was associated with increased hepatocyte apoptosis. Conversely, in acetaminophen-mediated liver injury, blockade of either RIP1 or RIP3 was protective and was associated with lower NLRP3 inflammasome activation. Our work highlights the fact that diverse modes of acute liver injury have differing requirements for RIP1 and RIP3; moreover, within a single injury model, RIP1 and RIP3 blockade can have diametrically opposite effects on tissue damage, suggesting that interference with distinct components of the necrosome must be considered separately.

摘要

坏死性凋亡是一种最近被描述的不依赖于半胱天冬酶8的细胞死亡方式,代表有组织的细胞坏死。RIP1和RIP3在介导急性肝损伤导致的肝细胞死亡中的作用尚未完全明确。通过在多种急性肝损伤小鼠模型中分别靶向RIP1和RIP3,研究了坏死性凋亡阻断的效果。根据肝损伤的确切病因和靶向坏死小体的成分,坏死性凋亡的阻断对疾病结局有不同的影响。在刀豆蛋白A诱导的自身免疫性肝炎中,RIP3缺失具有保护作用,而RIP1抑制则加剧了疾病,加速了动物死亡,并与肝细胞凋亡增加有关。相反,在对乙酰氨基酚介导的肝损伤中,阻断RIP1或RIP3均具有保护作用,并与较低的NLRP3炎性小体激活有关。我们的研究突出了这样一个事实,即不同模式的急性肝损伤对RIP1和RIP3有不同的需求;此外,在单一损伤模型中,RIP1和RIP3阻断对组织损伤可能产生截然相反的影响,这表明必须分别考虑对坏死小体不同成分的干扰。

https://cdn.ncbi.nlm.nih.gov/pmc/blobs/ac99/4669705/9980d9656647/cddis2015126f7.jpg
https://cdn.ncbi.nlm.nih.gov/pmc/blobs/ac99/4669705/c63f10c4f4ac/cddis2015126f1.jpg
https://cdn.ncbi.nlm.nih.gov/pmc/blobs/ac99/4669705/e4d0d68cf58f/cddis2015126f2.jpg
https://cdn.ncbi.nlm.nih.gov/pmc/blobs/ac99/4669705/f9ddeecea9d8/cddis2015126f3.jpg
https://cdn.ncbi.nlm.nih.gov/pmc/blobs/ac99/4669705/6999284ffdb8/cddis2015126f4.jpg
https://cdn.ncbi.nlm.nih.gov/pmc/blobs/ac99/4669705/3ff7bf6ea4af/cddis2015126f5.jpg
https://cdn.ncbi.nlm.nih.gov/pmc/blobs/ac99/4669705/c3be12c279ff/cddis2015126f6.jpg
https://cdn.ncbi.nlm.nih.gov/pmc/blobs/ac99/4669705/9980d9656647/cddis2015126f7.jpg
https://cdn.ncbi.nlm.nih.gov/pmc/blobs/ac99/4669705/c63f10c4f4ac/cddis2015126f1.jpg
https://cdn.ncbi.nlm.nih.gov/pmc/blobs/ac99/4669705/e4d0d68cf58f/cddis2015126f2.jpg
https://cdn.ncbi.nlm.nih.gov/pmc/blobs/ac99/4669705/f9ddeecea9d8/cddis2015126f3.jpg
https://cdn.ncbi.nlm.nih.gov/pmc/blobs/ac99/4669705/6999284ffdb8/cddis2015126f4.jpg
https://cdn.ncbi.nlm.nih.gov/pmc/blobs/ac99/4669705/3ff7bf6ea4af/cddis2015126f5.jpg
https://cdn.ncbi.nlm.nih.gov/pmc/blobs/ac99/4669705/c3be12c279ff/cddis2015126f6.jpg
https://cdn.ncbi.nlm.nih.gov/pmc/blobs/ac99/4669705/9980d9656647/cddis2015126f7.jpg

相似文献

1
Divergent effects of RIP1 or RIP3 blockade in murine models of acute liver injury.RIP1或RIP3阻断在急性肝损伤小鼠模型中的不同作用。
Cell Death Dis. 2015 May 7;6(5):e1759. doi: 10.1038/cddis.2015.126.
2
Detection of Necroptosis in Ligand-Mediated and Hypoxia-Induced Injury of Hepatocytes Using a Novel Optic Probe-Detecting Receptor-Interacting Protein (RIP)1/RIP3 Binding.利用新型光学探针检测受体相互作用蛋白(RIP)1/RIP3 结合检测配体介导和缺氧诱导的肝细胞损伤中的坏死性凋亡
Oncol Res. 2018 Apr 10;26(3):503-513. doi: 10.3727/096504017X15005102445191. Epub 2017 Jul 21.
3
cIAP1 and cIAP2 limit macrophage necroptosis by inhibiting Rip1 and Rip3 activation.cIAP1 和 cIAP2 通过抑制 Rip1 和 Rip3 的激活来限制巨噬细胞的坏死性凋亡。
Cell Death Differ. 2012 Nov;19(11):1791-801. doi: 10.1038/cdd.2012.59. Epub 2012 May 11.
4
cIAP1 and TAK1 protect cells from TNF-induced necrosis by preventing RIP1/RIP3-dependent reactive oxygen species production.cIAP1 和 TAK1 通过防止 RIP1/RIP3 依赖性活性氧物种的产生来保护细胞免受 TNF 诱导的坏死。
Cell Death Differ. 2011 Apr;18(4):656-65. doi: 10.1038/cdd.2010.138. Epub 2010 Nov 5.
5
The necrosome promotes pancreatic oncogenesis via CXCL1 and Mincle-induced immune suppression.坏死小体通过CXCL1和Mincle诱导的免疫抑制促进胰腺癌发生。
Nature. 2016 Apr 14;532(7598):245-9. doi: 10.1038/nature17403. Epub 2016 Apr 6.
6
GSK872 and necrostatin-1 protect retinal ganglion cells against necroptosis through inhibition of RIP1/RIP3/MLKL pathway in glutamate-induced retinal excitotoxic model of glaucoma.GSK872 和 necrostatin-1 通过抑制谷氨酸诱导的青光眼视网膜兴奋性模型中的 RIP1/RIP3/MLKL 通路来保护视网膜神经节细胞免受坏死性凋亡。
J Neuroinflammation. 2022 Oct 26;19(1):262. doi: 10.1186/s12974-022-02626-4.
7
RIP1-dependent linear and nonlinear recruitments of caspase-8 and RIP3 respectively to necrosome specify distinct cell death outcomes.RIP1 依赖性的 caspase-8 和 RIP3 的线性和非线性募集分别导致坏死体形成,从而决定了不同的细胞死亡结局。
Protein Cell. 2021 Nov;12(11):858-876. doi: 10.1007/s13238-020-00810-x. Epub 2021 Jan 2.
8
Necrostatin-1 ameliorates intracerebral hemorrhage-induced brain injury in mice through inhibiting RIP1/RIP3 pathway.坏死抑制因子-1通过抑制RIP1/RIP3信号通路减轻小鼠脑出血诱导的脑损伤。
Neurochem Res. 2015 Apr;40(4):643-50. doi: 10.1007/s11064-014-1510-0. Epub 2015 Jan 10.
9
Absence of receptor interacting protein kinase 3 prevents ethanol-induced liver injury.缺乏受体相互作用蛋白激酶 3可预防乙醇诱导的肝损伤。
Hepatology. 2013 May;57(5):1773-83. doi: 10.1002/hep.26200. Epub 2013 Mar 14.
10
Obatoclax (GX15-070) triggers necroptosis by promoting the assembly of the necrosome on autophagosomal membranes.Obatoclax (GX15-070) 通过促进坏死小体在自噬体膜上的组装来引发细胞坏死性凋亡。
Cell Death Differ. 2013 Sep;20(9):1161-73. doi: 10.1038/cdd.2013.45. Epub 2013 Jun 7.

引用本文的文献

1
RIPK1 in necroptosis and recent progress in related pharmaceutics.坏死性凋亡中的RIPK1及其相关药物研究进展
Front Immunol. 2025 Feb 11;16:1480027. doi: 10.3389/fimmu.2025.1480027. eCollection 2025.
2
Dual-mode action of scalable, high-quality engineered stem cell-derived SIRPα-extracellular vesicles for treating acute liver failure.可扩展的、高质量工程化干细胞衍生的信号调节蛋白α细胞外囊泡治疗急性肝衰竭的双模式作用
Nat Commun. 2025 Feb 23;16(1):1903. doi: 10.1038/s41467-025-57133-w.
3
Mixed lineage kinase domain-like protein deficiency exacerbates early injury in a mouse model of acetaminophen hepatotoxicity.

本文引用的文献

1
RIP3 induces apoptosis independent of pronecrotic kinase activity.RIP3诱导细胞凋亡,与坏死前激酶活性无关。
Mol Cell. 2014 Nov 20;56(4):481-95. doi: 10.1016/j.molcel.2014.10.021.
2
Necrostatin-1 protects against reactive oxygen species (ROS)-induced hepatotoxicity in acetaminophen-induced acute liver failure.Necrostatin-1可预防对乙酰氨基酚诱导的急性肝衰竭中活性氧(ROS)诱导的肝毒性。
FEBS Open Bio. 2014 Sep 6;4:777-87. doi: 10.1016/j.fob.2014.08.007. eCollection 2014.
3
The B-Raf(V600E) inhibitor dabrafenib selectively inhibits RIP3 and alleviates acetaminophen-induced liver injury.
混合谱系激酶结构域样蛋白缺陷加剧对乙酰氨基酚肝毒性小鼠模型的早期损伤。
Toxicol Sci. 2025 May 1;205(1):220-232. doi: 10.1093/toxsci/kfaf022.
4
Macrophage Perspectives in Liver Diseases: Programmed Death, Related Biomarkers, and Targeted Therapy.巨噬细胞在肝脏疾病中的作用:程序性死亡、相关生物标志物和靶向治疗。
Biomolecules. 2024 Jun 14;14(6):700. doi: 10.3390/biom14060700.
5
Spach. protects against acetaminophen-induced liver failure via preserving the glutathione redox system, reducing inflammatory response, and inhibiting hepatocyte death in rats.Spach通过维持谷胱甘肽氧化还原系统、减轻炎症反应和抑制大鼠肝细胞死亡来预防对乙酰氨基酚诱导的肝衰竭。
Iran J Basic Med Sci. 2024;27(5):630-639. doi: 10.22038/IJBMS.2024.73804.16040.
6
ATP7B R778L mutant hepatocytes resist copper toxicity by activating autophagy and inhibiting necroptosis.ATP7B R778L突变型肝细胞通过激活自噬和抑制坏死性凋亡来抵抗铜毒性。
Cell Death Discov. 2023 Sep 16;9(1):344. doi: 10.1038/s41420-023-01641-5.
7
Breaking bad: necroptosis in the pathogenesis of gastrointestinal diseases.破坏不良:细胞坏死在胃肠道疾病发病机制中的作用。
Front Immunol. 2023 Jun 20;14:1203903. doi: 10.3389/fimmu.2023.1203903. eCollection 2023.
8
Peli3 ablation ameliorates acetaminophen-induced liver injury through inhibition of GSK3β phosphorylation and mitochondrial translocation.Peli3 消融通过抑制 GSK3β 磷酸化和线粒体易位改善对乙酰氨基酚诱导的肝损伤。
Exp Mol Med. 2023 Jun;55(6):1218-1231. doi: 10.1038/s12276-023-01009-w. Epub 2023 Jun 1.
9
Absence of Either Ripk3 or Mlkl Reduces Incidence of Hepatocellular Carcinoma Independent of Liver Fibrosis.Ripk3 或 Mlkl 的缺失可降低肝细胞癌的发生率,而与肝纤维化无关。
Mol Cancer Res. 2023 Sep 1;21(9):933-946. doi: 10.1158/1541-7786.MCR-22-0820.
10
RIPK3 promoter hypermethylation in hepatocytes protects from bile acid-induced inflammation and necroptosis.肝细胞中 RIPK3 启动子的高甲基化可防止胆汁酸诱导的炎症和坏死性凋亡。
Cell Death Dis. 2023 Apr 18;14(4):275. doi: 10.1038/s41419-023-05794-0.
B-Raf(V600E)抑制剂达拉非尼可选择性抑制RIP3并减轻对乙酰氨基酚诱导的肝损伤。
Cell Death Dis. 2014 Jun 5;5(6):e1278. doi: 10.1038/cddis.2014.241.
4
Role of receptor interacting protein (RIP)1 on apoptosis-inducing factor-mediated necroptosis during acetaminophen-evoked acute liver failure in mice.受体相互作用蛋白 1(RIP)1 在乙酰氨基酚诱导的急性肝衰竭小鼠细胞凋亡诱导因子介导的坏死性凋亡中的作用。
Toxicol Lett. 2014 Mar 21;225(3):445-53. doi: 10.1016/j.toxlet.2014.01.005. Epub 2014 Jan 17.
5
Necrosis-dependent and independent signaling of the RIP kinases in inflammation.依赖于坏死和不依赖于坏死的 RIP 激酶在炎症中的信号转导。
Cytokine Growth Factor Rev. 2014 Apr;25(2):167-74. doi: 10.1016/j.cytogfr.2013.12.013. Epub 2013 Dec 25.
6
Protective effects of necrostatin-1 against concanavalin A-induced acute hepatic injury in mice.Necrostatin-1 对刀豆蛋白 A 诱导的小鼠急性肝损伤的保护作用。
Mediators Inflamm. 2013;2013:706156. doi: 10.1155/2013/706156. Epub 2013 Oct 1.
7
Protective roles for caspase-8 and cFLIP in adult homeostasis.半胱天冬酶-8和细胞型FLICE抑制蛋白在成体稳态中的保护作用。
Cell Rep. 2013 Oct 31;5(2):340-8. doi: 10.1016/j.celrep.2013.08.045. Epub 2013 Oct 3.
8
Adipose tissue derived stromal stem cell therapy in murine ConA-derived hepatitis is dependent on myeloid-lineage and CD4+ T-cell suppression.脂肪组织来源的间充质干细胞治疗小鼠 ConA 诱导的肝炎依赖于髓系细胞和 CD4+T 细胞的抑制。
Eur J Immunol. 2013 Nov;43(11):2956-68. doi: 10.1002/eji.201343531. Epub 2013 Sep 5.
9
Receptor interacting protein kinase 3 is a critical early mediator of acetaminophen-induced hepatocyte necrosis in mice.受体相互作用蛋白激酶 3 是乙酰氨基酚诱导的小鼠肝细胞坏死的关键早期介质。
Hepatology. 2013 Dec;58(6):2099-108. doi: 10.1002/hep.26547. Epub 2013 Oct 11.
10
Activity and specificity of necrostatin-1, small-molecule inhibitor of RIP1 kinase.RIP1激酶的小分子抑制剂Necrostatin-1的活性与特异性
Cell Death Differ. 2013 Feb;20(2):366. doi: 10.1038/cdd.2012.133. Epub 2012 Nov 30.