Suppr超能文献

坏死小体通过CXCL1和Mincle诱导的免疫抑制促进胰腺癌发生。

The necrosome promotes pancreatic oncogenesis via CXCL1 and Mincle-induced immune suppression.

作者信息

Seifert Lena, Werba Gregor, Tiwari Shaun, Giao Ly Nancy Ngoc, Alothman Sara, Alqunaibit Dalia, Avanzi Antonina, Barilla Rocky, Daley Donnele, Greco Stephanie H, Torres-Hernandez Alejandro, Pergamo Matthew, Ochi Atsuo, Zambirinis Constantinos P, Pansari Mridul, Rendon Mauricio, Tippens Daniel, Hundeyin Mautin, Mani Vishnu R, Hajdu Cristina, Engle Dannielle, Miller George

机构信息

S. Arthur Localio Laboratory, Department of Surgery, New York University School of Medicine, 550 First Avenue, New York, New York 10016, USA.

Department of Cell Biology, New York University School of Medicine, 550 First Avenue, New York, New York 10016, USA.

出版信息

Nature. 2016 Apr 14;532(7598):245-9. doi: 10.1038/nature17403. Epub 2016 Apr 6.

Abstract

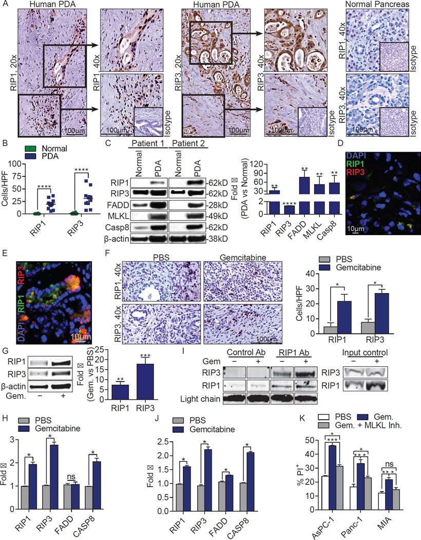
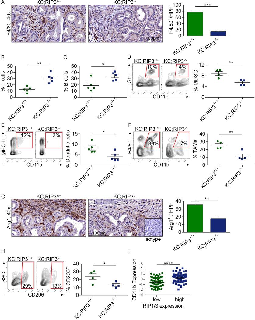
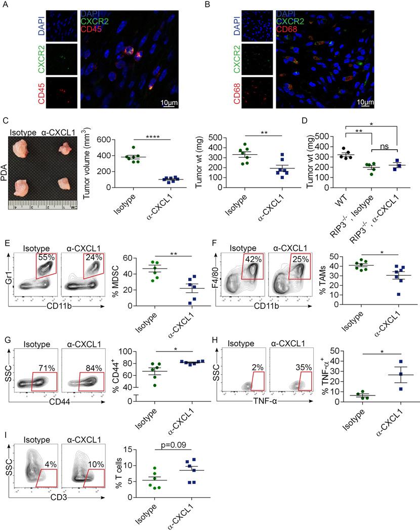
Neoplastic pancreatic epithelial cells are believed to die through caspase 8-dependent apoptotic cell death, and chemotherapy is thought to promote tumour apoptosis. Conversely, cancer cells often disrupt apoptosis to survive. Another type of programmed cell death is necroptosis (programmed necrosis), but its role in pancreatic ductal adenocarcinoma (PDA) is unclear. There are many potential inducers of necroptosis in PDA, including ligation of tumour necrosis factor receptor 1 (TNFR1), CD95, TNF-related apoptosis-inducing ligand (TRAIL) receptors, Toll-like receptors, reactive oxygen species, and chemotherapeutic drugs. Here we report that the principal components of the necrosome, receptor-interacting protein (RIP)1 and RIP3, are highly expressed in PDA and are further upregulated by the chemotherapy drug gemcitabine. Blockade of the necrosome in vitro promoted cancer cell proliferation and induced an aggressive oncogenic phenotype. By contrast, in vivo deletion of RIP3 or inhibition of RIP1 protected against oncogenic progression in mice and was associated with the development of a highly immunogenic myeloid and T cell infiltrate. The immune-suppressive tumour microenvironment associated with intact RIP1/RIP3 signalling depended in part on necroptosis-induced expression of the chemokine attractant CXCL1, and CXCL1 blockade protected against PDA. Moreover, cytoplasmic SAP130 (a subunit of the histone deacetylase complex) was expressed in PDA in a RIP1/RIP3-dependent manner, and Mincle--its cognate receptor--was upregulated in tumour-infiltrating myeloid cells. Ligation of Mincle by SAP130 promoted oncogenesis, whereas deletion of Mincle protected against oncogenesis and phenocopied the immunogenic reprogramming of the tumour microenvironment that was induced by RIP3 deletion. Cellular depletion suggested that whereas inhibitory macrophages promote tumorigenesis in PDA, they lose their immune-suppressive effects when RIP3 or Mincle is deleted. Accordingly, T cells, which are not protective against PDA progression in mice with intact RIP3 or Mincle signalling, are reprogrammed into indispensable mediators of anti-tumour immunity in the absence of RIP3 or Mincle. Our work describes parallel networks of necroptosis-induced CXCL1 and Mincle signalling that promote macrophage-induced adaptive immune suppression and thereby enable PDA progression.

摘要

肿瘤性胰腺上皮细胞被认为通过半胱天冬酶8依赖性凋亡性细胞死亡而死亡,并且化疗被认为可促进肿瘤细胞凋亡。相反,癌细胞常常破坏凋亡过程以存活。另一种程序性细胞死亡类型是坏死性凋亡(程序性坏死),但其在胰腺导管腺癌(PDA)中的作用尚不清楚。PDA中有许多潜在的坏死性凋亡诱导剂,包括肿瘤坏死因子受体1(TNFR1)、CD95、肿瘤坏死因子相关凋亡诱导配体(TRAIL)受体、Toll样受体、活性氧和化疗药物。在此我们报告,坏死小体的主要成分,受体相互作用蛋白(RIP)1和RIP3,在PDA中高表达,并被化疗药物吉西他滨进一步上调。体外阻断坏死小体可促进癌细胞增殖并诱导侵袭性致癌表型。相比之下,体内缺失RIP3或抑制RIP1可防止小鼠发生致癌进展,并与高免疫原性的髓样细胞和T细胞浸润的发展相关。与完整的RIP1/RIP3信号传导相关的免疫抑制性肿瘤微环境部分依赖于坏死性凋亡诱导的趋化因子吸引剂CXCL1的表达,并且CXCL1阻断可预防PDA。此外,细胞质中的SAP130(组蛋白脱乙酰酶复合物的一个亚基)以RIP1/RIP3依赖性方式在PDA中表达,并且其同源受体Mincle在肿瘤浸润性髓样细胞中上调。SAP130与Mincle的结合促进肿瘤发生,而缺失Mincle可预防肿瘤发生,并模拟了由RIP3缺失诱导的肿瘤微环境的免疫原性重编程。细胞耗竭表明,虽然抑制性巨噬细胞促进PDA中的肿瘤发生,但当RIP3或Mincle缺失时,它们会失去免疫抑制作用。因此,在具有完整RIP3或Mincle信号传导的小鼠中对PDA进展无保护作用的T细胞,在没有RIP3或Mincle的情况下会被重编程为抗肿瘤免疫的不可或缺的介质。我们的工作描述了坏死性凋亡诱导的CXCL1和Mincle信号传导的平行网络,它们促进巨噬细胞诱导的适应性免疫抑制,从而使PDA进展。

https://cdn.ncbi.nlm.nih.gov/pmc/blobs/dd02/4833566/9213d6d67db5/nihms758297f5.jpg

文献检索

告别复杂PubMed语法,用中文像聊天一样搜索,搜遍4000万医学文献。AI智能推荐,让科研检索更轻松。

立即免费搜索

文件翻译

保留排版,准确专业,支持PDF/Word/PPT等文件格式,支持 12+语言互译。

免费翻译文档

深度研究

AI帮你快速写综述,25分钟生成高质量综述,智能提取关键信息,辅助科研写作。

立即免费体验