Suppr超能文献

ω-3多不饱和脂肪酸在妊娠期糖尿病中的有益作用:对巨大儿和成年期肥胖的影响

Beneficial effects of omega-3 polyunsaturated Fatty acids in gestational diabetes: consequences in macrosomia and adulthood obesity.

作者信息

Yessoufou Akadiri, Nekoua Magloire P, Gbankoto Adam, Mashalla Yohana, Moutairou Kabirou

机构信息

Laboratory of Cell Biology and Physiology, Department of Biochemistry and Cellular Biology, Faculty of Sciences and Techniques (FAST) and Institute of Applied Biomedical Sciences (ISBA), University of Abomey-Calavi, 01 BP 918 Cotonou, Benin.

Department of Animal Physiology, Faculty of Sciences and Techniques (FAST), University of Abomey-Calavi, 01 BP 526 Cotonou, Benin.

出版信息

J Diabetes Res. 2015;2015:731434. doi: 10.1155/2015/731434. Epub 2015 Apr 16.

Abstract

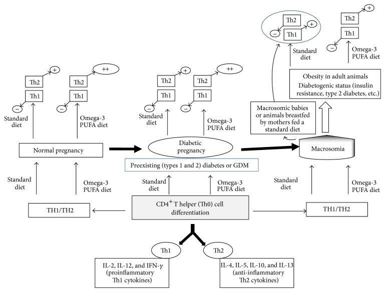
Omega-3 polyunsaturated fatty acids (PUFAs) are increasingly being used to prevent cardiovascular diseases, including diabetes and obesity. In this paper, we report data on the observed effects of omega-3 PUFA on major metabolic disorders and immune system disruption during gestational diabetes and their consequences on macrosomia. While controversies still exist about omega-3 PUFA effects on antioxidant status regarding the level of omega-3 PUFA in diet supplementation, their lipid-lowering effects are unanimously recognized by researchers. Animal studies have shown that omega-3 PUFA contributes to the maintenance of the immune defense system by promoting the differentiation of T helper (Th) cell to a Th2 phenotype in diabetic pregnancy and by shifting the Th1/Th2 ratio from a deleterious proinflammatory Th1 phenotype to a protective anti-inflammatory Th2 phenotype in macrosomia and in adulthood obesity that results from macrosomia at birth. Based on the available evidence, international nutritional and food agencies recommend administration of omega-3 PUFA as triglyceride-lowering agents, for the prevention of cardiovascular disease risk and during human pregnancy and lactation. Furthermore, studies targeting humans are still required to explore application of the fatty acids as supplement in the management of gestational diabetes and inflammatory and immune diseases.

摘要

ω-3多不饱和脂肪酸(PUFAs)越来越多地被用于预防心血管疾病,包括糖尿病和肥胖症。在本文中,我们报告了关于ω-3多不饱和脂肪酸对妊娠期糖尿病期间主要代谢紊乱和免疫系统破坏的观察效果的数据,以及它们对巨大儿的影响。尽管关于饮食补充中ω-3多不饱和脂肪酸水平对抗氧化状态的影响仍存在争议,但研究人员一致认可其降脂作用。动物研究表明,ω-3多不饱和脂肪酸通过促进糖尿病妊娠中辅助性T(Th)细胞向Th2表型分化,并在巨大儿以及出生时为巨大儿所致的成年肥胖症中,将Th1/Th2比值从有害的促炎Th1表型转变为保护性的抗炎Th2表型,从而有助于维持免疫防御系统。基于现有证据,国际营养和食品机构建议将ω-3多不饱和脂肪酸作为降低甘油三酯的药物使用,以预防心血管疾病风险,并在人类妊娠和哺乳期使用。此外,仍需要针对人类的研究来探索这些脂肪酸作为补充剂在妊娠期糖尿病以及炎症和免疫疾病管理中的应用。

https://cdn.ncbi.nlm.nih.gov/pmc/blobs/e3e9/4415737/81e5199efe4d/JDR2015-731434.001.jpg

文献AI研究员

20分钟写一篇综述,助力文献阅读效率提升50倍。

立即体验

用中文搜PubMed

大模型驱动的PubMed中文搜索引擎

马上搜索

文档翻译

学术文献翻译模型,支持多种主流文档格式。

立即体验