Suppr超能文献

接触香烟和电子烟会抑制斑马鱼和人类胚胎干细胞的心脏发育。

Cardiac development in zebrafish and human embryonic stem cells is inhibited by exposure to tobacco cigarettes and e-cigarettes.

作者信息

Palpant Nathan J, Hofsteen Peter, Pabon Lil, Reinecke Hans, Murry Charles E

机构信息

Department of Pathology, University of Washington School of Medicine, Seattle, Washington, United States of America; Center for Cardiovascular Biology, University of Washington School of Medicine, Seattle, Washington, United States of America; Institute for Stem Cell and Regenerative Medicine, University of Washington School of Medicine, Seattle, Washington, United States of America.

Department of Pathology, University of Washington School of Medicine, Seattle, Washington, United States of America; Department of Bioengineering, University of Washington School of Medicine, Seattle, Washington, United States of America; Department of Medicine/Cardiology, University of Washington School of Medicine, Seattle, Washington, United States of America; Center for Cardiovascular Biology, University of Washington School of Medicine, Seattle, Washington, United States of America; Institute for Stem Cell and Regenerative Medicine, University of Washington School of Medicine, Seattle, Washington, United States of America.

出版信息

PLoS One. 2015 May 15;10(5):e0126259. doi: 10.1371/journal.pone.0126259. eCollection 2015.

Abstract

BACKGROUND

Maternal smoking is a risk factor for low birth weight and other adverse developmental outcomes.

OBJECTIVE

We sought to determine the impact of standard tobacco cigarettes and e-cigarettes on heart development in vitro and in vivo.

METHODS

Zebrafish (Danio rerio) were used to assess developmental effects in vivo and cardiac differentiation of human embryonic stem cells (hESCs) was used as a model for in vitro cardiac development.

RESULTS

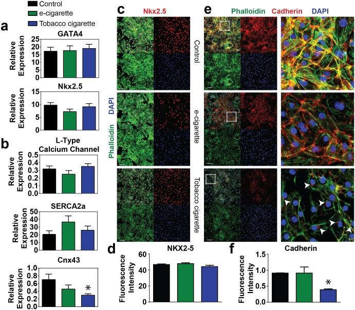
In zebrafish, exposure to both types of cigarettes results in broad, dose-dependent developmental defects coupled with severe heart malformation, pericardial edema and reduced heart function. Tobacco cigarettes are more toxic than e-cigarettes at comparable nicotine concentrations. During cardiac differentiation of hESCs, tobacco smoke exposure results in a delayed transition through mesoderm. Both types of cigarettes decrease expression of cardiac transcription factors in cardiac progenitor cells, suggesting a persistent delay in differentiation. In definitive human cardiomyocytes, both e-cigarette- and tobacco cigarette-treated samples showed reduced expression of sarcomeric genes such as MLC2v and MYL6. Furthermore, tobacco cigarette-treated samples had delayed onset of beating and showed low levels and aberrant localization of N-cadherin, reduced myofilament content with significantly reduced sarcomere length, and increased expression of the immature cardiac marker smooth muscle alpha-actin.

CONCLUSION

These data indicate a negative effect of both tobacco cigarettes and e-cigarettes on heart development in vitro and in vivo. Tobacco cigarettes are more toxic than E-cigarettes and exhibit a broader spectrum of cardiac developmental defects.

摘要

背景

孕妇吸烟是低出生体重及其他不良发育结局的一个风险因素。

目的

我们试图确定传统香烟和电子烟对体外及体内心脏发育的影响。

方法

使用斑马鱼(Danio rerio)评估体内发育效应,并将人类胚胎干细胞(hESCs)的心脏分化用作体外心脏发育的模型。

结果

在斑马鱼中,暴露于这两种香烟都会导致广泛的、剂量依赖性发育缺陷,同时伴有严重的心脏畸形、心包水肿和心脏功能降低。在可比的尼古丁浓度下,传统香烟比电子烟毒性更强。在hESCs的心脏分化过程中,暴露于烟草烟雾会导致中胚层过渡延迟。两种香烟都会降低心脏祖细胞中心脏转录因子的表达,提示分化持续延迟。在成熟的人类心肌细胞中,电子烟和传统香烟处理的样本均显示肌节基因如MLC2v和MYL6的表达降低。此外,传统香烟处理的样本搏动起始延迟,N-钙黏蛋白水平低且定位异常,肌丝含量减少,肌节长度显著缩短,未成熟心脏标志物平滑肌α-肌动蛋白的表达增加。

结论

这些数据表明传统香烟和电子烟对体外及体内心脏发育均有负面影响。传统香烟比电子烟毒性更强,且表现出更广泛的心脏发育缺陷谱。

https://cdn.ncbi.nlm.nih.gov/pmc/blobs/2005/4433280/df2ae7a3f442/pone.0126259.g001.jpg

文献检索

告别复杂PubMed语法,用中文像聊天一样搜索,搜遍4000万医学文献。AI智能推荐,让科研检索更轻松。

立即免费搜索

文件翻译

保留排版,准确专业,支持PDF/Word/PPT等文件格式,支持 12+语言互译。

免费翻译文档

深度研究

AI帮你快速写综述,25分钟生成高质量综述,智能提取关键信息,辅助科研写作。

立即免费体验