Suppr超能文献

髓鞘与淋巴细胞蛋白MAL是产气荚膜梭菌ε毒素结合及活性所必需的。

The Myelin and Lymphocyte Protein MAL Is Required for Binding and Activity of Clostridium perfringens ε-Toxin.

作者信息

Rumah Kareem Rashid, Ma Yinghua, Linden Jennifer R, Oo Myat Lin, Anrather Josef, Schaeren-Wiemers Nicole, Alonso Miguel A, Fischetti Vincent A, McClain Mark S, Vartanian Timothy

机构信息

Brain and Mind Research Institute, Weill Cornell Medical College, New York City, New York, United States of America; Laboratory of Bacterial Pathogenesis and Immunology, The Rockefeller University, New York City, New York, United States of America.

Brain and Mind Research Institute, Weill Cornell Medical College, New York City, New York, United States of America.

出版信息

PLoS Pathog. 2015 May 20;11(5):e1004896. doi: 10.1371/journal.ppat.1004896. eCollection 2015 May.

Abstract

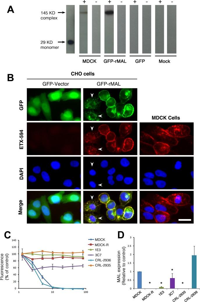
Clostridium perfringens ε-toxin (ETX) is a potent pore-forming toxin responsible for a central nervous system (CNS) disease in ruminant animals with characteristics of blood-brain barrier (BBB) dysfunction and white matter injury. ETX has been proposed as a potential causative agent for Multiple Sclerosis (MS), a human disease that begins with BBB breakdown and injury to myelin forming cells of the CNS. The receptor for ETX is unknown. Here we show that both binding of ETX to mammalian cells and cytotoxicity requires the tetraspan proteolipid Myelin and Lymphocyte protein (MAL). While native Chinese Hamster Ovary (CHO) cells are resistant to ETX, exogenous expression of MAL in CHO cells confers both ETX binding and susceptibility to ETX-mediated cell death. Cells expressing rat MAL are ~100 times more sensitive to ETX than cells expressing similar levels of human MAL. Insertion of the FLAG sequence into the second extracellular loop of MAL abolishes ETX binding and cytotoxicity. ETX is known to bind specifically and with high affinity to intestinal epithelium, renal tubules, brain endothelial cells and myelin. We identify specific binding of ETX to these structures and additionally show binding to retinal microvasculature and the squamous epithelial cells of the sclera in wild-type mice. In contrast, there is a complete absence of ETX binding to tissues from MAL knockout (MAL-/-) mice. Furthermore, MAL-/- mice exhibit complete resistance to ETX at doses in excess of 1000 times the symptomatic dose for wild-type mice. We conclude that MAL is required for both ETX binding and cytotoxicity.

摘要

产气荚膜梭菌ε毒素(ETX)是一种强效的成孔毒素,可导致反刍动物中枢神经系统(CNS)疾病,具有血脑屏障(BBB)功能障碍和白质损伤的特征。ETX已被认为是多发性硬化症(MS)的潜在致病因子,MS是一种人类疾病,始于BBB破坏和CNS髓鞘形成细胞损伤。ETX的受体尚不清楚。在这里,我们表明ETX与哺乳动物细胞的结合和细胞毒性都需要四跨膜蛋白脂质髓鞘和淋巴细胞蛋白(MAL)。虽然天然中国仓鼠卵巢(CHO)细胞对ETX具有抗性,但在CHO细胞中过表达MAL可赋予ETX结合能力以及对ETX介导的细胞死亡的敏感性。表达大鼠MAL的细胞对ETX的敏感性比表达相似水平人类MAL的细胞高约100倍。将FLAG序列插入MAL的第二个细胞外环会消除ETX的结合和细胞毒性。已知ETX能特异性且高亲和力地结合肠道上皮、肾小管、脑内皮细胞和髓鞘。我们确定了ETX与这些结构的特异性结合,并进一步表明在野生型小鼠中ETX与视网膜微血管和巩膜的鳞状上皮细胞也有结合。相比之下,ETX完全不与MAL基因敲除(MAL-/-)小鼠的组织结合。此外,MAL-/-小鼠对超过野生型小鼠出现症状剂量1000倍的ETX剂量表现出完全抗性。我们得出结论,MAL对于ETX的结合和细胞毒性都是必需的。

https://cdn.ncbi.nlm.nih.gov/pmc/blobs/467f/4439126/501446639d00/ppat.1004896.g001.jpg

文献检索

告别复杂PubMed语法,用中文像聊天一样搜索,搜遍4000万医学文献。AI智能推荐,让科研检索更轻松。

立即免费搜索

文件翻译

保留排版,准确专业,支持PDF/Word/PPT等文件格式,支持 12+语言互译。

免费翻译文档

深度研究

AI帮你快速写综述,25分钟生成高质量综述,智能提取关键信息,辅助科研写作。

立即免费体验