Suppr超能文献

Trbp通过微小RNA介导的Sox6抑制来调节心脏功能。

Trbp regulates heart function through microRNA-mediated Sox6 repression.

作者信息

Ding Jian, Chen Jinghai, Wang Yanqun, Kataoka Masaharu, Ma Lixin, Zhou Pingzhu, Hu Xiaoyun, Lin Zhiqiang, Nie Mao, Deng Zhong-Liang, Pu William T, Wang Da-Zhi

机构信息

Department of Cardiology, Boston Children's Hospital, Harvard Medical School, Boston, Massachusetts, USA.

Departmant of Genetics, Harvard Medical School, Boston, Massachusetts, USA.

出版信息

Nat Genet. 2015 Jul;47(7):776-83. doi: 10.1038/ng.3324. Epub 2015 Jun 1.

Abstract

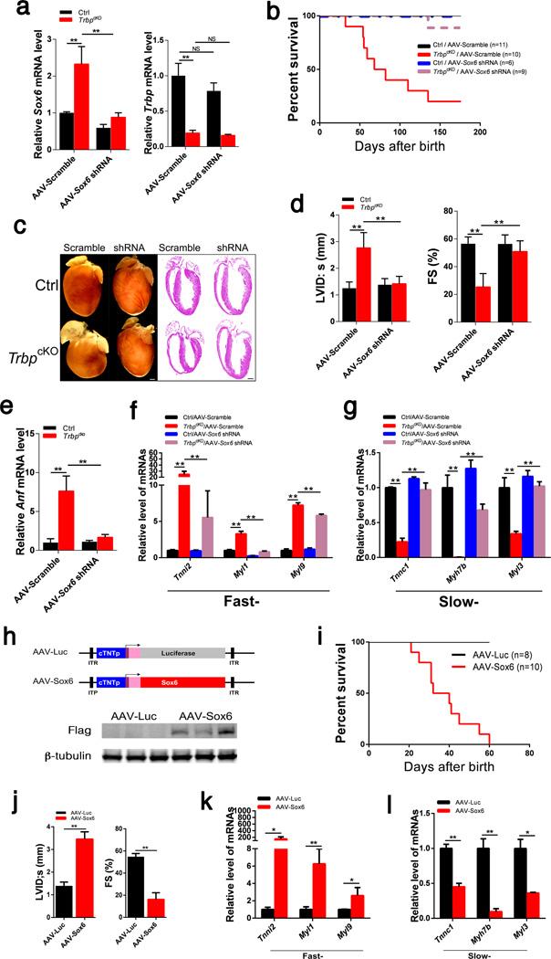
Cardiomyopathy is associated with altered expression of genes encoding contractile proteins. Here we show that Trbp (Tarbp2), an RNA-binding protein, is required for normal heart function. Cardiac-specific inactivation in mice of Trbp (Trbp(cKO)) caused progressive cardiomyopathy and lethal heart failure. Loss of Trbp function resulted in upregulation of Sox6, repression of genes encoding normal cardiac slow-twitch myofiber proteins and pathologically increased expression of genes encoding skeletal fast-twitch myofiber proteins. Remarkably, knockdown of Sox6 fully rescued the Trbp-mutant phenotype, whereas mice overexpressing Sox6 phenocopied Trbp(cKO) mice. Trbp inactivation was mechanistically linked to Sox6 upregulation through altered processing of miR-208a, which is a direct inhibitor of Sox6. Transgenic overexpression of Mir208a sufficiently repressed Sox6, restored the balance in gene expression for fast- and slow-twitch myofiber proteins, and rescued cardiac function in Trbp(cKO) mice. Together, our studies identify a new Trbp-mediated microRNA-processing mechanism in the regulation of a linear genetic cascade essential for normal heart function.

摘要

心肌病与编码收缩蛋白的基因表达改变有关。在此我们表明,RNA结合蛋白Trbp(Tarbp2)是正常心脏功能所必需的。小鼠中Trbp的心脏特异性失活(Trbp(cKO))导致进行性心肌病和致死性心力衰竭。Trbp功能丧失导致Sox6上调,编码正常心脏慢肌纤维蛋白的基因受到抑制,而编码骨骼肌快肌纤维蛋白的基因在病理上表达增加。值得注意的是,敲低Sox6完全挽救了Trbp突变体表型,而过度表达Sox6的小鼠表现出与Trbp(cKO)小鼠相似的表型。Trbp失活通过改变miR-208a的加工过程与Sox6上调在机制上相关联,miR-208a是Sox6的直接抑制剂。Mir208a的转基因过表达充分抑制了Sox6,恢复了快肌纤维和慢肌纤维蛋白基因表达的平衡,并挽救了Trbp(cKO)小鼠的心脏功能。总之,我们的研究确定了一种新的Trbp介导的微小RNA加工机制,该机制在调节对正常心脏功能至关重要的线性遗传级联反应中发挥作用。

https://cdn.ncbi.nlm.nih.gov/pmc/blobs/9f75/4485565/02c017e6f398/nihms689527f1.jpg

文献AI研究员

20分钟写一篇综述,助力文献阅读效率提升50倍。

立即体验

用中文搜PubMed

大模型驱动的PubMed中文搜索引擎

马上搜索

文档翻译

学术文献翻译模型,支持多种主流文档格式。

立即体验