Scharrig Emilia, Carestia Agostina, Ferrer María F, Cédola Maia, Pretre Gabriela, Drut Ricardo, Picardeau Mathieu, Schattner Mirta, Gómez Ricardo M
Laboratory of Animal Viruses, Institute of Biotechnology and Molecular Biology, CCT-La Plata, CONICET-UNLP, Buenos Aires, Argentina.
Laboratory of Experimental Thrombosis, Institute of Experimental Medicine, CONICET-National Academy of Medicine, Buenos Aires, Argentina.
PLoS Negl Trop Dis. 2015 Jul 10;9(7):e0003927. doi: 10.1371/journal.pntd.0003927. eCollection 2015.
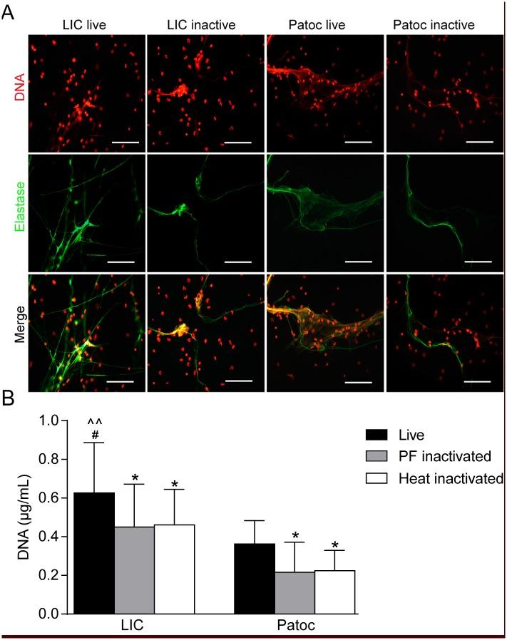
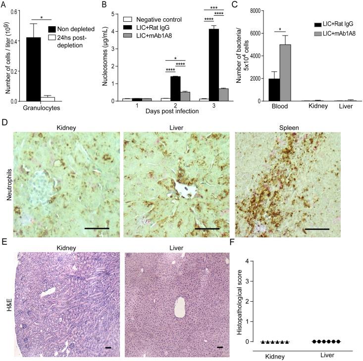
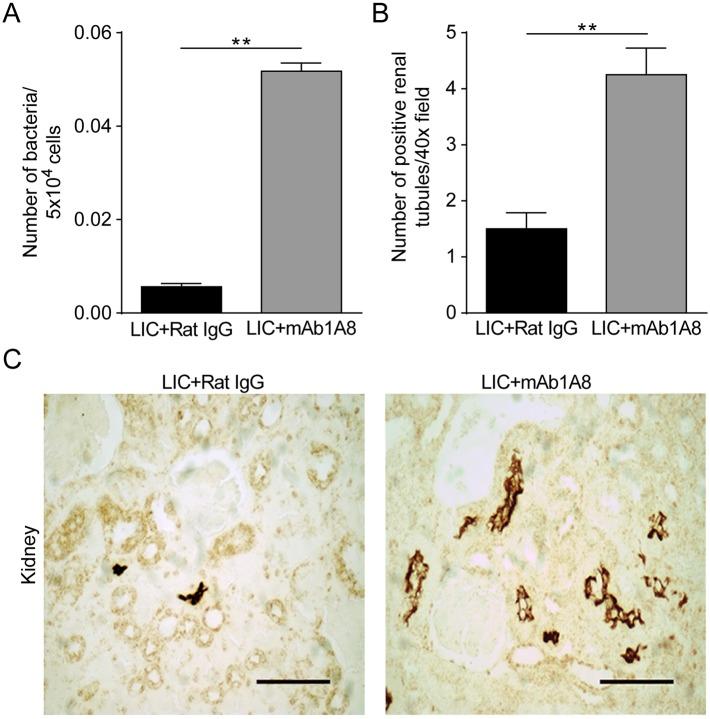
NETosis is a process by which neutrophils extrude their DNA together with bactericidal proteins that trap and/or kill pathogens. In the present study, we evaluated the ability of Leptospira spp. to induce NETosis using human ex vivo and murine in vivo models. Microscopy and fluorometric studies showed that incubation of human neutrophils with Leptospira interrogans serovar Copenhageni strain Fiocruz L1-130 (LIC) resulted in the release of DNA extracellular traps (NETs). The bacteria number, pathogenicity and viability were relevant factors for induction of NETs, but bacteria motility was not. Entrapment of LIC in the NETs resulted in LIC death; however, pathogenic but not saprophytic Leptospira sp. exerted nuclease activity and degraded DNA. Mice infected with LIC showed circulating NETs after 2 days post-infection (dpi). Depletion of neutrophils with mAb1A8 significantly reduced the amount of intravascular NETs in LIC-infected mice, increasing bacteremia at 3 dpi. Although there was a low bacterial burden, scarce neutrophils and an absence of inflammation in the early stages of infection in the kidney and liver, at the beginning of the leptospiruric phase, the bacterial burden was significantly higher in kidneys of neutrophil-depleted-mice compared to non-depleted and infected mice. Surprisingly, interstitial nephritis was of similar intensity in both groups of infected mice. Taken together, these data suggest that LIC triggers NETs, and that the intravascular formation of these DNA traps appears to be critical not only to prevent early leptospiral dissemination but also to preclude further bacterial burden.
中性粒细胞胞外诱捕网形成(NETosis)是一种中性粒细胞将其DNA与捕获和/或杀死病原体的杀菌蛋白一起挤出的过程。在本研究中,我们使用人离体模型和小鼠体内模型评估了钩端螺旋体属诱导NETosis的能力。显微镜检查和荧光测定研究表明,将人中性粒细胞与问号钩端螺旋体哥本哈根血清型Fiocruz L1-130菌株(LIC)孵育会导致细胞外DNA陷阱(NETs)的释放。细菌数量、致病性和活力是诱导NETs的相关因素,但细菌运动性不是。LIC被困在NETs中导致其死亡;然而,致病性钩端螺旋体而非腐生性钩端螺旋体具有核酸酶活性并能降解DNA。感染LIC的小鼠在感染后2天(dpi)出现循环中的NETs。用单克隆抗体1A8耗尽中性粒细胞可显著减少LIC感染小鼠血管内NETs的数量,在3 dpi时增加菌血症。尽管在感染早期肾脏和肝脏中的细菌负荷较低、中性粒细胞稀少且无炎症,但在钩端螺旋体尿症阶段开始时,与未耗尽中性粒细胞且感染的小鼠相比,中性粒细胞耗尽的小鼠肾脏中的细菌负荷显著更高。令人惊讶的是,两组感染小鼠的间质性肾炎强度相似。综上所述,这些数据表明LIC触发NETs,并且这些DNA陷阱在血管内的形成似乎不仅对于防止早期钩端螺旋体传播至关重要,而且对于防止进一步的细菌负荷也至关重要。