• 文献检索
  • 文档翻译
  • 深度研究
  • 学术资讯
  • Suppr Zotero 插件Zotero 插件
  • 邀请有礼
  • 套餐&价格
  • 历史记录
应用&插件
Suppr Zotero 插件Zotero 插件浏览器插件Mac 客户端Windows 客户端微信小程序
定价
高级版会员购买积分包购买API积分包
服务
文献检索文档翻译深度研究API 文档MCP 服务
关于我们
关于 Suppr公司介绍联系我们用户协议隐私条款
关注我们

Suppr 超能文献

核心技术专利:CN118964589B侵权必究
粤ICP备2023148730 号-1Suppr @ 2026

文献检索

告别复杂PubMed语法,用中文像聊天一样搜索,搜遍4000万医学文献。AI智能推荐,让科研检索更轻松。

立即免费搜索

文件翻译

保留排版,准确专业,支持PDF/Word/PPT等文件格式,支持 12+语言互译。

免费翻译文档

深度研究

AI帮你快速写综述,25分钟生成高质量综述,智能提取关键信息,辅助科研写作。

立即免费体验

慢性阻塞性肺疾病气道上皮细胞中klotho表达降低:对炎症和氧化损伤的影响。

Klotho expression is reduced in COPD airway epithelial cells: effects on inflammation and oxidant injury.

作者信息

Gao Wei, Yuan Cheng, Zhang Jingying, Li Lingling, Yu Like, Wiegman Coen H, Barnes Peter J, Adcock Ian M, Huang Mao, Yao Xin

机构信息

Department of Respiratory Medicine, The First Affiliated Hospital of Nanjing Medical University, 300 Guangzhou Road, Nanjing 210029, China.

Department of Respiratory Medicine, Nanjing Chest Hospital, Nanjing 210029, China.

出版信息

Clin Sci (Lond). 2015 Dec;129(12):1011-23. doi: 10.1042/CS20150273. Epub 2015 Jul 10.

DOI:10.1042/CS20150273
PMID:26201096
原文链接:https://pmc.ncbi.nlm.nih.gov/articles/PMC4613497/
Abstract

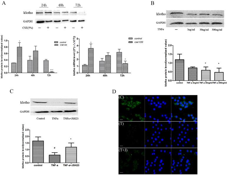
COPD (chronic obstructive pulmonary disease) is associated with sustained inflammation, excessive injury, and accelerated lung aging. Human Klotho (KL) is an anti-aging protein that protects cells against inflammation and damage. In the present study, we quantified KL expression in the lungs of COPD patients and in an ozone-induced mouse model of COPD, and investigated the mechanisms that control KL expression and function in the airways. KL distribution and levels in human and mouse airways were measured by immunohistochemistry and Western blotting. The effect of CSE (cigarette smoke extract) on KL expression was detected in human bronchial epithelial cells. Moreover, the effect of KL on CSE-mediated inflammation and hydrogen peroxide-induced cellular injury/apoptosis was determined using siRNAs. KL expression was decreased in the lungs of smokers and further reduced in patients with COPD. Similarly, 6 weeks of exposure to ozone decreased KL levels in airway epithelial cells. CSE and TNFα (tumour necrosis factor α) decreased KL expression and release from airway epithelial cells, which was associated with enhanced pro-inflammatory cytokine expression. Moreover, KL depletion increased cell sensitivity to cigarette smoke-induced inflammation and oxidative stress-induced cell damage. These effects involved the NF-κB (nuclear factor κB), MAPK (mitogen-activated protein kinase) and Nrf2 (nuclear factor erythroid 2-related factor 2) pathways. Reduced KL expression in COPD airway epithelial cells was associated with increased oxidative stress, inflammation and apoptosis. These data provide new insights into the mechanisms associated with the accelerated lung aging in COPD development.

摘要

慢性阻塞性肺疾病(COPD)与持续性炎症、过度损伤及肺部加速衰老相关。人Klotho(KL)是一种抗衰老蛋白,可保护细胞免受炎症和损伤。在本研究中,我们对COPD患者肺部及臭氧诱导的COPD小鼠模型肺部中的KL表达进行了定量,并研究了控制气道中KL表达和功能的机制。通过免疫组织化学和蛋白质印迹法检测人和小鼠气道中KL的分布及水平。在人支气管上皮细胞中检测香烟烟雾提取物(CSE)对KL表达的影响。此外,使用小干扰RNA(siRNAs)确定KL对CSE介导的炎症及过氧化氢诱导的细胞损伤/凋亡的影响。吸烟者肺部的KL表达降低,COPD患者中进一步降低。同样,暴露于臭氧6周可降低气道上皮细胞中的KL水平。CSE和肿瘤坏死因子α(TNFα)可降低气道上皮细胞中KL的表达和释放,这与促炎细胞因子表达增强相关。此外,KL缺失增加了细胞对香烟烟雾诱导的炎症和氧化应激诱导的细胞损伤的敏感性。这些效应涉及核因子κB(NF-κB)、丝裂原活化蛋白激酶(MAPK)和核因子红细胞2相关因子2(Nrf2)信号通路。COPD气道上皮细胞中KL表达降低与氧化应激、炎症和凋亡增加相关。这些数据为COPD发生发展过程中肺部加速衰老相关机制提供了新的见解。

https://cdn.ncbi.nlm.nih.gov/pmc/blobs/25e9/4613497/22df7b722410/cs1291011fig8.jpg
https://cdn.ncbi.nlm.nih.gov/pmc/blobs/25e9/4613497/c515bbb2485f/cs1291011fig1.jpg
https://cdn.ncbi.nlm.nih.gov/pmc/blobs/25e9/4613497/49f0f2108c1a/cs1291011fig2.jpg
https://cdn.ncbi.nlm.nih.gov/pmc/blobs/25e9/4613497/e7fa42a223d0/cs1291011fig3.jpg
https://cdn.ncbi.nlm.nih.gov/pmc/blobs/25e9/4613497/7785b677b4cb/cs1291011fig4.jpg
https://cdn.ncbi.nlm.nih.gov/pmc/blobs/25e9/4613497/a7e241b23ac7/cs1291011fig5.jpg
https://cdn.ncbi.nlm.nih.gov/pmc/blobs/25e9/4613497/467970518b90/cs1291011fig6.jpg
https://cdn.ncbi.nlm.nih.gov/pmc/blobs/25e9/4613497/f73c2b8cb31a/cs1291011fig7.jpg
https://cdn.ncbi.nlm.nih.gov/pmc/blobs/25e9/4613497/22df7b722410/cs1291011fig8.jpg
https://cdn.ncbi.nlm.nih.gov/pmc/blobs/25e9/4613497/c515bbb2485f/cs1291011fig1.jpg
https://cdn.ncbi.nlm.nih.gov/pmc/blobs/25e9/4613497/49f0f2108c1a/cs1291011fig2.jpg
https://cdn.ncbi.nlm.nih.gov/pmc/blobs/25e9/4613497/e7fa42a223d0/cs1291011fig3.jpg
https://cdn.ncbi.nlm.nih.gov/pmc/blobs/25e9/4613497/7785b677b4cb/cs1291011fig4.jpg
https://cdn.ncbi.nlm.nih.gov/pmc/blobs/25e9/4613497/a7e241b23ac7/cs1291011fig5.jpg
https://cdn.ncbi.nlm.nih.gov/pmc/blobs/25e9/4613497/467970518b90/cs1291011fig6.jpg
https://cdn.ncbi.nlm.nih.gov/pmc/blobs/25e9/4613497/f73c2b8cb31a/cs1291011fig7.jpg
https://cdn.ncbi.nlm.nih.gov/pmc/blobs/25e9/4613497/22df7b722410/cs1291011fig8.jpg

相似文献

1
Klotho expression is reduced in COPD airway epithelial cells: effects on inflammation and oxidant injury.慢性阻塞性肺疾病气道上皮细胞中klotho表达降低:对炎症和氧化损伤的影响。
Clin Sci (Lond). 2015 Dec;129(12):1011-23. doi: 10.1042/CS20150273. Epub 2015 Jul 10.
2
MicroRNA-150 protects against cigarette smoke-induced lung inflammation and airway epithelial cell apoptosis through repressing p53: MicroRNA-150 in CS-induced lung inflammation.微小RNA-150通过抑制p53来预防香烟烟雾诱导的肺部炎症和气道上皮细胞凋亡:微小RNA-150在香烟烟雾诱导的肺部炎症中的作用
Hum Exp Toxicol. 2018 Sep;37(9):920-928. doi: 10.1177/0960327117741749. Epub 2017 Dec 5.
3
Klotho Reduction in Alveolar Macrophages Contributes to Cigarette Smoke Extract-induced Inflammation in Chronic Obstructive Pulmonary Disease.肺泡巨噬细胞中 Klotho 蛋白减少促成慢性阻塞性肺疾病中香烟烟雾提取物诱导的炎症反应。
J Biol Chem. 2015 Nov 13;290(46):27890-900. doi: 10.1074/jbc.M115.655431. Epub 2015 Sep 18.
4
MTOR Suppresses Cigarette Smoke-Induced Epithelial Cell Death and Airway Inflammation in Chronic Obstructive Pulmonary Disease.雷帕霉素抑制香烟烟雾诱导的慢性阻塞性肺疾病上皮细胞死亡和气道炎症。
J Immunol. 2018 Apr 15;200(8):2571-2580. doi: 10.4049/jimmunol.1701681. Epub 2018 Mar 5.
5
Oxidative Stress in Ozone-Induced Chronic Lung Inflammation and Emphysema: A Facet of Chronic Obstructive Pulmonary Disease.臭氧诱导的慢性肺部炎症和肺气肿中的氧化应激:慢性阻塞性肺疾病的一个方面。
Front Immunol. 2020 Sep 2;11:1957. doi: 10.3389/fimmu.2020.01957. eCollection 2020.
6
Endoplasmic reticulum chaperone GRP78 mediates cigarette smoke-induced necroptosis and injury in bronchial epithelium.内质网伴侣蛋白GRP78介导香烟烟雾诱导的支气管上皮细胞坏死性凋亡和损伤。
Int J Chron Obstruct Pulmon Dis. 2018 Feb 9;13:571-581. doi: 10.2147/COPD.S150633. eCollection 2018.
7
Vitamin E isoform γ-tocotrienol protects against emphysema in cigarette smoke-induced COPD.维生素 E 异构体 γ-生育三烯酚可预防香烟烟雾引起的 COPD 肺气肿。
Free Radic Biol Med. 2017 Sep;110:332-344. doi: 10.1016/j.freeradbiomed.2017.06.023. Epub 2017 Jul 3.
8
Ethanol extract of the tuber of Alisma orientale reduces the pathologic features in a chronic obstructive pulmonary disease mouse model.泽泻块茎乙醇提取物可减轻慢性阻塞性肺疾病小鼠模型的病理特征。
J Ethnopharmacol. 2016 Jul 21;188:21-30. doi: 10.1016/j.jep.2016.05.004. Epub 2016 May 3.
9
A comprehensive analysis of oxidative stress in the ozone-induced lung inflammation mouse model.臭氧诱导的肺炎症小鼠模型中氧化应激的综合分析。
Clin Sci (Lond). 2014 Mar;126(6):425-40. doi: 10.1042/CS20130039.
10
Protective role for club cell secretory protein-16 (CC16) in the development of COPD.克拉拉细胞分泌蛋白-16(CC16)在慢性阻塞性肺疾病(COPD)发展中的保护作用。
Eur Respir J. 2015 Jun;45(6):1544-56. doi: 10.1183/09031936.00134214. Epub 2015 Feb 19.

引用本文的文献

1
Senotherapy for chronic lung disease.慢性肺病的衰老细胞疗法
Pharmacol Rev. 2025 May 28;77(4):100069. doi: 10.1016/j.pharmr.2025.100069.
2
Lsm2 is critical to club cell proliferation and its inhibition aggravates COPD progression.Lsm2对克拉拉细胞增殖至关重要,其抑制会加剧慢性阻塞性肺疾病的进展。
Respir Res. 2025 Feb 28;26(1):71. doi: 10.1186/s12931-025-03126-8.
3
Klotho Regulates Club Cell Senescence and Differentiation in Chronic Obstructive Pulmonary Disease.klotho调节慢性阻塞性肺疾病中的俱乐部细胞衰老和分化。

本文引用的文献

1
Bronchial epithelial cells: The key effector cells in the pathogenesis of chronic obstructive pulmonary disease?支气管上皮细胞:慢性阻塞性肺疾病发病机制中的关键效应细胞?
Respirology. 2015 Jul;20(5):722-9. doi: 10.1111/resp.12542. Epub 2015 Apr 13.
2
α-Klotho protects against oxidative damage in pulmonary epithelia.α-klotho可保护肺上皮细胞免受氧化损伤。
Am J Physiol Lung Cell Mol Physiol. 2014 Oct 1;307(7):L566-75. doi: 10.1152/ajplung.00306.2013. Epub 2014 Jul 25.
3
Up-regulated miR-199a-5p in gastric cancer functions as an oncogene and targets klotho.
Cell Prolif. 2025 Jul;58(7):e70000. doi: 10.1111/cpr.70000. Epub 2025 Feb 10.
4
Association between α-klotho levels and adults with COPD in the United States.美国成年人中α-klotho水平与慢性阻塞性肺疾病(COPD)的关联。
Front Med (Lausanne). 2024 Jul 18;11:1361922. doi: 10.3389/fmed.2024.1361922. eCollection 2024.
5
The aging lung: microenvironment, mechanisms, and diseases.衰老肺部的微环境、机制与疾病
Front Immunol. 2024 May 2;15:1383503. doi: 10.3389/fimmu.2024.1383503. eCollection 2024.
6
The prognostic value of serum α-klotho in age-related diseases among the US population: A prospective population-based cohort study.美国人群中血清α-klotho在年龄相关疾病中的预后价值:一项基于人群的前瞻性队列研究。
Prev Med Rep. 2024 Apr 16;42:102730. doi: 10.1016/j.pmedr.2024.102730. eCollection 2024 Jun.
7
Oxidative stress in the brain-lung crosstalk: cellular and molecular perspectives.脑-肺相互作用中的氧化应激:细胞和分子层面的视角
Front Aging Neurosci. 2024 Apr 3;16:1389454. doi: 10.3389/fnagi.2024.1389454. eCollection 2024.
8
Association Between Serum Klotho and Chronic Obstructive Pulmonary Disease in US Middle-Aged and Older Individuals: A Cross-Sectional Study from NHANES 2013-2016.美国中老年人群血清α-klotho蛋白与慢性阻塞性肺疾病的关联:一项基于2013 - 2016年美国国家健康与营养检查调查(NHANES)的横断面研究
Int J Chron Obstruct Pulmon Dis. 2024 Feb 26;19:543-553. doi: 10.2147/COPD.S451859. eCollection 2024.
9
TIMP-1 and its potential diagnostic and prognostic value in pulmonary diseases.基质金属蛋白酶组织抑制因子-1及其在肺部疾病中的潜在诊断和预后价值。
Chin Med J Pulm Crit Care Med. 2023 Jun;1(2):67-76. doi: 10.1016/j.pccm.2023.05.002. Epub 2023 Jun 19.
10
Analysis of the correlation between serum Klotho and FeNO: a cross-sectional study from NHANES (2007-2012).分析血清 Klotho 与 FeNO 的相关性:来自 NHANES(2007-2012)的横断面研究。
BMC Pulm Med. 2024 Jan 29;24(1):61. doi: 10.1186/s12890-024-02864-7.
胃癌中上调的 miR-199a-5p 作为癌基因发挥作用,并靶向 klotho。
BMC Cancer. 2014 Mar 24;14:218. doi: 10.1186/1471-2407-14-218.
4
A comprehensive analysis of oxidative stress in the ozone-induced lung inflammation mouse model.臭氧诱导的肺炎症小鼠模型中氧化应激的综合分析。
Clin Sci (Lond). 2014 Mar;126(6):425-40. doi: 10.1042/CS20130039.
5
Comparative toxicity and apoptosis induced by diorganotins in rat pheochromocytoma (PC12) cells.二有机锡化合物诱导大鼠嗜铬细胞瘤(PC12)细胞毒性和凋亡的比较。
Food Chem Toxicol. 2013 Oct;60:302-8. doi: 10.1016/j.fct.2013.07.072. Epub 2013 Aug 6.
6
NF-κB p65 and c-Rel subunits promote phagocytosis and cytokine secretion by splenic macrophages in cirrhotic patients with hypersplenism.NF-κB p65 和 c-Rel 亚基促进肝硬化伴脾功能亢进患者脾巨噬细胞的吞噬作用和细胞因子分泌。
Int J Biochem Cell Biol. 2013 Feb;45(2):335-43. doi: 10.1016/j.biocel.2012.11.012. Epub 2012 Nov 26.
7
Cigarette smoke disrupts the integrity of airway adherens junctions through the aberrant interaction of p120-catenin with the cytoplasmic tail of MUC1.香烟烟雾通过 p120-连环蛋白与黏着斑蛋白 MUCI 胞质尾段的异常相互作用破坏气道黏附连接的完整性。
J Pathol. 2013 Jan;229(1):74-86. doi: 10.1002/path.4070. Epub 2012 Sep 28.
8
Inflammation, chronic obstructive pulmonary disease and aging.炎症、慢性阻塞性肺疾病与衰老。
Curr Opin Pulm Med. 2011 Dec;17 Suppl 1:S3-10. doi: 10.1097/01.mcp.0000410742.90463.1f.
9
The role of MAPK and Nrf2 pathways in ketanserin-elicited attenuation of cigarette smoke-induced IL-8 production in human bronchial epithelial cells.MAPK 和 Nrf2 通路在酮色林抑制香烟烟雾诱导的人支气管上皮细胞 IL-8 产生中的作用。
Toxicol Sci. 2012 Feb;125(2):569-77. doi: 10.1093/toxsci/kfr305. Epub 2011 Nov 1.
10
New insights into the immunology of chronic obstructive pulmonary disease.慢性阻塞性肺疾病免疫学的新见解。
Lancet. 2011 Sep 10;378(9795):1015-26. doi: 10.1016/S0140-6736(11)60988-4.