Jang Gyu-Beom, Kim Ji-Young, Cho Sung-Dae, Park Ki-Soo, Jung Ji-Youn, Lee Hwa-Yong, Hong In-Sun, Nam Jeong-Seok
1] Laboratory of Tumor Suppressor, Lee Gil Ya Cancer and Diabetes Institute, Gachon University, Incheon, 406-840, Republic of Korea [2] Department of Molecular Medicine, School of Medicine, Gachon University, Incheon 406-840, Republic of Korea.
Department of Oral Pathology, School of Dentistry, and Institute of Oral Bioscience, Chonbuk National University, Jeonju, Republic of Korea.
Sci Rep. 2015 Jul 23;5:12465. doi: 10.1038/srep12465.
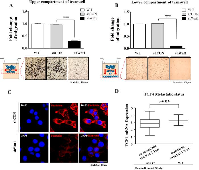
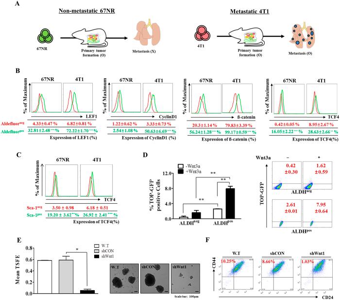
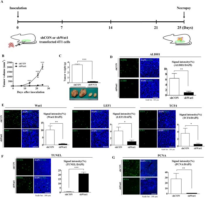
The identification of cancer stem cells (CSCs) represents an important milestone in the understanding of chemodrug resistance and cancer recurrence. More specifically, some studies have suggested that potential metastasis-initiating cells (MICs) might be present within small CSC populations. The targeting and eradication of these cells represents a potential strategy for significantly improving clinical outcomes. A number of studies have suggested that dysregulation of Wnt/β-catenin signaling occurs in human breast cancer. Consistent with these findings, our previous data have shown that the relative level of Wnt/β-catenin signaling activity in breast cancer stem cells (BCSCs) is significantly higher than that in bulk cancer cells. These results suggest that BCSCs could be sensitive to therapeutic approaches targeting Wnt/β-catenin signaling pathway. In this context, abnormal Wnt/β-catenin signaling activity may be an important clinical feature of breast cancer and a predictor of poor survival. We therefore hypothesized that Wnt/β-catenin signaling might regulate self-renewal and CSC migration, thereby enabling metastasis and systemic tumor dissemination in breast cancer. Here, we investigated the effects of inhibiting Wnt/β-catenin signaling on cancer cell migratory potential by examining the expression of CSC-related genes, and we examined how this pathway links metastatic potential with tumor formation in vitro and in vivo.
癌症干细胞(CSCs)的鉴定是理解化疗耐药性和癌症复发过程中的一个重要里程碑。更具体地说,一些研究表明,在少量的CSC群体中可能存在潜在的转移起始细胞(MICs)。靶向并根除这些细胞是显著改善临床结果的一种潜在策略。多项研究表明,Wnt/β-连环蛋白信号通路失调在人类乳腺癌中存在。与这些发现一致,我们之前的数据显示,乳腺癌干细胞(BCSCs)中Wnt/β-连环蛋白信号活性的相对水平显著高于大量癌细胞中的水平。这些结果表明,BCSCs可能对靶向Wnt/β-连环蛋白信号通路的治疗方法敏感。在这种情况下,异常的Wnt/β-连环蛋白信号活性可能是乳腺癌的一个重要临床特征以及生存不良的一个预测指标。因此,我们假设Wnt/β-连环蛋白信号可能调节自我更新和CSC迁移,从而促进乳腺癌的转移和全身肿瘤播散。在此,我们通过检测CSC相关基因的表达来研究抑制Wnt/β-连环蛋白信号对癌细胞迁移潜能的影响,并研究该信号通路在体外和体内如何将转移潜能与肿瘤形成联系起来。