Suppr超能文献

Thuniopsis:一个新的兰花属及白及族(兰科)的系统发育

Thuniopsis: A New Orchid Genus and Phylogeny of the Tribe Arethuseae (Orchidaceae).

作者信息

Li Lin, Ye De-Ping, Niu Miao, Yan Hai-Fei, Wen Tie-Long, Li Shi-Jin

机构信息

Key Laboratory of Plant Resources Conservation and Sustainable Utilization, South China Botanical Garden, Chinese Academy of Sciences, Guangzhou, Guangdong, P. R. China.

Forest Bureau of Pu'er, Yunnan, P. R. China.

出版信息

PLoS One. 2015 Aug 5;10(8):e0132777. doi: 10.1371/journal.pone.0132777. eCollection 2015.

Abstract

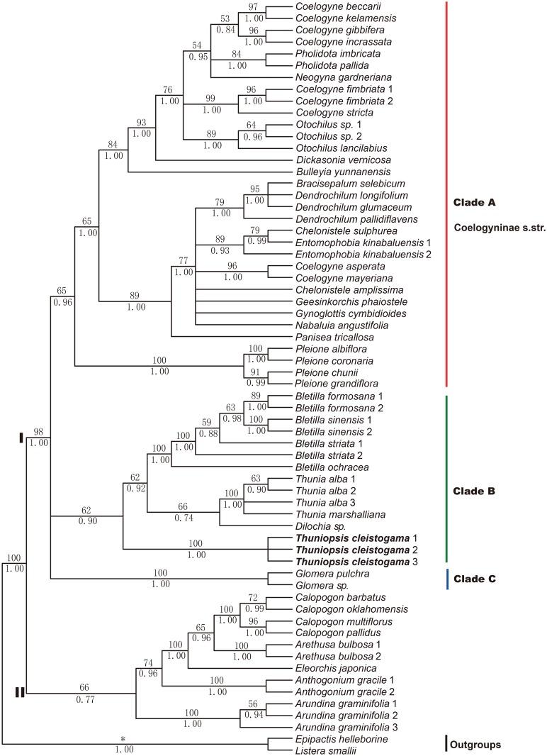
An investigation of a questionable orchid led to the discovery of a new genus and species Thuniopsis cleistogama, endemic to Yunnan province, China. It is characterized by having a subglobose corm, a spike-like (racemose) inflorescence, half opened and spurless flowers, a collar-shaped stigma and subglobose capsules. Based on DNA sequence data from three gene regions (nuclear ribosomal ITS, chloroplast matK and trnL), we investigated its phylogenetic position within the tribe Arethuseae. Phylogenies using maximum likelihood and Bayesian inference support the recognition of Thuniopsis as a distinct genus, and suggest its close relationship to the genera Bletilla, Dilochia, and Thunia. The new genus is circumscribed and a description and illustrations of the new species are provided. The phylogenetic relationships among the genera in Arethuseae are accessed. Moreover, our phylogeny also shed light on the phylogenetic positions of several genera which, to date, remain uncertain.

摘要

对一种有疑问的兰花进行调查后,发现了一个新属和新物种——中国云南省特有的闭花兜蕊兰(Thuniopsis cleistogama)。它的特征是具有近球形的球茎、穗状(总状)花序、半开且无距的花朵、领状柱头和近球形的蒴果。基于来自三个基因区域(核糖体ITS、叶绿体matK和trnL)的DNA序列数据,我们研究了它在兜蕊兰族中的系统发育位置。使用最大似然法和贝叶斯推断构建的系统发育树支持将兜蕊兰属(Thuniopsis)作为一个独特的属来识别,并表明它与白及属(Bletilla)、双蕊兰属(Dilochia)和笋兰属(Thunia)关系密切。对新属进行了界定,并提供了新物种的描述和插图。探讨了兜蕊兰族各属之间的系统发育关系。此外,我们的系统发育研究还揭示了几个迄今仍不确定的属的系统发育位置。

https://cdn.ncbi.nlm.nih.gov/pmc/blobs/7089/4526666/01f91e86cacf/pone.0132777.g001.jpg

文献AI研究员

20分钟写一篇综述,助力文献阅读效率提升50倍。

立即体验

用中文搜PubMed

大模型驱动的PubMed中文搜索引擎

马上搜索

文档翻译

学术文献翻译模型,支持多种主流文档格式。

立即体验