Suppr超能文献

微小RNA-1908通过抑制PTEN肿瘤抑制通路发挥成胶质细胞瘤癌基因的作用。

MicroRNA-1908 functions as a glioblastoma oncogene by suppressing PTEN tumor suppressor pathway.

作者信息

Xia Xuewei, Li Yong, Wang Wenbo, Tang Fang, Tan Jie, Sun Liyuan, Li Qinghua, Sun Li, Tang Bo, He Songqing

机构信息

Department of Neurosurgery, Guilin Medical University, Affiliated Hospital, Guilin, 541001, Guangxi, People's Republic of China.

Laboratory of Medical neurobiology, Guilin Medical University, Guilin, 541001, Guangxi, People's Republic of China.

出版信息

Mol Cancer. 2015 Aug 12;14:154. doi: 10.1186/s12943-015-0423-0.

Abstract

BACKGROUND

We aimed to investigate whether miRNA-1908 is an oncogene in human glioblastoma and find the possible mechanism of miR-1908.

METHODS

We investigated the growth potentials of miRNA-1908-overexpressing SW-1783 cells in vitro and in vivo. In order to identify the target molecule of miRNA-1908, a luciferase reporter assay was performed, and the corresponding downstream signaling pathway was examined using immunohistochemistry of human glioblastoma tissues. We also investigated the miRNA-1908 expression in 34 patients according to the postoperative risk of recurrence.

RESULTS

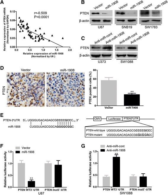
The overexpression of miRNA-1908 significantly promoted anchorage-independent growth in vitro and significantly increased the tumor forming potential in vivo. MiRNA-1908 significantly suppressed the luciferase activity of mRNA combined with the PTEN 3'-UTR. Furthermore, the expression levels of miRNA-1908 were significantly increased in the patients with a high risk of recurrence compared to that observed in the low-risk patients, and this higher expression correlated with a poor survival.

CONCLUSIONS

miRNA-1908 functions as an oncogene in glioblastoma by repressing the PTEN pathway. MiR-1908 is a potential new molecular marker for predicting the risk of recurrence and prognosis of glioblastoma.

摘要

背景

我们旨在研究miRNA - 1908是否为人胶质母细胞瘤中的一种癌基因,并找出miR - 1908的可能机制。

方法

我们在体外和体内研究了过表达miRNA - 1908的SW - 1783细胞的生长潜能。为了鉴定miRNA - 1908的靶分子,进行了荧光素酶报告基因检测,并使用人胶质母细胞瘤组织的免疫组织化学检查相应的下游信号通路。我们还根据34例患者术后复发风险研究了miRNA - 1908的表达情况。

结果

miRNA - 1908的过表达显著促进了体外非锚定依赖生长,并显著增加了体内肿瘤形成潜能。miRNA - 1908显著抑制了与PTEN 3'-UTR结合的mRNA的荧光素酶活性。此外,与低风险患者相比,复发风险高的患者中miRNA - 1908的表达水平显著升高,且这种较高的表达与较差的生存率相关。

结论

miRNA - 1908通过抑制PTEN通路在胶质母细胞瘤中发挥癌基因作用。MiR - 1908是预测胶质母细胞瘤复发风险和预后的潜在新分子标志物。

https://cdn.ncbi.nlm.nih.gov/pmc/blobs/59a7/4534015/0d3b11d8fba1/12943_2015_423_Fig1_HTML.jpg

文献检索

告别复杂PubMed语法,用中文像聊天一样搜索,搜遍4000万医学文献。AI智能推荐,让科研检索更轻松。

立即免费搜索

文件翻译

保留排版,准确专业,支持PDF/Word/PPT等文件格式,支持 12+语言互译。

免费翻译文档

深度研究

AI帮你快速写综述,25分钟生成高质量综述,智能提取关键信息,辅助科研写作。

立即免费体验