Jung Jaeyun, Yeom Chanjoo, Choi Yeon-Sook, Kim Sinae, Lee EunJi, Park Min Ji, Kang Sang Wook, Kim Sung Bae, Chang Suhwan
Department of Biomedical Sciences, University of Ulsan School of Medicine, Seoul 138-736, Korea.
Asan Medical Center, Seoul 138-736, Korea.
Oncotarget. 2015 Aug 21;6(24):20370-87. doi: 10.18632/oncotarget.4827.
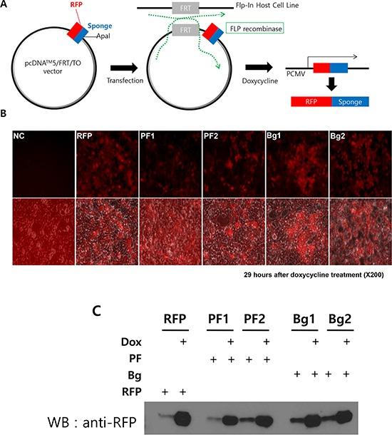
The roles of oncogenic miRNAs are widely recognized in many cancers. Inhibition of single miRNA using antagomiR can efficiently knock-down a specific miRNA. However, the effect is transient and often results in subtle phenotype, as there are other miRNAs contribute to tumorigenesis. Here we report a multi-potent miRNA sponge inhibiting multiple miRNAs simultaneously. As a model system, we targeted miR-21, miR-155 and miR-221/222, known as oncogenic miRNAs in multiple tumors including breast and pancreatic cancers. To achieve efficient knockdown, we generated perfect and bulged-matched miRNA binding sites (MBS) and introduced multiple copies of MBS, ranging from one to five, in the multi-potent miRNA sponge. Luciferase reporter assay showed the multi-potent miRNA sponge efficiently inhibited 4 miRNAs in breast and pancreatic cancer cells. Furthermore, a stable and inducible version of the multi-potent miRNA sponge cell line showed the miRNA sponge efficiently reduces the level of 4 target miRNAs and increase target protein level of these oncogenic miRNAs. Finally, we showed the miRNA sponge sensitize cells to cancer drug and attenuate cell migratory activity. Altogether, our study demonstrates the multi-potent miRNA sponge is a useful tool to examine the functional impact of simultaneous inhibition of multiple miRNAs and proposes a therapeutic potential.
致癌性微小RNA(miRNA)在多种癌症中的作用已得到广泛认可。使用抗miR(antagomiR)抑制单个miRNA能够有效地敲低特定的miRNA。然而,这种效应是短暂的,并且通常导致细微的表型变化,因为还有其他miRNA参与肿瘤发生过程。在此,我们报道了一种能够同时抑制多个miRNA的多能miRNA海绵体。作为一个模型系统,我们靶向了miR-21、miR-155以及miR-221/222,这些在包括乳腺癌和胰腺癌在内的多种肿瘤中被认为是致癌性miRNA。为了实现高效敲低,我们构建了完美匹配和凸起匹配的miRNA结合位点(MBS),并在多能miRNA海绵体中引入了1到5个拷贝的MBS。荧光素酶报告基因检测表明,该多能miRNA海绵体能够有效地抑制乳腺癌和胰腺癌细胞中的4种miRNA。此外,一种稳定且可诱导的多能miRNA海绵体细胞系表明,miRNA海绵体能够有效地降低4种靶标miRNA的水平,并提高这些致癌性miRNA的靶标蛋白水平。最后,我们发现miRNA海绵体使细胞对癌症药物敏感,并减弱细胞迁移活性。总之,我们的研究表明,多能miRNA海绵体是一种用于研究同时抑制多个miRNA功能影响的有用工具,并具有潜在的治疗价值。