Suppr超能文献

异常的氨基酸信号通过Rab1A依赖的mTORC1激活促进肝细胞癌的生长和转移。

Aberrant amino acid signaling promotes growth and metastasis of hepatocellular carcinomas through Rab1A-dependent activation of mTORC1 by Rab1A.

作者信息

Xu Bi-Hong, Li Xiao-Xing, Yang Yang, Zhang Mei-Yin, Rao Hui-Lan, Wang Hui-Yun, Zheng X F Steven

机构信息

State Key Laboratory of Oncology in South China, Collaborative Innovation Center for Cancer Medicine, Sun Yat-sen University Cancer Center, Guangzhou, China.

Department of Pathology, Sun Yat-Sen University Cancer Center, Guangzhou, China.

出版信息

Oncotarget. 2015 Aug 28;6(25):20813-28. doi: 10.18632/oncotarget.5175.

Abstract

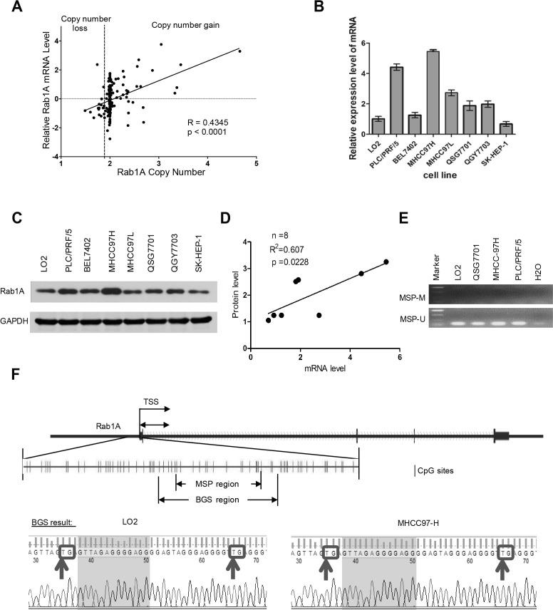
mTORC1 is a master regulator of cell growth and proliferation, and an established anticancer drug target. Aberrant mTORC1 signaling is common in hepatocellular carcinoma (HCC), but the underlying mechanism remains elusive. Rab1A is a newly identified mTORC1 activator that mediates an alternative amino acid (AA) signaling branch to Rag GTPases. Because liver is a physiological hub for nutrient sensing and metabolic homeostasis, we investigated the possible role of Rab1A in HCC. We found that Rab1A is frequently overexpressed in HCC, which enhances hyperactive AA-mTORC1 signaling, promoting malignant growth and metastasis of HCC in vitro and in vivo. Moreover, aberrant Rab1A expression is closely associated with poor prognosis. Strikingly, aberrant Rab1A overexpression leads to increased rapamycin sensitivity, indicating that inappropriate activation of AA signaling is a cancer-driving event in HCC. Our findings further suggest that Rab1A is a valuable biomarker for prognosis and personalized mTORC1-targeted therapy in liver cancer.

摘要

mTORC1是细胞生长和增殖的主要调节因子,也是一个既定的抗癌药物靶点。mTORC1信号异常在肝细胞癌(HCC)中很常见,但其潜在机制仍不清楚。Rab1A是一种新发现的mTORC1激活剂,它介导一条替代氨基酸(AA)信号分支至Rag GTP酶。由于肝脏是营养感知和代谢稳态的生理枢纽,我们研究了Rab1A在HCC中的可能作用。我们发现Rab1A在HCC中经常过度表达,这增强了过度活跃的AA-mTORC1信号,促进了HCC在体外和体内的恶性生长和转移。此外,Rab1A表达异常与预后不良密切相关。令人惊讶的是,Rab1A异常过表达导致雷帕霉素敏感性增加,表明AA信号的不适当激活是HCC中的一个致癌驱动事件。我们的研究结果进一步表明,Rab1A是肝癌预后和个性化mTORC1靶向治疗的一个有价值的生物标志物。

https://cdn.ncbi.nlm.nih.gov/pmc/blobs/2b7f/4673231/8467977b4a90/oncotarget-06-20813-g001.jpg

文献检索

告别复杂PubMed语法,用中文像聊天一样搜索,搜遍4000万医学文献。AI智能推荐,让科研检索更轻松。

立即免费搜索

文件翻译

保留排版,准确专业,支持PDF/Word/PPT等文件格式,支持 12+语言互译。

免费翻译文档

深度研究

AI帮你快速写综述,25分钟生成高质量综述,智能提取关键信息,辅助科研写作。

立即免费体验