Suppr超能文献

SIRT3通过调节PI3K/Akt信号通路,使癌蛋白c-MYC不稳定,从而抑制前列腺癌。

SIRT3 inhibits prostate cancer by destabilizing oncoprotein c-MYC through regulation of the PI3K/Akt pathway.

作者信息

Quan Yizhou, Wang Naitao, Chen Qianqian, Xu Jin, Cheng Wei, Di Meijuan, Xia Weiliang, Gao Wei-Qiang

机构信息

State Key Laboratory of Oncogenes and Related Genes, Renji-MedX Clinical Stem Cell Research Center, Ren Ji Hospital, School of Biomedical Engineering, Shanghai Jiao Tong University, Shanghai, China.

Department of Urology, First People's Hospital of Xiaoshan, Hangzhou, Zhejiang, China.

出版信息

Oncotarget. 2015 Sep 22;6(28):26494-507. doi: 10.18632/oncotarget.4764.

Abstract

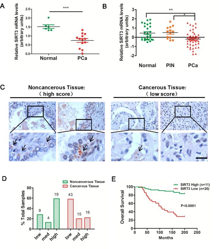
SIRT3 is involved in aging-related diseases including cancer, but its role in prostate cancer and detailed regulatory function are not known. We found that SIRT3 was moderately down-regulated in prostate carcinomas. Overexpression of SIRT3 by lentiviral transfection inhibited prostate cancer growth both in vitro and in vivo, whereas knockdown of SIRT3 increased prostate tumor growth. Mechanistically, the tumor suppression effect of SIRT3 was achieved via its inhibition of the PI3K/Akt pathway. Notably, upregulation of SIRT3 suppressed the phosphorylation of Akt, leading to the ubiquitination and degradation of oncoprotein c-MYC; this could be attenuated by constitutive activation of PI3K/Akt signaling. Collectively, our results unveiled SIRT3's tumor suppressive function and the underlying mechanism in prostate cancer, which might provide therapeutic implications for the disease.

摘要

SIRT3与包括癌症在内的衰老相关疾病有关,但其在前列腺癌中的作用及详细调控功能尚不清楚。我们发现SIRT3在前列腺癌中呈中度下调。通过慢病毒转染过表达SIRT3在体外和体内均抑制前列腺癌生长,而敲低SIRT3则增加前列腺肿瘤生长。机制上,SIRT3的肿瘤抑制作用是通过抑制PI3K/Akt通路实现的。值得注意的是,SIRT3的上调抑制了Akt的磷酸化,导致癌蛋白c-MYC的泛素化和降解;PI3K/Akt信号的组成性激活可减弱这种作用。总体而言,我们的结果揭示了SIRT3在前列腺癌中的肿瘤抑制功能及其潜在机制,这可能为该疾病提供治疗启示。

https://cdn.ncbi.nlm.nih.gov/pmc/blobs/74ab/4694917/cc0fe898df5d/oncotarget-06-26494-g001.jpg

文献检索

告别复杂PubMed语法,用中文像聊天一样搜索,搜遍4000万医学文献。AI智能推荐,让科研检索更轻松。

立即免费搜索

文件翻译

保留排版,准确专业,支持PDF/Word/PPT等文件格式,支持 12+语言互译。

免费翻译文档

深度研究

AI帮你快速写综述,25分钟生成高质量综述,智能提取关键信息,辅助科研写作。

立即免费体验