Biancheri Paolo, Di Sabatino Antonio, Rescigno Maria, Giuffrida Paolo, Fornasa Giulia, Tsilingiri Katerina, Pender Sylvia L F, Papadia Cinzia, Wood Eleanor, Pasini Alessandra, Ubezio Cristina, Vanoli Alessandro, Forbes Alastair, MacDonald Thomas T, Corazza Gino R
First Department of Internal Medicine, St Matteo Hospital, University of Pavia, Pavia, Italy Centre for Immunobiology, Barts and the London School of Medicine and Dentistry, London, UK.
First Department of Internal Medicine, St Matteo Hospital, University of Pavia, Pavia, Italy.
Gut. 2016 Oct;65(10):1670-80. doi: 10.1136/gutjnl-2014-308876. Epub 2015 Sep 4.
The short isoform of thymic stromal lymphopoietin (TSLP), a cytokine constitutively expressed by epithelial cells, is crucial in preserving immune tolerance in the gut. TSLP deficiency has been implicated in sustaining intestinal damage in Crohn's disease. We explored mucosal TSLP expression and function in refractory and uncomplicated coeliac disease (CD), a T-cell-mediated enteropathy induced by gluten in genetically susceptible individuals.
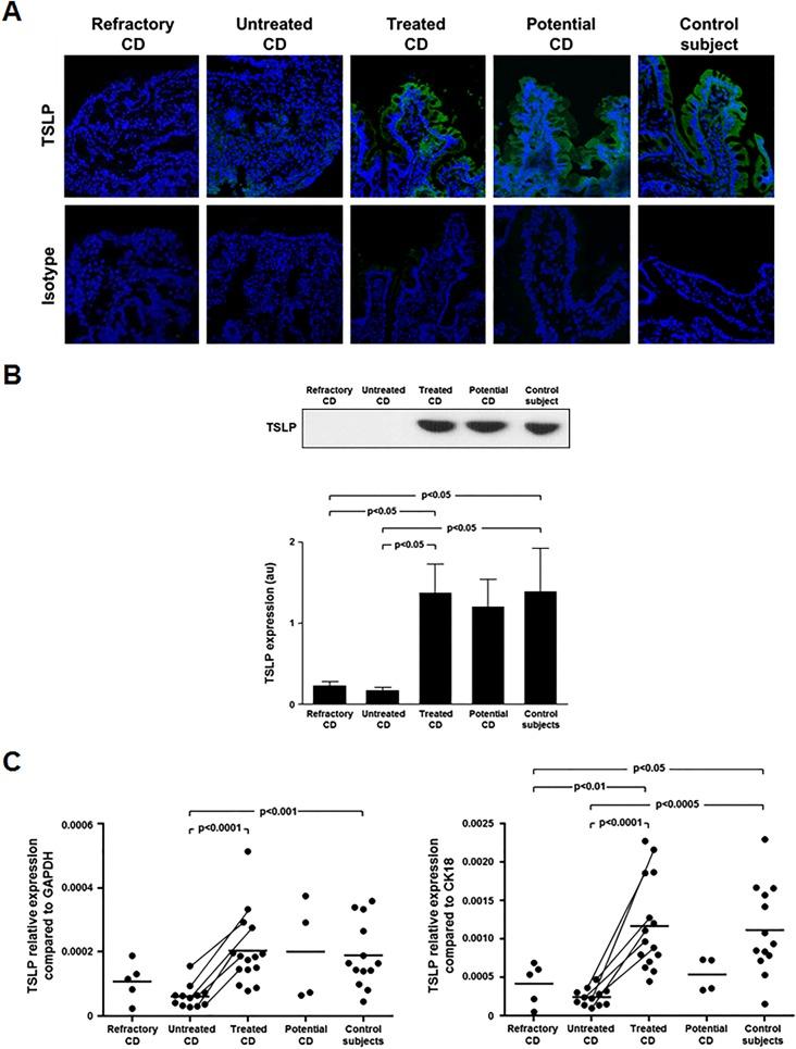
TSLP isoforms-long and short-and receptors-TSLPR and interleukin (IL)-7Rα-were assessed by immunofluorescence, immunoblotting and qRT-PCR in the duodenum of untreated, treated, potential and refractory patients with CD. The ability of the serine protease furin or CD biopsy supernatants to cleave TSLP was evaluated by immunoblotting. The production of interferon (IFN)-γ and IL-8 by untreated CD biopsies cultured ex vivo with TSLP isoforms was also assessed.
Mucosal TSLP, but not TSLPR and IL-7Rα, was reduced in untreated CD and refractory CD in comparison to treated CD, potential CD and controls. Transcripts of both TSLP isoforms were decreased in active CD mucosa. Furin, which was overexpressed in active CD biopsies, was able to cleave TSLP in vitro. Accordingly, refractory and untreated CD supernatants showed higher TSLP-degrading capacity in comparison to treated CD and control supernatants. In our ex vivo model, both TSLP isoforms significantly downregulated IFN-γ and IL-8 production by untreated CD biopsies.
Reduced mucosal TSLP expression may contribute to intestinal damage in refractory and untreated CD. Further studies are needed to verify whether restoring TSLP might be therapeutically useful especially in refractory patients with CD.
胸腺基质淋巴细胞生成素(TSLP)的短异构体是一种由上皮细胞组成性表达的细胞因子,在维持肠道免疫耐受方面至关重要。TSLP缺乏与克罗恩病肠道损伤的持续存在有关。我们探讨了难治性和非复杂性乳糜泻(CD)中黏膜TSLP的表达及功能,CD是一种由麸质在遗传易感性个体中引发的T细胞介导的肠病。
通过免疫荧光、免疫印迹和定量逆转录聚合酶链反应(qRT-PCR)评估未治疗、已治疗、潜在和难治性CD患者十二指肠中TSLP异构体(长型和短型)以及受体(TSLPR和白细胞介素(IL)-7Rα)的情况。通过免疫印迹评估丝氨酸蛋白酶弗林蛋白酶或CD活检上清液切割TSLP的能力。还评估了用TSLP异构体进行体外培养的未治疗CD活检组织中干扰素(IFN)-γ和IL-8的产生情况。
与已治疗的CD、潜在CD和对照组相比,未治疗的CD和难治性CD中黏膜TSLP减少,但TSLPR和IL-7Rα未减少。两种TSLP异构体的转录本在活动性CD黏膜中均减少。在活动性CD活检组织中过度表达的弗林蛋白酶能够在体外切割TSLP。因此,与已治疗的CD和对照上清液相比,难治性和未治疗的CD上清液显示出更高的TSLP降解能力。在我们的体外模型中,两种TSLP异构体均显著下调未治疗CD活检组织中IFN-γ和IL-8的产生。
黏膜TSLP表达降低可能导致难治性和未治疗的CD中的肠道损伤。需要进一步研究以验证恢复TSLP是否在治疗上有用,特别是对于难治性CD患者。