Suppr超能文献

过量表达头蛋白的小鼠胚胎成纤维细胞和MS5基质细胞可增强人胚胎干细胞向多巴胺能神经元的定向分化。

Noggin Over-Expressing Mouse Embryonic Fibroblasts and MS5 Stromal Cells Enhance Directed Differentiation of Dopaminergic Neurons from Human Embryonic Stem Cells.

作者信息

Lim Mi-Sun, Shin Min-Seop, Lee Soo Young, Minn Yang-Ki, Hoh Jeong-Kyu, Cho Youl-Hee, Kim Dong-Wook, Lee Sang-Hun, Kim Chun-Hyung, Park Chang-Hwan

机构信息

Graduate School of Biomedical Science and Engineering, Hanyang University, Seoul, Korea; Hanyang Biomedical Research Institute, Hanyang University, Seoul, Korea.

Graduate School of Biomedical Science and Engineering, Hanyang University, Seoul, Korea.

出版信息

PLoS One. 2015 Sep 18;10(9):e0138460. doi: 10.1371/journal.pone.0138460. eCollection 2015.

Abstract

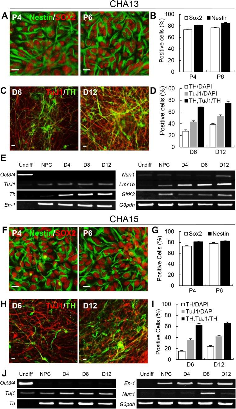
Directed methods for differentiating human embryonic stem cells (hESCs) into dopaminergic (DA) precursor cells using stromal cells co-culture systems are already well established. However, not all of the hESCs differentiate into DA precursors using these methods. HSF6, H1, H7, and H9 cells differentiate well into DA precursors, but CHA13 and CHA15 cells hardly differentiate. To overcome this problem, we modified the differentiation system to include a co-culturing step that exposes the cells to noggin early in the differentiation process. This was done using γ-irradiated noggin-overexpressing CF1-mouse embryonic fibroblasts (MEF-noggin) and MS5 stromal cells (MS5-noggin and MS5-sonic hedgehog). After directed differentiation, RT-PCR analyses revealed that engrailed-1 (En-1), Lmx1b, and Nurr1, which are midbrain DA markers, were expressed regardless of differentiation stage. Moreover, tyrosine hydroxylase (Th) and an A9 midbrain-specific DA marker (Girk2) were expressed during differentiation, whereas levels of Oct3/4, an undifferentiated marker, decreased. Immunocytochemical analyses revealed that protein levels of the neuronal markers TH and TuJ1 increased during the final differentiation stage. These results demonstrate that early noggin exposure may play a specific role in the directed differentiation of DA cells from human embryonic stem cells.

摘要

利用基质细胞共培养系统将人胚胎干细胞(hESCs)定向分化为多巴胺能(DA)前体细胞的方法已经成熟。然而,并非所有的hESCs使用这些方法都能分化为DA前体细胞。HSF6、H1、H7和H9细胞能很好地分化为DA前体细胞,但CHA13和CHA15细胞几乎不分化。为克服这一问题,我们改进了分化系统,使其在分化过程早期包括一个将细胞暴露于头蛋白的共培养步骤。这是通过使用经γ射线照射过的过表达头蛋白的CF1小鼠胚胎成纤维细胞(MEF-头蛋白)和MS5基质细胞(MS5-头蛋白和MS5-音猬因子)来实现的。定向分化后,逆转录聚合酶链反应(RT-PCR)分析显示,中脑DA标记物 engrailed-1(En-1)、Lmx1b和Nurr1,无论分化阶段如何均有表达。此外,在分化过程中酪氨酸羟化酶(Th)和一种A9中脑特异性DA标记物(Girk2)也有表达,而未分化标记物Oct3/4的水平则下降。免疫细胞化学分析显示,在最终分化阶段,神经元标记物TH和TuJ1的蛋白水平升高。这些结果表明,早期暴露于头蛋白可能在人胚胎干细胞向DA细胞的定向分化中起特定作用。

https://cdn.ncbi.nlm.nih.gov/pmc/blobs/d9cc/4575120/a2dba40328bb/pone.0138460.g001.jpg

文献AI研究员

20分钟写一篇综述,助力文献阅读效率提升50倍。

立即体验

用中文搜PubMed

大模型驱动的PubMed中文搜索引擎

马上搜索

文档翻译

学术文献翻译模型,支持多种主流文档格式。

立即体验