Nunn Kenetta L, Wang Ying-Ying, Harit Dimple, Humphrys Michael S, Ma Bing, Cone Richard, Ravel Jacques, Lai Samuel K
UNC/NCSU Joint Department of Biomedical Engineering, University of North Carolina at Chapel Hill, Chapel Hill, North Carolina, USA.
Department of Biophysics, Johns Hopkins University, Baltimore, Maryland, USA.
mBio. 2015 Oct 6;6(5):e01084-15. doi: 10.1128/mBio.01084-15.
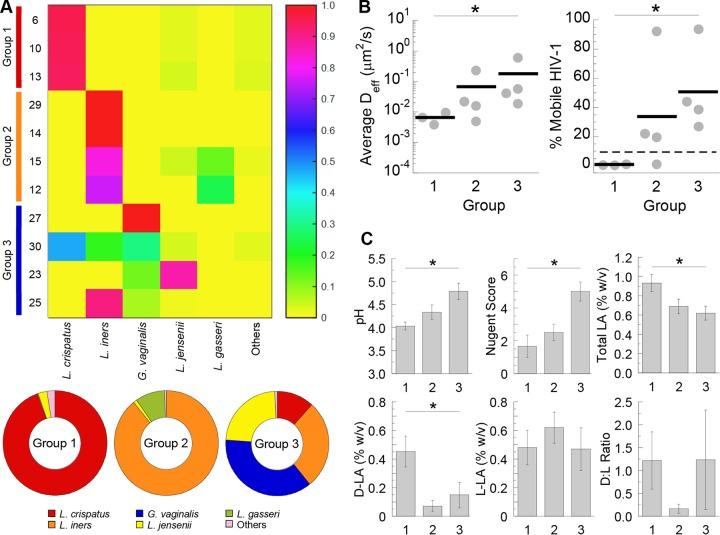
Cervicovaginal mucus (CVM) can provide a barrier that precludes HIV and other sexually transmitted virions from reaching target cells in the vaginal epithelium, thereby preventing or reducing infections. However, the barrier properties of CVM differ from woman to woman, and the causes of these variations are not yet well understood. Using high-resolution particle tracking of fluorescent HIV-1 pseudoviruses, we found that neither pH nor Nugent scores nor total lactic acid levels correlated significantly with virus trapping in unmodified CVM from diverse donors. Surprisingly, HIV-1 was generally trapped in CVM with relatively high concentrations of d-lactic acid and a Lactobacillus crispatus-dominant microbiota. In contrast, a substantial fraction of HIV-1 virions diffused rapidly through CVM with low concentrations of d-lactic acid that had a Lactobacillus iners-dominant microbiota or significant amounts of Gardnerella vaginalis, a bacterium associated with bacterial vaginosis. Our results demonstrate that the vaginal microbiota, including specific species of Lactobacillus, can alter the diffusional barrier properties of CVM against HIV and likely other sexually transmitted viruses and that these microbiota-associated changes may account in part for the elevated risks of HIV acquisition linked to bacterial vaginosis or intermediate vaginal microbiota.
Variations in the vaginal microbiota, especially shifts away from Lactobacillus-dominant microbiota, are associated with differential risks of acquiring HIV or other sexually transmitted infections. However, emerging evidence suggests that Lactobacillus iners frequently colonizes women with recurring bacterial vaginosis, raising the possibility that L. iners may not be as protective as other Lactobacillus species. Our study was designed to improve understanding of how the cervicovaginal mucus barrier against HIV may vary between women along with the vaginal microbiota and led to the finding that the vaginal microbiota, including specific species of Lactobacillus, can directly alter the diffusional barrier properties of cervicovaginal mucus. This work advances our understanding of the complex barrier properties of mucus and highlights the differential protective ability of different species of Lactobacillus, with Lactobacillus crispatus and possibly other species playing a key role in protection against HIV and other sexually transmitted infections. These findings could lead to the development of novel strategies to protect women against HIV.
宫颈阴道黏液(CVM)可形成一道屏障,阻止HIV和其他性传播病毒颗粒到达阴道上皮中的靶细胞,从而预防或减少感染。然而,CVM的屏障特性因女性个体而异,这些差异的原因尚未完全明确。通过对荧光HIV-1假病毒进行高分辨率粒子追踪,我们发现,对于来自不同捐赠者的未修饰CVM,pH值、 Nugent评分或总乳酸水平均与病毒捕获无显著相关性。令人惊讶的是,HIV-1通常被困在含有相对高浓度d-乳酸且以卷曲乳杆菌为主的微生物群的CVM中。相反,相当一部分HIV-1病毒粒子能迅速扩散通过含有低浓度d-乳酸、以惰性乳杆菌为主的微生物群或大量与细菌性阴道病相关的阴道加德纳菌的CVM。我们的研究结果表明,包括特定种类乳酸杆菌在内的阴道微生物群可改变CVM对HIV以及可能对其他性传播病毒的扩散屏障特性,而且这些与微生物群相关的变化可能部分解释了与细菌性阴道病或中间型阴道微生物群相关的HIV感染风险升高的原因。
阴道微生物群的变化,尤其是从以乳酸杆菌为主的微生物群转变,与感染HIV或其他性传播感染的不同风险相关。然而,新出现的证据表明,惰性乳杆菌经常在复发性细菌性阴道病的女性中定植,这增加了惰性乳杆菌可能不如其他乳酸杆菌具有保护作用的可能性。我们的研究旨在更好地理解宫颈阴道黏液对HIV的屏障作用在不同女性以及阴道微生物群之间可能存在的差异,并发现包括特定种类乳酸杆菌在内的阴道微生物群可直接改变宫颈阴道黏液的扩散屏障特性。这项工作增进了我们对黏液复杂屏障特性的理解,并突出了不同种类乳酸杆菌的不同保护能力,其中卷曲乳杆菌以及可能的其他种类在预防HIV和其他性传播感染中起关键作用。这些发现可能会促成开发保护女性免受HIV感染的新策略。