Lee Yeri, Kim Kang Ho, Kim Dong Geon, Cho Hee Jin, Kim Yeonghwan, Rheey Jinguen, Shin Kayoung, Seo Yun Jee, Choi Yeon-Sook, Lee Jung-Il, Lee Jeongwu, Joo Kyeung Min, Nam Do-Hyun
Department of Health Sciences and Technology, SAIHST, Sungkyunkwan University, Seoul, South Korea.
Samsung Biomedical Research Institute, Samsung Medical Center, Seoul, South Korea.
PLoS One. 2015 Oct 7;10(10):e0137703. doi: 10.1371/journal.pone.0137703. eCollection 2015.
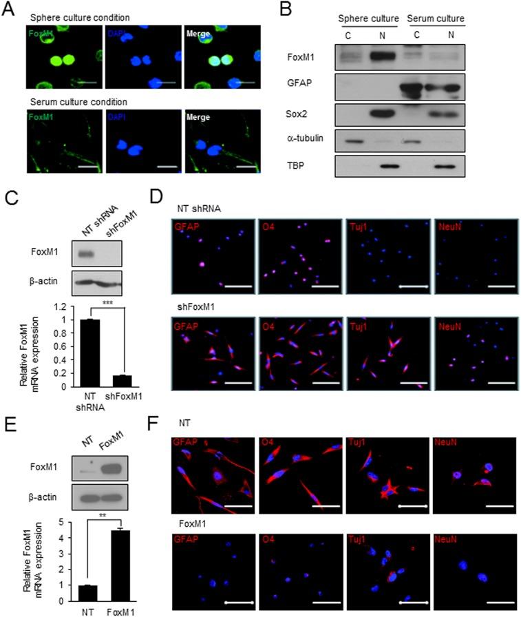
Glioblastoma (GBM) is the most aggressive and most lethal brain tumor. As current standard therapy consisting of surgery and chemo-irradiation provides limited benefit for GBM patients, novel therapeutic options are urgently required. Forkhead box M1 (FoxM1) transcription factor is an oncogenic regulator that promotes the proliferation, survival, and treatment resistance of various human cancers. The roles of FoxM1 in GBM remain incompletely understood, due in part to pleotropic nature of the FoxM1 pathway. Here, we show the roles of FoxM1 in GBM stem cell maintenance and radioresistance. ShRNA-mediated FoxM1 inhibition significantly impeded clonogenic growth and survival of patient-derived primary GBM cells with marked downregulation of Sox2, a master regulator of stem cell phenotype. Ectopic expression of Sox2 partially rescued FoxM1 inhibition-mediated effects. Conversely, FoxM1 overexpression upregulated Sox2 expression and promoted clonogenic growth of GBM cells. These data, with a direct binding of FoxM1 in the Sox2 promoter region in GBM cells, suggest that FoxM1 regulates stemness of primary GBM cells via Sox2. We also found significant increases in FoxM1 and Sox2 expression in GBM cells after irradiation both in vitro and in vivo orthotopic tumor models. Notably, genetic or a small-molecule FoxM1 inhibitor-mediated FoxM1 targeting significantly sensitized GBM cells to irradiation, accompanying with Sox2 downregulation. Finally, FoxM1 inhibition combined with irradiation in a patient GBM-derived orthotopic model significantly impeded tumor growth and prolonged the survival of tumor bearing mice. Taken together, these results indicate that the FoxM1-Sox2 signaling axis promotes clonogenic growth and radiation resistance of GBM, and suggest that FoxM1 targeting combined with irradiation is a potentially effective therapeutic approach for GBM.
胶质母细胞瘤(GBM)是最具侵袭性和致死性的脑肿瘤。由于目前由手术和放化疗组成的标准治疗方法对GBM患者的益处有限,因此迫切需要新的治疗选择。叉头框M1(FoxM1)转录因子是一种致癌调节因子,可促进多种人类癌症的增殖、存活和治疗抗性。FoxM1在GBM中的作用仍未完全明确,部分原因是FoxM1信号通路具有多效性。在此,我们展示了FoxM1在GBM干细胞维持和放射抗性中的作用。短发夹RNA(shRNA)介导的FoxM1抑制显著阻碍了患者来源的原发性GBM细胞的克隆生长和存活,同时干细胞表型的主要调节因子Sox2明显下调。Sox2的异位表达部分挽救了FoxM1抑制介导的效应。相反,FoxM1的过表达上调了Sox2的表达并促进了GBM细胞的克隆生长。这些数据,以及FoxM1在GBM细胞中与Sox2启动子区域的直接结合,表明FoxM1通过Sox2调节原发性GBM细胞的干性。我们还发现在体外和体内原位肿瘤模型中,照射后GBM细胞中FoxM1和Sox2的表达显著增加。值得注意的是,基因或小分子FoxM1抑制剂介导的FoxM1靶向显著使GBM细胞对辐射敏感,同时伴有Sox2下调。最后,在患者GBM来源的原位模型中,FoxM1抑制与照射相结合显著阻碍了肿瘤生长并延长了荷瘤小鼠的存活时间。综上所述,这些结果表明FoxM1-Sox2信号轴促进了GBM的克隆生长和放射抗性,并表明靶向FoxM1与照射相结合是一种潜在有效的GBM治疗方法。