Suppr超能文献

mTORC2通过c-Myc依赖的E2F1上调促进细胞存活。

mTORC2 promotes cell survival through c-Myc-dependent up-regulation of E2F1.

作者信息

Zou Zhipeng, Chen Juan, Liu Anling, Zhou Xuan, Song Qiancheng, Jia Chunhong, Chen Zhenguo, Lin Jun, Yang Cuilan, Li Ming, Jiang Yu, Bai Xiaochun

机构信息

Department of Cell Biology, School of Basic Medical Sciences, Southern Medical University, Guangzhou, Guangdong 510515, China.

Department of Pharmacology and Chemical Biology, University of Pittsburgh School of Medicine, Pittsburgh, PA 15213.

出版信息

J Cell Biol. 2015 Oct 12;211(1):105-22. doi: 10.1083/jcb.201411128.

Abstract

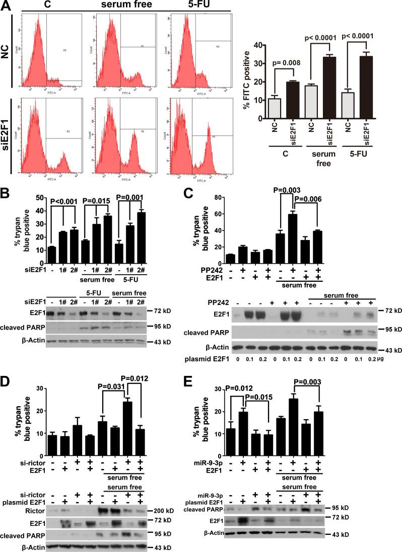
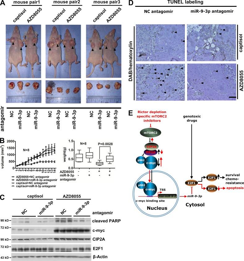
Previous studies have reported that mTORC2 promotes cell survival through phosphorylating AKT and enhancing its activity. We reveal another mechanism by which mTORC2 controls apoptosis. Inactivation of mTORC2 promotes binding of CIP2A to PP2A, leading to reduced PP2A activity toward c-Myc serine 62 and, consequently, enhancement of c-Myc phosphorylation and expression. Increased c-Myc activity induces transcription of pri-miR-9-2/miR-9-3p, in turn inhibiting expression of E2F1, a transcriptional factor critical for cancer cell survival and tumor progression, resulting in enhanced apoptosis. In vivo experiments using B cell-specific mTORC2 (rapamycin-insensitive companion of mTOR) deletion mice and a xenograft tumor model confirmed that inactivation of mTORC2 causes up-regulation of c-Myc and miR-9-3p, down-regulation of E2F1, and consequent reduction in cell survival. Conversely, Antagomir-9-3p reversed mTORC1/2 inhibitor-potentiated E2F1 suppression and resultant apoptosis in xenograft tumors. Our in vitro and in vivo findings collectively demonstrate that mTORC2 promotes cell survival by stimulating E2F1 expression through a c-Myc- and miR-9-3p-dependent mechanism.

摘要

先前的研究报道,mTORC2通过磷酸化AKT并增强其活性来促进细胞存活。我们揭示了mTORC2控制细胞凋亡的另一种机制。mTORC2失活促进CIP2A与PP2A结合,导致PP2A对c-Myc丝氨酸62的活性降低,从而增强c-Myc的磷酸化和表达。c-Myc活性增加诱导pri-miR-9-2/miR-9-3p转录,进而抑制E2F1的表达,E2F1是一种对癌细胞存活和肿瘤进展至关重要的转录因子,导致细胞凋亡增强。使用B细胞特异性mTORC2(mTOR的雷帕霉素不敏感伴侣)缺失小鼠和异种移植肿瘤模型进行的体内实验证实,mTORC2失活导致c-Myc和miR-9-3p上调,E2F1下调,从而降低细胞存活率。相反,Antagomir-9-3p逆转了mTORC1/2抑制剂增强的异种移植肿瘤中E2F1抑制和由此产生的细胞凋亡。我们的体外和体内研究结果共同表明,mTORC2通过一种依赖于c-Myc和miR-9-3p的机制刺激E2F1表达来促进细胞存活。

https://cdn.ncbi.nlm.nih.gov/pmc/blobs/02b9/4602034/b5da41ddf186/JCB_201411128_Fig1.jpg

文献AI研究员

20分钟写一篇综述,助力文献阅读效率提升50倍。

立即体验

用中文搜PubMed

大模型驱动的PubMed中文搜索引擎

马上搜索

文档翻译

学术文献翻译模型,支持多种主流文档格式。

立即体验