Mu Yangling, Zhao Chunmei, Toni Nicolas, Yao Jun, Gage Fred H
Department of Physiology, School of Basic Medicine, Huazhong University of Science and Technology, Wuhan, China.
Institute of Brain Research, Huazhong University of Science and Technology, Wuhan, China.
Elife. 2015 Oct 16;4:e07871. doi: 10.7554/eLife.07871.
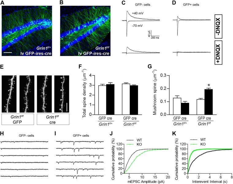
NMDA receptor (NMDAR)-dependent forms of synaptic plasticity are thought to underlie the assembly of developing neuronal circuits and to play a crucial role in learning and memory. It remains unclear how NMDAR might contribute to the wiring of adult-born granule cells (GCs). Here we demonstrate that nascent GCs lacking NMDARs but rescued from apoptosis by overexpressing the pro-survival protein Bcl2 were deficient in spine formation. Insufficient spinogenesis might be a general cause of cell death restricted within the NMDAR-dependent critical time window for GC survival. NMDAR loss also led to enhanced mushroom spine formation and synaptic AMPAR activity throughout the development of newborn GCs. Moreover, similar elevated synapse maturation in the absence of NMDARs was observed in neonate-generated GCs and CA1 pyramidal neurons. Together, these data suggest that NMDAR operates as a molecular monitor for controlling the activity-dependent establishment and maturation rate of synaptic connections between newborn neurons and others.
N-甲基-D-天冬氨酸受体(NMDAR)依赖性的突触可塑性形式被认为是发育中神经元回路组装的基础,并在学习和记忆中起关键作用。目前尚不清楚NMDAR如何对成年新生颗粒细胞(GC)的布线产生影响。在此,我们证明,缺乏NMDAR但通过过表达促生存蛋白Bcl2从凋亡中挽救出来的新生GC在棘突形成方面存在缺陷。棘突生成不足可能是在GC存活的NMDAR依赖性关键时间窗口内细胞死亡的普遍原因。在新生GC的整个发育过程中,NMDAR缺失还导致蘑菇状棘突形成增加和突触α-氨基-3-羟基-5-甲基-4-异恶唑丙酸受体(AMPAR)活性增强。此外,在新生的GC和CA1锥体神经元中也观察到在没有NMDAR的情况下突触成熟度有类似的升高。这些数据共同表明,NMDAR作为一种分子监测器,用于控制新生神经元与其他神经元之间突触连接的活动依赖性建立和成熟速率。