Suppr超能文献

血管平滑肌细胞增殖和凋亡同时增加加速糖尿病小鼠静脉动脉粥样硬化。

Simultaneous Increases in Proliferation and Apoptosis of Vascular Smooth Muscle Cells Accelerate Diabetic Mouse Venous Atherosclerosis.

作者信息

Ping Suning, Li Yuhuang, Liu Shuying, Zhang Zhengyu, Wang Jingjing, Zhou Yuhuan, Liu Kefeng, Huang Jintao, Chen Dadi, Wang Junmei, Li Chaohong

机构信息

Department of Histology and Embryology, Zhongshan School of Medicine, Sun Yat-sen University, Guangzhou, Guangdong Province, China.

Department of Histology and Embryology, Zhongshan School of Medicine, Sun Yat-sen University, Guangzhou, Guangdong Province, China; Department of Histology and Embryology, Basic Medical College, Guangzhou Medical University, Guangzhou, Guangdong Province, China.

出版信息

PLoS One. 2015 Oct 21;10(10):e0141375. doi: 10.1371/journal.pone.0141375. eCollection 2015.

Abstract

AIMS

This study was designed to demonstrate simultaneous increases in proliferation and apoptosis of vascular smooth muscle cells (VSMCs) leading to accelerated vein graft remodeling and to explore the underlying mechanisms.

METHODS

Vein grafts were performed in non-diabetic and diabetic mice. The cultured quiescent VSMCs were subjected to mechanical stretch stress (SS) and/or advanced glycosylation end products (AGEs). Harvested vein grafts and treated VSMCs were used to detect cell proliferation, apoptosis, mitogen-activated protein kinases (MAPKs) activation and SM-α-actin expression.

RESULTS

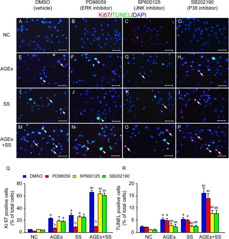
Significantly thicker vessel walls and greater increases in proliferation and apoptosis were observed in diabetic vein grafts than those in non-diabetic. Both SS and AGEs were found to induce different activation of three members of MAPKs and simultaneous increases in proliferation and apoptosis of VSMCs, and combined treatment with both had a synergistic effect. VSMCs with strong SM-α-actin expression represented more activated JNKs or p38MAPK, and cell apoptosis, while the cells with weak SM-α-actin expression demonstrated preferential activation of ERKs and cell proliferation. In contrast, inhibition of MAPKs signals triggered significant decreases in VSMC proliferation, and apoptosis. Treatment of the cells with RNA interference of receptor of AGEs (RAGE) also resulted in significant decreases in both proliferation and apoptosis.

CONCLUSIONS

Increased pressure-induced SS triggers simultaneous increases in proliferation and apoptosis of VSMCs in the vein grafts leading to vein arterializations, which can be synergistically accelerated by high glucose-induced AGEs resulting in vein graft atherosclerosis. Either SS or AGEs and their combination induce simultaneous increases in proliferation and apoptosis of VSMCs via different activation of three members of MAPKs resulting from different VSMC subtypes classified by SM-α-actin expression levels.

摘要

目的

本研究旨在证明血管平滑肌细胞(VSMC)增殖和凋亡同时增加会导致静脉移植物重塑加速,并探索其潜在机制。

方法

在非糖尿病和糖尿病小鼠中进行静脉移植。将培养的静止VSMC施加机械拉伸应力(SS)和/或晚期糖基化终产物(AGEs)。收获的静脉移植物和处理后的VSMC用于检测细胞增殖、凋亡、丝裂原活化蛋白激酶(MAPK)激活和SM-α-肌动蛋白表达。

结果

与非糖尿病静脉移植物相比,糖尿病静脉移植物的血管壁明显更厚,增殖和凋亡增加更为显著。发现SS和AGEs均可诱导MAPK三个成员的不同激活以及VSMC增殖和凋亡同时增加,两者联合处理具有协同作用。SM-α-肌动蛋白表达强的VSMC表现出更多的JNK或p38MAPK激活以及细胞凋亡,而SM-α-肌动蛋白表达弱的细胞则表现出ERK的优先激活和细胞增殖。相反,抑制MAPK信号会导致VSMC增殖和凋亡显著降低。用AGEs受体(RAGE)的RNA干扰处理细胞也会导致增殖和凋亡显著降低。

结论

压力诱导的SS增加会导致静脉移植物中VSMC增殖和凋亡同时增加,从而导致静脉动脉化,高血糖诱导的AGEs可协同加速这一过程,导致静脉移植物动脉粥样硬化。SS或AGEs及其组合通过由SM-α-肌动蛋白表达水平分类的不同VSMC亚型对MAPK三个成员的不同激活,诱导VSMC增殖和凋亡同时增加。

https://cdn.ncbi.nlm.nih.gov/pmc/blobs/d116/4619075/94552a86debe/pone.0141375.g001.jpg

文献AI研究员

20分钟写一篇综述,助力文献阅读效率提升50倍。

立即体验

用中文搜PubMed

大模型驱动的PubMed中文搜索引擎

马上搜索

文档翻译

学术文献翻译模型,支持多种主流文档格式。

立即体验