Arafeh Rand, Qutob Nouar, Emmanuel Rafi, Keren-Paz Alona, Madore Jason, Elkahloun Abdel, Wilmott James S, Gartner Jared J, Di Pizio Antonella, Winograd-Katz Sabina, Sindiri Sivasish, Rotkopf Ron, Dutton-Regester Ken, Johansson Peter, Pritchard Antonia L, Waddell Nicola, Hill Victoria K, Lin Jimmy C, Hevroni Yael, Rosenberg Steven A, Khan Javed, Ben-Dor Shifra, Niv Masha Y, Ulitsky Igor, Mann Graham J, Scolyer Richard A, Hayward Nicholas K, Samuels Yardena
Molecular Cell Biology Department, Weizmann Institute of Science, Rehovot, Israel.
Melanoma Institute Australia, Sydney, New South Wales, Australia.
Nat Genet. 2015 Dec;47(12):1408-10. doi: 10.1038/ng.3427. Epub 2015 Oct 26.
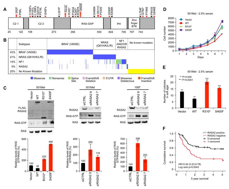
Analysis of 501 melanoma exomes identified RASA2, encoding a RasGAP, as a tumor-suppressor gene mutated in 5% of melanomas. Recurrent loss-of-function mutations in RASA2 were found to increase RAS activation, melanoma cell growth and migration. RASA2 expression was lost in ≥30% of human melanomas and was associated with reduced patient survival. These findings identify RASA2 inactivation as a melanoma driver and highlight the importance of RasGAPs in cancer.
对501例黑色素瘤外显子组的分析确定,编码RasGAP的RASA2为一种肿瘤抑制基因,在5%的黑色素瘤中发生突变。研究发现,RASA2中反复出现的功能丧失性突变会增加RAS激活、黑色素瘤细胞生长和迁移。在≥30%的人类黑色素瘤中,RASA2表达缺失,且与患者生存率降低相关。这些发现确定RASA2失活是黑色素瘤的驱动因素,并突出了RasGAP在癌症中的重要性。