Suppr超能文献

IKK2的心脏特异性激活导致心脏发育缺陷和胚胎致死。

Cardiac-Specific Activation of IKK2 Leads to Defects in Heart Development and Embryonic Lethality.

作者信息

Kraut Bärbel, Maier Harald J, Kókai Enikö, Fiedler Katja, Boettger Thomas, Illing Annett, Kostin Sawa, Walther Paul, Braun Thomas, Wirth Thomas

机构信息

Institute of Physiological Chemistry, University of Ulm, Ulm, Germany.

Max Planck Institute for Heart and Lung Research, Bad Nauheim, Germany.

出版信息

PLoS One. 2015 Nov 5;10(11):e0141591. doi: 10.1371/journal.pone.0141591. eCollection 2015.

Abstract

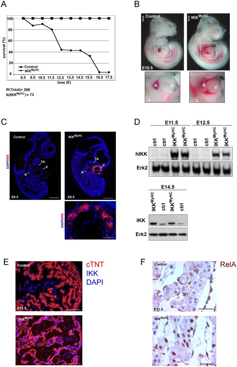
The transcription factor NF-κB has been associated with a range of pathological conditions of the heart, mainly based on its function as a master regulator of inflammation and pro-survival factor. Here, we addressed the question what effects activation of NF-κB can have during murine heart development. We expressed a constitutively active (CA) mutant of IKK2, the kinase activating canonical NF-κB signaling, specifically in cardiomyocytes under the control of the α-myosin heavy chain promoter. Expression of IKK2-CA resulted in embryonic lethality around E13. Embryos showed defects in compact zone formation and the contractile apparatus, and overall were characterized by widespread inflammation with infiltration of myeloid cells. Gene expression analysis suggested an interferon type I signature, with increased expression of interferon regulatory factors. While apoptosis of cardiomyocytes was only increased at later stages, their proliferation was decreased early on, providing an explanation for the disturbed compact zone formation. Mechanistically, this could be explained by activation of the JAK/STAT axis and increased expression of the cell cycle inhibitor p21. A rescue experiment with an IκBα superrepressor demonstrated that the phenotype was dependent on NF-κB. We conclude that activation of NF-κB is detrimental during normal heart development due to excessive activation of pro-inflammatory pathways.

摘要

转录因子NF-κB与一系列心脏病理状况相关,主要基于其作为炎症和促生存因子的主要调节因子的功能。在此,我们探讨了在小鼠心脏发育过程中NF-κB激活会产生何种影响这一问题。我们在α-肌球蛋白重链启动子的控制下,在心肌细胞中特异性表达了IKK2的组成型活性(CA)突变体,IKK2是激活经典NF-κB信号传导的激酶。IKK2-CA的表达导致胚胎在E13左右死亡。胚胎在致密带形成和收缩装置方面出现缺陷,总体特征是伴有髓样细胞浸润的广泛炎症。基因表达分析显示出I型干扰素特征,干扰素调节因子的表达增加。虽然心肌细胞凋亡仅在后期增加,但其增殖在早期就减少了,这为致密带形成紊乱提供了解释。从机制上讲,这可以通过JAK/STAT轴的激活和细胞周期抑制剂p21表达的增加来解释。用IκBα超抑制剂进行的拯救实验表明该表型依赖于NF-κB。我们得出结论,由于促炎途径的过度激活,NF-κB的激活在正常心脏发育过程中是有害的。

https://cdn.ncbi.nlm.nih.gov/pmc/blobs/b1a7/4634958/66b9db5200ae/pone.0141591.g002.jpg

文献AI研究员

20分钟写一篇综述,助力文献阅读效率提升50倍。

立即体验

用中文搜PubMed

大模型驱动的PubMed中文搜索引擎

马上搜索

文档翻译

学术文献翻译模型,支持多种主流文档格式。

立即体验