Suppr超能文献

产前抗生素治疗增加后代对实验性结肠炎的易感性:肠道微生物群的作用。

Antepartum Antibiotic Treatment Increases Offspring Susceptibility to Experimental Colitis: A Role of the Gut Microbiota.

作者信息

Munyaka Peris Mumbi, Eissa N, Bernstein Charles Noah, Khafipour Ehsan, Ghia Jean-Eric

机构信息

Department of Immunology, University of Manitoba, Winnipeg, Manitoba, Canada.

Department of Animal Science, University of Manitoba, Winnipeg, Manitoba, Canada.

出版信息

PLoS One. 2015 Nov 25;10(11):e0142536. doi: 10.1371/journal.pone.0142536. eCollection 2015.

Abstract

BACKGROUND AND AIMS

Postnatal maturation of the immune system is largely driven by exposure to microbes, and thus the nature of intestinal colonization may be associated with development of childhood diseases that may persist into adulthood. We investigated whether antepartum antibiotic (ATB) therapy can increase offspring susceptibility to experimental colitis through alteration of the gut microbiota.

METHODS

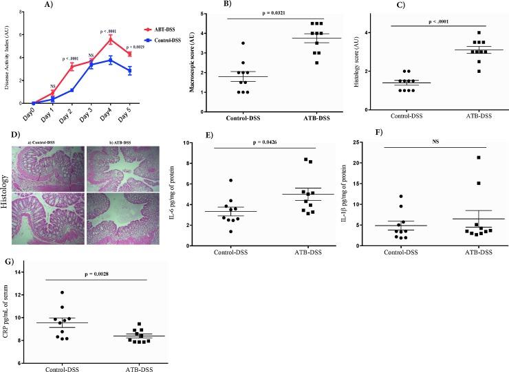
Pregnant C57Bl/6 mice were treated with cefazolin at 160 mg/kg body weight or with saline starting six days before due date. At 7 weeks, fecal samples were collected from male offspring after which they received 4% dextran sulfate sodium (DSS) in drinking water for 5 days. Disease activity index, histology, colonic IL-6, IL-1β and serum C-reactive protein (CRP) were determined. The V3-V4 region of colonic and fecal bacterial 16S rRNA was sequenced. Alpha-, beta-diversity and differences at the phylum and genus levels were determined, while functional pathways of classified bacteria were predicted.

RESULTS

ATB influenced fecal bacterial composition and hence bacterial functional pathways before induction of colitis. After induction of colitis, ATB increased onset of clinical disease, histologic score, and colonic IL-6. In addition, ATB decreased fecal microbial richness, changed fecal and colon microbial composition, which was accompanied by a modification of microbial functional pathways. Also, several taxa were associated with ATB at lower taxonomical levels.

CONCLUSIONS

The results support the hypothesis that antepartum antibiotics modulate offspring intestinal bacterial colonization and increase susceptibility to develop colonic inflammation in a murine model of colitis, and may guide future interventions to restore physiologic intestinal colonization in offspring born by antibiotic-exposed mothers.

摘要

背景与目的

免疫系统的产后成熟在很大程度上是由接触微生物驱动的,因此肠道定植的性质可能与可能持续到成年期的儿童疾病的发展有关。我们研究了产前抗生素(ATB)治疗是否会通过改变肠道微生物群增加后代对实验性结肠炎的易感性。

方法

在预产期前6天开始,对怀孕的C57Bl/6小鼠以160mg/kg体重的剂量给予头孢唑林或生理盐水。在7周龄时,从雄性后代收集粪便样本,之后它们饮用含4%硫酸葡聚糖钠(DSS)的水5天。测定疾病活动指数、组织学、结肠白细胞介素-6(IL-6)、白细胞介素-1β(IL-1β)和血清C反应蛋白(CRP)。对结肠和粪便细菌16S rRNA的V3-V4区域进行测序。确定α-多样性、β-多样性以及门和属水平的差异,同时预测分类细菌的功能途径。

结果

在诱导结肠炎之前,ATB影响粪便细菌组成,从而影响细菌功能途径。诱导结肠炎后,ATB增加了临床疾病的发作、组织学评分和结肠IL-6。此外,ATB降低了粪便微生物丰富度,改变了粪便和结肠微生物组成,这伴随着微生物功能途径的改变。而且,在较低分类水平上有几个分类群与ATB有关。

结论

结果支持以下假设,即在结肠炎小鼠模型中,产前抗生素调节后代肠道细菌定植并增加发生结肠炎症的易感性,这可能为未来恢复抗生素暴露母亲所生孩子的生理性肠道定植的干预措施提供指导。

https://cdn.ncbi.nlm.nih.gov/pmc/blobs/5ec3/4659638/b62a3e538b86/pone.0142536.g001.jpg

文献AI研究员

20分钟写一篇综述,助力文献阅读效率提升50倍。

立即体验

用中文搜PubMed

大模型驱动的PubMed中文搜索引擎

马上搜索

文档翻译

学术文献翻译模型,支持多种主流文档格式。

立即体验