Suppr超能文献

人牙周干细胞释放特异性促消退介质,并具有受脂氧素调节的免疫调节和促愈合特性。

Human Periodontal Stem Cells Release Specialized Proresolving Mediators and Carry Immunomodulatory and Prohealing Properties Regulated by Lipoxins.

作者信息

Cianci Eleonora, Recchiuti Antonio, Trubiani Oriana, Diomede Francesca, Marchisio Marco, Miscia Sebastiano, Colas Romain A, Dalli Jesmond, Serhan Charles N, Romano Mario

机构信息

Department of Medicine and Aging Science, "G. D'Annunzio" University of Chieti-Pescara, Chieti, Italy StemTeCh Group, "G. D'Annunzio" University of Chieti-Pescara, Chieti, Italy Department of Medical, Oral and Biotechnological Sciences, "G. D'Annunzio" University of Chieti-Pescara, Chieti, Italy.

Department of Medical, Oral and Biotechnological Sciences, "G. D'Annunzio" University of Chieti-Pescara, Chieti, Italy.

出版信息

Stem Cells Transl Med. 2016 Jan;5(1):20-32. doi: 10.5966/sctm.2015-0163. Epub 2015 Nov 25.

Abstract

UNLABELLED

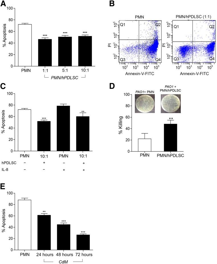
Unresolved inflammation and tissue destruction are underlying mechanisms of periodontitis, which is linked to dysregulated polymorphonuclear neutrophil (PMN) functions. Lipoxin A4 (LXA4) is a specialized proresolving lipid mediator (SPM) that dampens excessive inflammation, promotes resolution, and protects from leukocyte-mediated tissue damage. Human periodontal ligament stem cells (hPDLSCs) represent key players during tissue regeneration and may contribute to resolution of inflammation; thus, they may represent a promising tool in regenerative dentistry. In the present study, we investigated the actions of hPDLSCs on PMN apoptosis and antimicrobial functions, and determined the impact of LXA4 on hPDLSCs. hPDLSCs significantly reduced apoptosis and stimulated microbicidal activity of human PMNs, via both cell-cell interactions and paracrine mechanisms. Lipid mediator metabololipidomics analysis demonstrated that hPDLSCs biosynthesize SPMs, including resolvin D1, D2, D5, and D6; protectin D1; maresins; and LXB4; as well as prostaglandins D2, E2, and F2α. LXA4 significantly enhanced proliferation, migration, and wound healing capacity of hPDLSCs through the activation of its cognate receptor ALX/FPR2, expressed on hPDLSCs. Together, these results demonstrate that hPDLSCs modulate PMN functions, and provide the first evidence that stem cells generate SPM and that the LXA4-ALX/FPR2 axis regulates regenerative functions of hPDLSCs by a novel receptor-mediated mechanism.

SIGNIFICANCE

These findings uncovered unappreciated features of stem cells from the periodontal ligament, supporting the notion that these cells may act as master regulators of pathophysiological events through the release of mediators that promote the resolution of inflammation and bacterial killing. The study also demonstrated that it is possible to modulate important functions of periodontal stem cells using lipoxin A4, a potent endogenous stop signal of inflammation. Thus, this study revealed an unappreciated anti-inflammatory proregenerative circuit that may be exploited to combat periodontal pathologies using resident stem cells. Moreover, the data may represent a more general template to explain the immunomodulatory functions of stem cells.

摘要

未标记

未解决的炎症和组织破坏是牙周炎的潜在机制,这与多形核中性粒细胞(PMN)功能失调有关。脂氧素A4(LXA4)是一种特殊的促消退脂质介质(SPM),可减轻过度炎症、促进炎症消退并保护免受白细胞介导的组织损伤。人牙周膜干细胞(hPDLSCs)是组织再生过程中的关键参与者,可能有助于炎症的消退;因此,它们可能是再生牙科中有前景的工具。在本研究中,我们研究了hPDLSCs对PMN凋亡和抗菌功能的作用,并确定了LXA4对hPDLSCs的影响。hPDLSCs通过细胞间相互作用和旁分泌机制显著减少了人PMN的凋亡并刺激了其杀菌活性。脂质介质代谢脂质组学分析表明,hPDLSCs可生物合成SPM,包括消退素D1、D2、D5和D6;保护素D1;maresin;以及LXB4;还有前列腺素D2、E2和F2α。LXA4通过激活hPDLSCs上表达的同源受体ALX/FPR2,显著增强了hPDLSCs的增殖、迁移和伤口愈合能力。总之,这些结果表明hPDLSCs可调节PMN功能,并首次证明干细胞可产生SPM,且LXA4-ALX/FPR2轴通过一种新的受体介导机制调节hPDLSCs的再生功能。

意义

这些发现揭示了牙周膜干细胞未被认识的特征,支持了这些细胞可能通过释放促进炎症消退和细菌杀灭的介质而作为病理生理事件的主要调节因子的观点。该研究还表明,使用脂氧素A4(一种强大的内源性炎症终止信号)调节牙周干细胞的重要功能是可能的。因此,本研究揭示了一个未被认识的抗炎促再生回路,可利用驻留干细胞来对抗牙周疾病。此外,这些数据可能代表了一个更通用的模板来解释干细胞的免疫调节功能。

https://cdn.ncbi.nlm.nih.gov/pmc/blobs/6d4a/4704879/b45a10a3fb74/sctm_20150163_f1.jpg

文献AI研究员

20分钟写一篇综述,助力文献阅读效率提升50倍。

立即体验

用中文搜PubMed

大模型驱动的PubMed中文搜索引擎

马上搜索

文档翻译

学术文献翻译模型,支持多种主流文档格式。

立即体验