Suppr超能文献

鉴定介导骨肉瘤肺转移的关键基因和基因相互作用网络。

Identification of critical genes and gene interaction networks that mediate osteosarcoma metastasis to the lungs.

作者信息

Liu Kegui, He Qunhui, Liao Guangjun, Han Jian

机构信息

Department of Osteoarticular Surgery, Yantai Shan Hospital, Yantai, Shandong 264000, P.R. China.

Department of Anesthesiology, Yuhuang Ding Hospital, Yantai, Shandong 264000, P.R. China.

出版信息

Exp Ther Med. 2015 Nov;10(5):1796-1806. doi: 10.3892/etm.2015.2767. Epub 2015 Sep 23.

Abstract

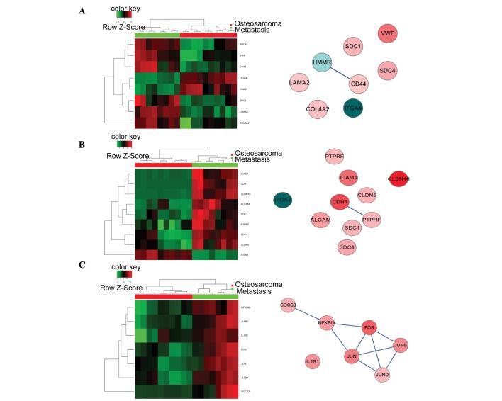
Osteosarcoma (OS) is the most commonly diagnosed bone tumor in young adults under the age of 20. Metastasis is considered an important factor underlying cancer-associated morbidity and mortality, and, as a result, the survival rate of patients with metastatic OS is low. In spite of this, the mechanisms underlying metastasis in OS are currently not well understood. The present study compared gene expression levels between five non-metastatic and four metastatic OS tumor samples, using an Affymetrix microarray. A total of 282 genes were differentially expressed in the metastatic samples, as compared with the non-metastatic samples. Of these differentially expressed genes (DEGs), 212 were upregulated and 70 were downregulated. The following DEGs were associated with metastasis: Homeobox only protein; lysosomal-associated membrane protein-3; chemokine (C-C motif) ligand-18; carcinoembryonic antigen-related cell adhesion molecule-6; keratin-19; prostaglandin-endoperoxide synthase-2; clusterin; and nucleoside diphosphate kinase-1. Subsequently, Gene Ontology (GO) and Kyoto Encyclopedia of Genes and Genomes (KEGG) enrichment pathway analyses were conducted, which identified 529 biological processes (P<0.01) and 10 KEGG pathways (P<0.05) that were significantly over-represented in the metastatic samples, as compared with the non-metastatic samples. Interaction networks for the DEGs were constructed using the corresponding GO terms and KEGG pathways, and these identified numerous genes that may contribute to OS metastasis. Among the enriched biological processes, four DEGs were consistently over-represented: Jun proto-oncogene, caveolin-1, nuclear factor-κB-inhibitor-α and integrin alpha-4; thus suggesting that they may have key roles in OS metastasis, and may be considered potential therapeutic targets in the treatment of patients with OS.

摘要

骨肉瘤(OS)是20岁以下年轻成年人中最常被诊断出的骨肿瘤。转移被认为是癌症相关发病和死亡的一个重要因素,因此,转移性OS患者的生存率较低。尽管如此,目前对OS转移的潜在机制仍了解不足。本研究使用Affymetrix微阵列比较了五个非转移性和四个转移性OS肿瘤样本之间的基因表达水平。与非转移性样本相比,共有282个基因在转移性样本中差异表达。在这些差异表达基因(DEG)中,212个上调,70个下调。以下DEG与转移相关:仅同源盒蛋白;溶酶体相关膜蛋白-3;趋化因子(C-C基序)配体-18;癌胚抗原相关细胞粘附分子-6;角蛋白-19;前列腺素内过氧化物合酶-2;簇集蛋白;以及核苷二磷酸激酶-1。随后,进行了基因本体论(GO)和京都基因与基因组百科全书(KEGG)富集途径分析,结果确定与非转移性样本相比,有529个生物学过程(P<0.01)和10条KEGG途径(P<0.05)在转移性样本中显著富集。使用相应的GO术语和KEGG途径构建了DEG的相互作用网络,这些网络确定了许多可能促成OS转移的基因。在富集的生物学过程中,有四个DEG始终显著富集:原癌基因Jun、小窝蛋白-1、核因子-κB抑制剂-α和整合素α-4;因此表明它们可能在OS转移中起关键作用,并且可能被视为治疗OS患者的潜在治疗靶点。

https://cdn.ncbi.nlm.nih.gov/pmc/blobs/56f2/4665845/8886bf2fbd73/etm-10-05-1796-g00.jpg

文献AI研究员

20分钟写一篇综述,助力文献阅读效率提升50倍。

立即体验

用中文搜PubMed

大模型驱动的PubMed中文搜索引擎

马上搜索

文档翻译

学术文献翻译模型,支持多种主流文档格式。

立即体验