Suppr超能文献

新型云母细颗粒STB-HO在体内移植后可抑制人胚胎干细胞形成畸胎瘤的能力。

STB-HO, a novel mica fine particle, inhibits the teratoma-forming ability of human embryonic stem cells after in vivo transplantation.

作者信息

Choi Soon Won, Shin Tae-Hoon, Uddin Md Hafiz, Shin Ji-Hee, Kang Tae-Wook, Lee Byung-Chul, Kim Hyung-Sik, Seo Yoojin, Shams Sulaiman, Jung Yeon-Kwon, Kang Kyung-Sun

机构信息

Adult Stem Cell Research Center, College of Veterinary Medicine, Seoul National University, Seoul, Republic of Korea.

Research Institute for Veterinary Science, College of Veterinary Medicine, Seoul National University, Seoul, Republic of Korea.

出版信息

Oncotarget. 2016 Jan 19;7(3):2684-95. doi: 10.18632/oncotarget.6472.

Abstract

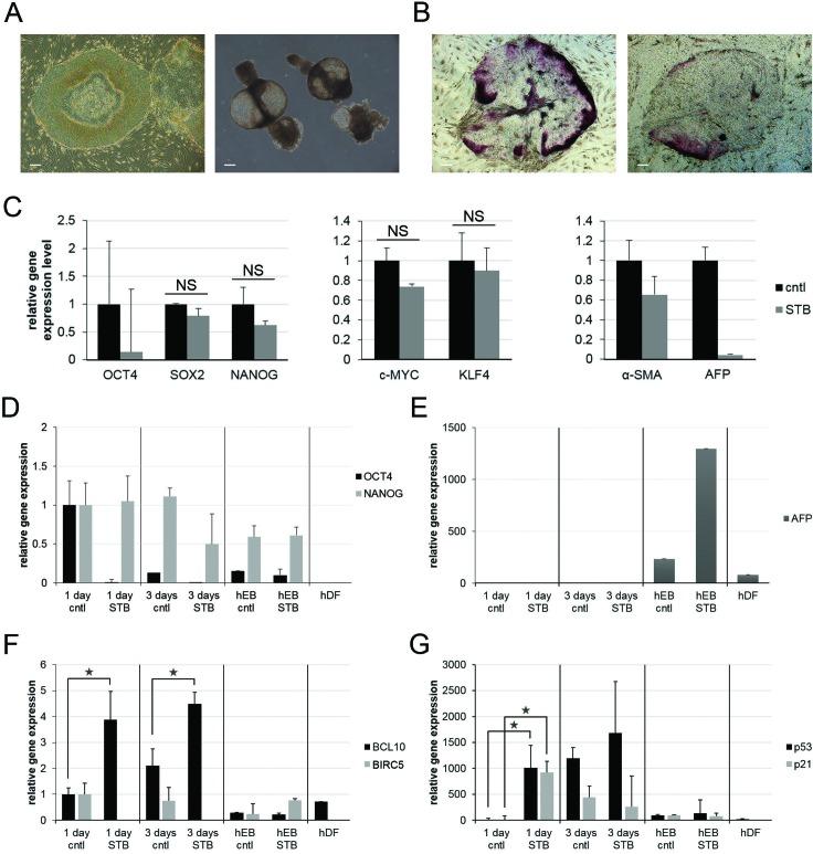
Although pluripotent stem cell (PSC) therapy has advantages for clinical applications because of the self-renewal and multi-lineage differentiation abilities of PSCs, it also has disadvantages in terms of the potential for PSCs to undergo malignant transformation or unexpected differentiation. The prevention of teratoma formation is the largest hurdle of all. Despite intensive studies that have investigated ways to block teratomas, such methods have yet to be further developed for clinical use. Here, a new approach has focused on exerting anti-tumorigenic effects using a novel mica fine particle (MFP) designated STB-HO. Treatment with STB-HO regulated pluripotency- and apoptosis-related genes in differentiating human embryonic stem (hES) cells, while there is no effects in undifferentiated hES cells. In particular, STB-HO blocked the anti-apoptotic gene BIRC5 and activated p53, p21 and the pro-apoptotic proteins Bim, Puma and p-Bad during early spontaneous differentiation. Moreover, STB-HO-pretreated differentiating hES cells did not give rise to teratomas following in vivo stem cell transplantation. Our in vitro and in vivo results suggest a method for teratoma prevention in the context of PSC-derived cell transplantation. This novel MFP could break through the limitations of PSC therapy.

摘要

尽管多能干细胞(PSC)疗法因其自我更新和多谱系分化能力在临床应用中具有优势,但在PSC发生恶性转化或意外分化的可能性方面也存在劣势。预防畸胎瘤形成是其中最大的障碍。尽管已经进行了大量研究来探索阻止畸胎瘤形成的方法,但这些方法尚未进一步发展到可用于临床。在此,一种新方法聚焦于使用一种名为STB-HO的新型云母细颗粒(MFP)发挥抗肿瘤作用。用STB-HO处理可调节分化中的人胚胎干细胞(hES)中与多能性和凋亡相关的基因,而对未分化的hES细胞没有影响。特别是,在早期自发分化过程中STB-HO阻断了抗凋亡基因BIRC5并激活了p53、p21以及促凋亡蛋白Bim、Puma和p-Bad。此外,经STB-HO预处理的分化hES细胞在体内干细胞移植后未形成畸胎瘤。我们的体外和体内结果提示了一种在PSC来源的细胞移植中预防畸胎瘤的方法。这种新型MFP可能突破PSC疗法的局限。

https://cdn.ncbi.nlm.nih.gov/pmc/blobs/84d9/4823064/89208cd66268/oncotarget-07-2684-g001.jpg

文献AI研究员

20分钟写一篇综述,助力文献阅读效率提升50倍。

立即体验

用中文搜PubMed

大模型驱动的PubMed中文搜索引擎

马上搜索

文档翻译

学术文献翻译模型,支持多种主流文档格式。

立即体验