Saldaña José Ignacio, Solanki Anisha, Lau Ching-In, Sahni Hemant, Ross Susan, Furmanski Anna L, Ono Masahiro, Holländer Georg, Crompton Tessa
Immunobiology Section, UCL Institute of Child Health, 30 Guilford Street London WC1N 1EH, UK.
Weatherall Institute of Molecular Medicine, and Department of Paediatrics, University of Oxford, UK.
J Autoimmun. 2016 Apr;68:86-97. doi: 10.1016/j.jaut.2015.12.004. Epub 2016 Jan 6.
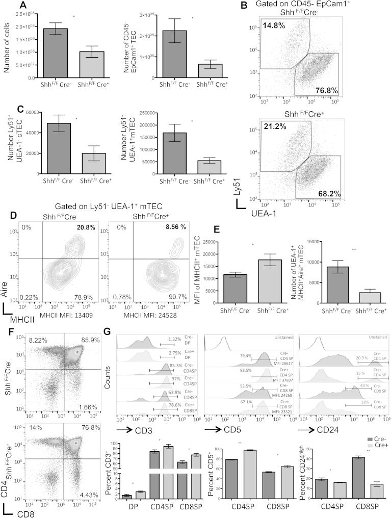
Sonic Hedgehog (Shh) is expressed in the thymus, where it regulates T cell development. Here we investigated the influence of Shh on thymic epithelial cell (TEC) development. Components of the Hedgehog (Hh) signalling pathway were expressed by TEC, and use of a Gli Binding Site-green fluorescence protein (GFP) transgenic reporter mouse demonstrated active Hh-dependent transcription in TEC in the foetal and adult thymus. Analysis of Shh-deficient foetal thymus organ cultures (FTOC) showed that Shh is required for normal TEC differentiation. Shh-deficient foetal thymus contained fewer TEC than wild type (WT), the proportion of medullary TEC was reduced relative to cortical TEC, and cell surface expression of MHC Class II molecules was increased on both cortical and medullary TEC populations. In contrast, the Gli3-deficient thymus, which shows increased Hh-dependent transcription in thymic stroma, had increased numbers of TEC, but decreased cell surface expression of MHC Class II molecules on both cortical and medullary TEC. Neutralisation of endogenous Hh proteins in WT FTOC led to a reduction in TEC numbers, and in the proportion of mature Aire-expressing medullary TEC, but an increase in cell surface expression of MHC Class II molecules on medullary TEC. Likewise, conditional deletion of Shh from TEC in the adult thymus resulted in alterations in TEC differentiation and consequent changes in T cell development. TEC numbers, and the proportion of mature Aire-expressing medullary TEC were reduced, and cell surface expression of MHC Class II molecules on medullary TEC was increased. Differentiation of mature CD4 and CD8 single positive thymocytes was increased, demonstrating the regulatory role of Shh production by TEC on T cell development. Treatment of human thymus explants with recombinant Shh or neutralising anti-Shh antibody indicated that the Hedgehog pathway is also involved in regulation of differentiation from DP to mature SP T cells in the human thymus.
音猬因子(Shh)在胸腺中表达,在那里它调节T细胞的发育。在此,我们研究了Shh对胸腺上皮细胞(TEC)发育的影响。TEC表达了刺猬信号通路(Hh)的组成部分,使用Gli结合位点-绿色荧光蛋白(GFP)转基因报告小鼠证明了在胎儿和成年胸腺的TEC中存在活跃的Hh依赖性转录。对Shh缺陷型胎儿胸腺器官培养物(FTOC)的分析表明,Shh是正常TEC分化所必需的。Shh缺陷型胎儿胸腺中的TEC比野生型(WT)少,髓质TEC相对于皮质TEC的比例降低,并且在皮质和髓质TEC群体中MHC II类分子的细胞表面表达均增加。相反,Gli3缺陷型胸腺在胸腺基质中显示出增加的Hh依赖性转录,其TEC数量增加,但在皮质和髓质TEC中MHC II类分子的细胞表面表达均降低。在WT FTOC中中和内源性Hh蛋白导致TEC数量减少,以及成熟的表达Aire的髓质TEC比例降低,但髓质TEC上MHC II类分子的细胞表面表达增加。同样,成年胸腺中TEC的Shh条件性缺失导致TEC分化改变,进而导致T细胞发育发生变化。TEC数量以及成熟的表达Aire的髓质TEC比例降低,并且髓质TEC上MHC II类分子的细胞表面表达增加。成熟的CD4和CD8单阳性胸腺细胞的分化增加,证明了TEC产生的Shh对T细胞发育的调节作用。用重组Shh或中和性抗Shh抗体处理人胸腺外植体表明,刺猬信号通路也参与了人胸腺中从双阳性(DP)到成熟单阳性(SP)T细胞分化的调节。