Suppr超能文献

鸟苷酸结合蛋白通过超分子复合物直接攻击刚地弓形虫。

Guanylate binding proteins directly attack Toxoplasma gondii via supramolecular complexes.

作者信息

Kravets Elisabeth, Degrandi Daniel, Ma Qijun, Peulen Thomas-Otavio, Klümpers Verena, Felekyan Suren, Kühnemuth Ralf, Weidtkamp-Peters Stefanie, Seidel Claus Am, Pfeffer Klaus

机构信息

Institute of Medical Microbiology and Hospital Hygiene, Heinrich-Heine University Düsseldorf, Düsseldorf, Germany.

Institute for Molecular Physical Chemistry, Heinrich-Heine-University Düsseldorf, Düsseldorf, Germany.

出版信息

Elife. 2016 Jan 27;5:e11479. doi: 10.7554/eLife.11479.

Abstract

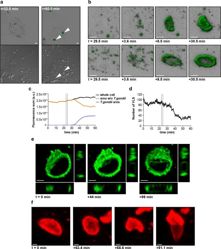
GBPs are essential for immunity against intracellular pathogens, especially for Toxoplasma gondii control. Here, the molecular interactions of murine GBPs (mGBP1/2/3/5/6), homo- and hetero-multimerization properties of mGBP2 and its function in parasite killing were investigated by mutational, Multiparameter Fluorescence Image Spectroscopy, and live cell microscopy methodologies. Control of T. gondii replication by mGBP2 requires GTP hydrolysis and isoprenylation thus, enabling reversible oligomerization in vesicle-like structures. mGBP2 undergoes structural transitions between monomeric, dimeric and oligomeric states visualized by quantitative FRET analysis. mGBPs reside in at least two discrete subcellular reservoirs and attack the parasitophorous vacuole membrane (PVM) as orchestrated, supramolecular complexes forming large, densely packed multimers comprising up to several thousand monomers. This dramatic mGBP enrichment results in the loss of PVM integrity, followed by a direct assault of mGBP2 upon the plasma membrane of the parasite. These discoveries provide vital dynamic and molecular perceptions into cell-autonomous immunity.

摘要

鸟苷结合蛋白(GBPs)对于抵抗细胞内病原体的免疫反应至关重要,尤其是对于控制弓形虫。在此,通过突变、多参数荧光图像光谱法和活细胞显微镜方法,研究了小鼠GBPs(mGBP1/2/3/5/6)的分子相互作用、mGBP2的同源和异源多聚化特性及其在杀灭寄生虫中的功能。mGBP2对弓形虫复制的控制需要GTP水解和异戊二烯化,从而在囊泡样结构中实现可逆的寡聚化。通过定量FRET分析可以观察到,mGBP2在单体、二聚体和寡聚体状态之间发生结构转变。mGBPs存在于至少两个离散的亚细胞区域,并作为精心编排的超分子复合物攻击寄生泡膜(PVM),形成由多达数千个单体组成的大型、紧密堆积的多聚体。这种显著的mGBP富集导致PVM完整性丧失,随后mGBP2直接攻击寄生虫的质膜。这些发现为细胞自主免疫提供了重要的动态和分子见解。

https://cdn.ncbi.nlm.nih.gov/pmc/blobs/118b/4786432/4983c3a71e24/elife-11479-fig1.jpg

文献检索

告别复杂PubMed语法,用中文像聊天一样搜索,搜遍4000万医学文献。AI智能推荐,让科研检索更轻松。

立即免费搜索

文件翻译

保留排版,准确专业,支持PDF/Word/PPT等文件格式,支持 12+语言互译。

免费翻译文档

深度研究

AI帮你快速写综述,25分钟生成高质量综述,智能提取关键信息,辅助科研写作。

立即免费体验