Suppr超能文献

小檗碱通过减轻内质网应激来预防肝脂肪变性进展为脂肪性肝炎和肝纤维化。

Berberine prevents progression from hepatic steatosis to steatohepatitis and fibrosis by reducing endoplasmic reticulum stress.

作者信息

Zhang Zhiguo, Li Bo, Meng Xiangjian, Yao Shuangshuang, Jin Lina, Yang Jian, Wang Jiqiu, Zhang Huizhi, Zhang Zhijian, Cai Dongsheng, Zhang Yifei, Ning Guang

机构信息

Shanghai Institute of Endocrine and Metabolic Diseases, Shanghai Clinical Center for Endocrine and Metabolic Diseases, Department of Endocrinology and Metabolism, China National Research Center for Metabolic Diseases, Ruijin Hospital, Shanghai Jiao Tong University School of Medicine, Shanghai 200025, China.

Department of Endocrinology, Xinhua Hospital, Shanghai 200092, China.

出版信息

Sci Rep. 2016 Feb 9;6:20848. doi: 10.1038/srep20848.

Abstract

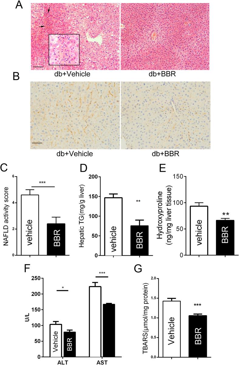
The histological spectrum of nonalcoholic fatty liver diseases (NAFLD) ranges from hepatic steatosis to steatohepatitis and fibrosis. Berberine (BBR) is known for its therapeutic effect on obesity, hyperglycaemia and dyslipidaemia; however, its effect on NAFLD has yet to be thoroughly explored. Db/db mice and methionine-choline-deficient diet-fed mice were administered BBR via gavage. We found that BBR-treated mice were more resistant to steatosis in the liver than vehicle-treated mice and that BBR significantly reduced hepatic inflammation, fibrosis and lipid peroxides. The beneficial effect of BBR was associated with suppressing endoplasmic reticulum (ER) stress. Additionally, BBR decreased the free fatty acid-induced lipid accumulation and tunicamycin-induced ER stress in primary hepatocytes and hepatocyte cell lines. We demonstrated that BBR exhibited chaperone activity, reduced protein aggregation in vitro and alleviated tunicamycin-induced triglyceride and collagen deposition in vivo. Finally, we showed that BBR could reverse ER stress-activated lipogenesis through the ATF6/SREBP-1c pathway in vitro. These results indicated that BBR may be a new therapeutic strategy against hepatic steatosis and non-alcoholic steatohepatitis.

摘要

非酒精性脂肪性肝病(NAFLD)的组织学谱范围从肝脂肪变性到脂肪性肝炎和纤维化。小檗碱(BBR)以其对肥胖、高血糖和血脂异常的治疗作用而闻名;然而,其对NAFLD的影响尚未得到充分研究。通过灌胃给db/db小鼠和蛋氨酸-胆碱缺乏饮食喂养的小鼠施用BBR。我们发现,与载体处理的小鼠相比,BBR处理的小鼠对肝脏脂肪变性更具抵抗力,并且BBR显著降低了肝脏炎症、纤维化和脂质过氧化物。BBR的有益作用与抑制内质网(ER)应激有关。此外,BBR减少了原代肝细胞和肝细胞系中游离脂肪酸诱导的脂质积累和衣霉素诱导的ER应激。我们证明,BBR表现出伴侣活性,在体外减少蛋白质聚集,并在体内减轻衣霉素诱导的甘油三酯和胶原蛋白沉积。最后,我们表明,BBR可以在体外通过ATF6/SREBP-1c途径逆转ER应激激活的脂肪生成。这些结果表明,BBR可能是一种针对肝脂肪变性和非酒精性脂肪性肝炎的新治疗策略。

https://cdn.ncbi.nlm.nih.gov/pmc/blobs/ef30/4746620/8907aac100c1/srep20848-f1.jpg

文献AI研究员

20分钟写一篇综述,助力文献阅读效率提升50倍。

立即体验

用中文搜PubMed

大模型驱动的PubMed中文搜索引擎

马上搜索

文档翻译

学术文献翻译模型,支持多种主流文档格式。

立即体验