Zhang Wei, Kim Paul Jong, Chen Zhongcan, Lokman Hidayat, Qiu Lifeng, Zhang Ke, Rozen Steven George, Tan Eng King, Je Hyunsoo Shawn, Zeng Li
Neural Stem Cell Research Lab, Research Department, National Neuroscience Institute, Singapore, Singapore.
Molecular Neurophysiology Laboratory, Signature Program in Neuroscience and Behavioral Disorders, Duke-NUS Graduate Medical School, Singapore, Singapore.
Elife. 2016 Feb 17;5:e11324. doi: 10.7554/eLife.11324.
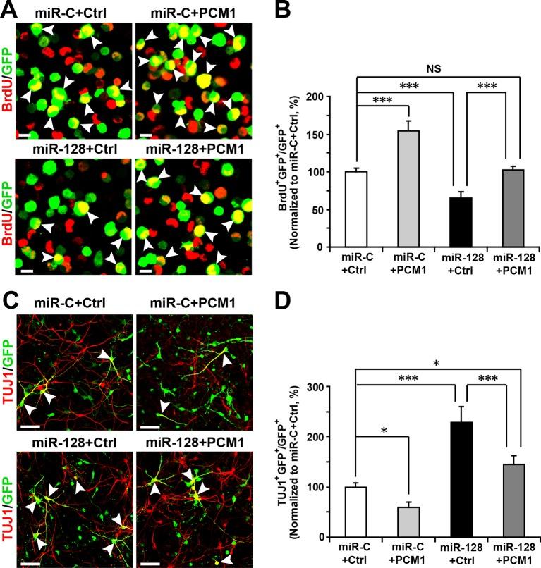
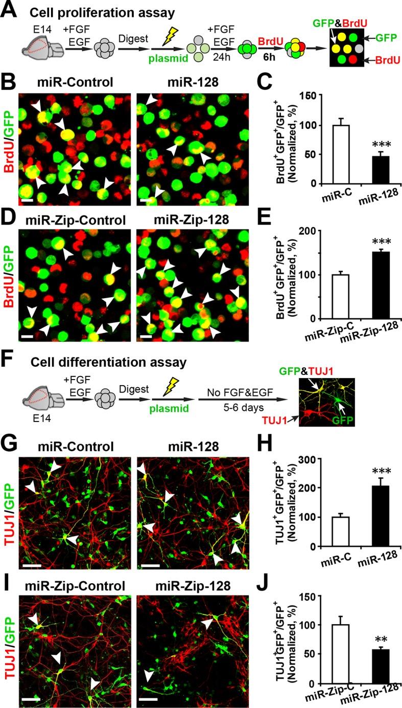
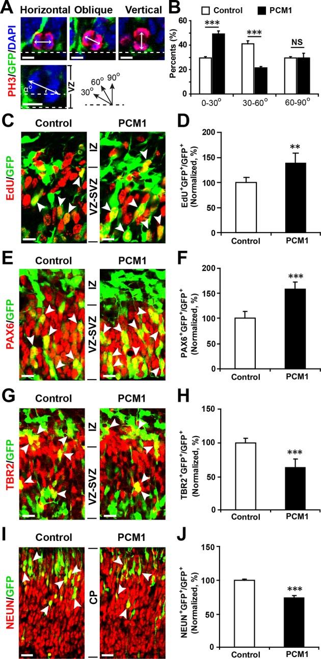
During the development, tight regulation of the expansion of neural progenitor cells (NPCs) and their differentiation into neurons is crucial for normal cortical formation and function. In this study, we demonstrate that microRNA (miR)-128 regulates the proliferation and differentiation of NPCs by repressing pericentriolar material 1 (PCM1). Specifically, overexpression of miR-128 reduced NPC proliferation but promoted NPC differentiation into neurons both in vivo and in vitro. In contrast, the reduction of endogenous miR-128 elicited the opposite effects. Overexpression of miR-128 suppressed the translation of PCM1, and knockdown of endogenous PCM1 phenocopied the observed effects of miR-128 overexpression. Furthermore, concomitant overexpression of PCM1 and miR-128 in NPCs rescued the phenotype associated with miR-128 overexpression, enhancing neurogenesis but inhibiting proliferation, both in vitro and in utero. Taken together, these results demonstrate a novel mechanism by which miR-128 regulates the proliferation and differentiation of NPCs in the developing neocortex.
在发育过程中,对神经祖细胞(NPCs)的增殖及其向神经元的分化进行严格调控,对于正常的皮质形成和功能至关重要。在本研究中,我们证明微小RNA(miR)-128通过抑制中心粒外周物质1(PCM1)来调节NPCs的增殖和分化。具体而言,miR-128的过表达在体内和体外均降低了NPCs的增殖,但促进了NPCs向神经元的分化。相反,内源性miR-128的减少则产生相反的效果。miR-128的过表达抑制了PCM1的翻译,而内源性PCM1的敲低模拟了miR-128过表达所观察到的效果。此外,在NPCs中同时过表达PCM1和miR-128挽救了与miR-128过表达相关的表型,在体外和子宫内均增强了神经发生但抑制了增殖。综上所述,这些结果证明了一种新的机制,通过该机制miR-128在发育中的新皮质中调节NPCs的增殖和分化。