Suppr超能文献

丹参酮IIA通过抑制纤维细胞募集减轻小鼠急性肾损伤后的肾纤维化

Tanshinone IIA Attenuates Renal Fibrosis after Acute Kidney Injury in a Mouse Model through Inhibition of Fibrocytes Recruitment.

作者信息

Jiang Chunming, Shao Qiuyuan, Jin Bo, Gong Rujun, Zhang Miao, Xu Biao

机构信息

Department of Nephrology, Affiliated Nanjing Drum Tower Hospital, Medical School of Nanjing University, Nanjing 21008, China.

Department of Medicine, Rhode Island Hospital, Brown University School of Medicine, Providence, RI 02903, USA.

出版信息

Biomed Res Int. 2015;2015:867140. doi: 10.1155/2015/867140. Epub 2015 Dec 29.

Abstract

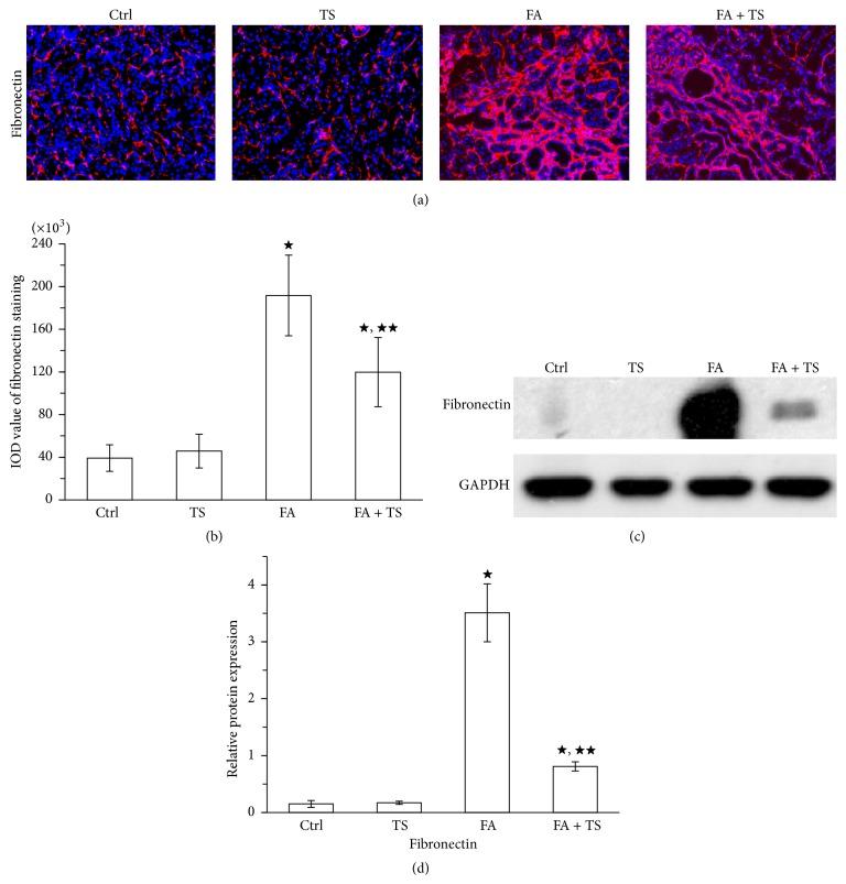
Acute kidney injury (AKI) is associated with an increased risk of developing advanced chronic kidney disease (CKD). Yet, effective interventions to prevent this conversion are unavailable for clinical practice. In this study, we examined the beneficial effects of Tanshinone IIA on renal fibrosis in a mouse model of folic acid induced AKI. We found that Tanshinone IIA treatment significantly attenuated the folic acid elicited kidney dysfunction on days 3, 14, and 28. This effect was concomitant with a much lessened accumulation of fibronectin and collagen in tubulointerstitium 28 days after folic acid injury, denoting an ameliorated renal fibrosis. The kidney protective and antifibrotic effect of Tanshinone IIA was likely attributable to an early inhibition of renal recruitment of fibrocytes positive for both CD45 and collagen I. Mechanistically, Tanshinone IIA treatment not only markedly diminished renal expression of chemoattractants for fibrocytes such as TGFβ1 and MCP-1, but also significantly reduced circulating fibrocytes at the acute phase of kidney injury. These data suggested that Tanshinone IIA might be a novel therapy for preventing progression of CKD after AKI.

摘要

急性肾损伤(AKI)与晚期慢性肾脏病(CKD)发生风险增加相关。然而,临床实践中尚无有效的干预措施来预防这种转变。在本研究中,我们在叶酸诱导的AKI小鼠模型中研究了丹参酮IIA对肾纤维化的有益作用。我们发现,丹参酮IIA治疗在第3天、14天和28天显著减轻了叶酸引起的肾功能障碍。这种作用与叶酸损伤后28天肾小管间质中纤连蛋白和胶原蛋白的积累明显减少同时出现,表明肾纤维化得到改善。丹参酮IIA的肾脏保护和抗纤维化作用可能归因于早期抑制了同时表达CD45和I型胶原蛋白的肾内纤维细胞募集。从机制上讲,丹参酮IIA治疗不仅显著降低了纤维细胞趋化因子如TGFβ1和MCP-1的肾内表达,还在肾损伤急性期显著减少了循环纤维细胞。这些数据表明,丹参酮IIA可能是预防AKI后CKD进展的一种新疗法。

https://cdn.ncbi.nlm.nih.gov/pmc/blobs/7980/4739267/a2e551d64e36/BMRI2015-867140.001.jpg

文献AI研究员

20分钟写一篇综述,助力文献阅读效率提升50倍。

立即体验

用中文搜PubMed

大模型驱动的PubMed中文搜索引擎

马上搜索

文档翻译

学术文献翻译模型,支持多种主流文档格式。

立即体验