Aria Adrianus I, Kidambi Piran R, Weatherup Robert S, Xiao Long, Williams John A, Hofmann Stephan
Division of Electrical Engineering and Division of Mechanics, Materials and Design, Department of Engineering, University of Cambridge , Cambridge, United Kingdom CB2 1PZ.
Division of Electrical Engineering and Division of Mechanics, Materials and Design, Department of Engineering, University of Cambridge, Cambridge, United Kingdom CB2 1PZ; Department of Mechanical Engineering, Massachusetts Institute of Technology, Cambridge, Massachusetts 02139-4307, United States.
J Phys Chem C Nanomater Interfaces. 2016 Feb 4;120(4):2215-2224. doi: 10.1021/acs.jpcc.5b10492. Epub 2016 Jan 7.
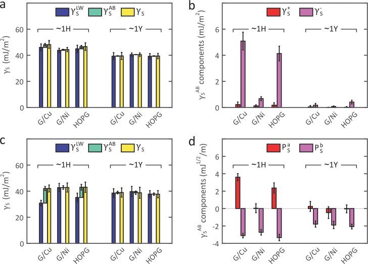
The wettability of graphene is both fundamental and crucial for interfacing in most applications, but a detailed understanding of its time evolution remains elusive. Here we systematically investigate the wettability of metal-supported, chemical vapor deposited graphene films as a function of ambient air exposure time using water and various other test liquids with widely different surface tensions. The wettability of graphene is not constant, but varies with substrate interactions and air exposure time. The substrate interactions affect the initial graphene wettability, where, for instance, water contact angles of ∼85 and ∼61° were measured for Ni and Cu supported graphene, respectively, after just minutes of air exposure. Analysis of the surface free energy components indicates that the substrate interactions strongly influence the Lewis acid-base component of supported graphene, which is considerably weaker for Ni supported graphene than for Cu supported graphene, suggesting that the classical van der Waals interaction theory alone is insufficient to describe the wettability of graphene. For prolonged air exposure, the effect of physisorption of airborne contaminants becomes increasingly dominant, resulting in an increase of water contact angle that follows a universal linear-logarithmic relationship with exposure time, until saturating at a maximum value of 92-98°. The adsorbed contaminants render all supported graphene samples increasingly nonpolar, although their total surface free energy decreases only by 10-16% to about 37-41 mJ/m. Our finding shows that failure to account for the air exposure time may lead to widely different wettability values and contradicting arguments about the wetting transparency of graphene.
石墨烯的润湿性在大多数应用中对于界面作用而言既是基础的又是至关重要的,但其随时间的详细演变仍不清楚。在此,我们系统地研究了金属支撑的化学气相沉积石墨烯薄膜的润湿性,该润湿性是使用水和具有广泛不同表面张力的各种其他测试液体作为环境空气暴露时间的函数。石墨烯的润湿性并非恒定不变,而是随基底相互作用和空气暴露时间而变化。基底相互作用影响石墨烯的初始润湿性,例如,在空气暴露仅几分钟后,对于镍支撑的石墨烯和铜支撑的石墨烯,分别测量到水接触角约为85°和61°。表面自由能成分分析表明,基底相互作用强烈影响支撑的石墨烯的路易斯酸碱成分,镍支撑的石墨烯的该成分比铜支撑的石墨烯的弱得多,这表明仅经典的范德华相互作用理论不足以描述石墨烯的润湿性。对于长时间的空气暴露,空气中污染物的物理吸附作用变得越来越占主导,导致水接触角增加,该增加与暴露时间遵循普遍的线性 - 对数关系,直至在92 - 98°的最大值处达到饱和。吸附的污染物使所有支撑的石墨烯样品越来越非极性,尽管它们的总表面自由能仅降低10 - 16%至约37 - 41 mJ/m²。我们的发现表明,未考虑空气暴露时间可能导致润湿性值差异很大,并导致关于石墨烯润湿性透明性的相互矛盾的观点。