Suppr超能文献

科阿韦拉芽孢杆菌的微观进化分析揭示了磷获取策略及其调控的差异。

Microevolution Analysis of Bacillus coahuilensis Unveils Differences in Phosphorus Acquisition Strategies and Their Regulation.

作者信息

Gómez-Lunar Zulema, Hernández-González Ismael, Rodríguez-Torres María-Dolores, Souza Valeria, Olmedo-Álvarez Gabriela

机构信息

Laboratorio de Biología Molecular y Ecología Microbiana, Departamento de Ingeniería Genética, Unidad Irapuato, Centro de Investigación y de Estudios Avanzados del Instituto Politécnico Nacional Irapuato, Mexico.

Laboratorio de Evolución Molecular y Experimental, Departamento de Ecología Evolutiva, Instituto de Ecología, Universidad Nacional Autónoma de México México City, Mexico.

出版信息

Front Microbiol. 2016 Feb 8;7:58. doi: 10.3389/fmicb.2016.00058. eCollection 2016.

Abstract

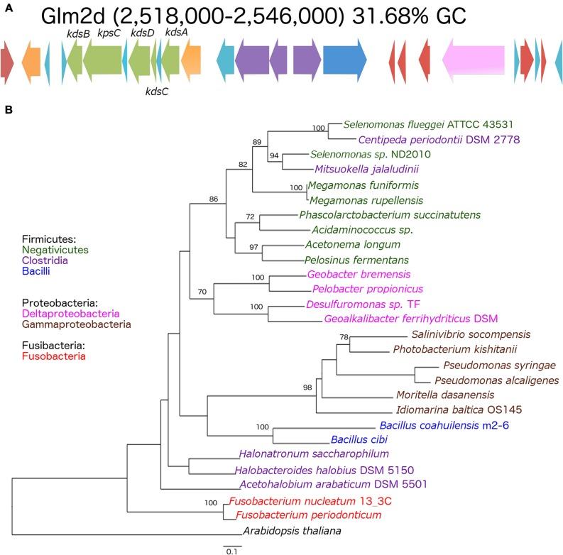
Bacterial genomes undergo numerous events of gene losses and gains that generate genome variability among strains of the same species (microevolution). Our aim was to compare the genomes and relevant phenotypes of three Bacillus coahuilensis strains from two oligotrophic hydrological systems in the Cuatro Ciénegas Basin (México), to unveil the environmental challenges that this species cope with, and the microevolutionary differences in these genotypes. Since the strains were isolated from a low P environment, we placed emphasis on the search of different phosphorus acquisition strategies. The three B. coahuilensis strains exhibited similar numbers of coding DNA sequences, of which 82% (2,893) constituted the core genome, and 18% corresponded to accessory genes. Most of the genes in this last group were associated with mobile genetic elements (MGEs) or were annotated as hypothetical proteins. Ten percent of the pangenome consisted of strain-specific genes. Alignment of the three B. coahuilensis genomes indicated a high level of synteny and revealed the presence of several genomic islands. Unexpectedly, one of these islands contained genes that encode the 2-keto-3-deoxymannooctulosonic acid (Kdo) biosynthesis enzymes, a feature associated to cell walls of Gram-negative bacteria. Some microevolutionary changes were clearly associated with MGEs. Our analysis revealed inconsistencies between phenotype and genotype, which we suggest result from the impossibility to map regulatory features to genome analysis. Experimental results revealed variability in the types and numbers of auxotrophies between the strains that could not consistently be explained by in silico metabolic models. Several intraspecific differences in preferences for carbohydrate and phosphorus utilization were observed. Regarding phosphorus recycling, scavenging, and storage, variations were found between the three genomes. The three strains exhibited differences regarding alkaline phosphatase that revealed that in addition to gene gain and loss, regulation adjustment of gene expression also has contributed to the intraspecific diversity of B. coahuilensis.

摘要

细菌基因组经历大量基因得失事件,这些事件在同一物种的菌株间产生基因组变异性(微观进化)。我们的目的是比较来自墨西哥夸特罗谢内加斯盆地两个贫营养水文系统的三株科阿韦拉芽孢杆菌的基因组及相关表型,以揭示该物种应对的环境挑战以及这些基因型的微观进化差异。由于这些菌株是从低磷环境中分离出来的,我们着重寻找不同的磷获取策略。这三株科阿韦拉芽孢杆菌菌株的编码DNA序列数量相似,其中82%(2893个)构成核心基因组,18%对应于辅助基因。后一组中的大多数基因与可移动遗传元件(MGEs)相关,或被注释为假定蛋白。泛基因组的10%由菌株特异性基因组成。对三株科阿韦拉芽孢杆菌基因组的比对显示出高度的共线性,并揭示了几个基因组岛的存在。出乎意料的是,其中一个岛包含编码2-酮-3-脱氧甘露辛酮酸(Kdo)生物合成酶的基因,这一特征与革兰氏阴性菌的细胞壁相关。一些微观进化变化明显与MGEs有关。我们的分析揭示了表型和基因型之间的不一致,我们认为这是由于无法将调控特征映射到基因组分析中所致。实验结果显示,菌株间营养缺陷型的类型和数量存在变异性,而计算机代谢模型无法始终如一地解释这些变异性。观察到在碳水化合物和磷利用偏好方面存在几个种内差异。关于磷的循环、 scavenging和储存,在这三个基因组之间发现了差异。这三株菌株在碱性磷酸酶方面表现出差异,这表明除了基因得失外,基因表达的调控调整也促成了科阿韦拉芽孢杆菌的种内多样性。

https://cdn.ncbi.nlm.nih.gov/pmc/blobs/1264/4744853/d665f6590626/fmicb-07-00058-g001.jpg

文献AI研究员

20分钟写一篇综述,助力文献阅读效率提升50倍。

立即体验

用中文搜PubMed

大模型驱动的PubMed中文搜索引擎

马上搜索

文档翻译

学术文献翻译模型,支持多种主流文档格式。

立即体验